Schema ZIMA501_20254.xsd


ROOT ELEMENT ZIMA501
attributeFormDefault unqualified
elementFormDefault qualified
 
Elements  Complex types 
ActivityCode  AddressType 
ActivityWithRisk  CalculationBaseAllowanceType 
Address  CalculBaseRefPeriodType 
Apprenticeship  ChildsitterCalculBaseType 
AssimilatedNbrDays  CommentDeclarationType 
AssimilatedNbrHours  CommunicationType 
AttestationStatus  CoordinatesContactPersonType 
BisFlagIndication  CoordinatesInformantType 
BonusPaymentFrequency  DclInformationType 
Border  DismissedStatutoryWorkerContributionType 
CalculatedValues  EmployerDeclarationType 
CalculationBaseAllowance  ExceptRemunMethodCalculBaseType 
CalculBaseRefPeriod  ExceptSituationCalculBaseType 
CalculBaseRefPeriodEndDate  FormType 
CalculBaseRefPeriodStartDate  HandledEmployerDeclarationType 
ChildsitterCalculBase  HandledNaturalPersonType 
City  HandledNOSSLPAEmployerDclType 
CommentDeclaration  HandledNOSSLPAOccupationType 
CommentOfDeclaration  HandledOccupationType 
Communication  HandledOriginalFormType 
CompanyID  HandledReferenceType 
ContractType  HandledRemunType 
CoordinatesContactPerson  HandledServiceDataType 
CoordinatesInformant  HandledWorkerRecordType 
Country  HorecaSupplHoursCalculBaseType 
Cycle  NaturalPersonType 
DayIndicator  NatureAdvantageType 
DayNatureCode  NatureOfDayType 
DaysJustification  NonHorecaSupplHoursCalculBaseType 
DclInformation  NOSSLPAEmployerDeclarationType 
Denomination  NOSSLPAOccupationType 
DimonaNbr  OccupationType 
DismissedStatutoryWorkerContribution  PartTimeCalculBaseType 
EmailAddress  PreventionServiceType 
EmployerCity  ReferencePeriodType 
EmployerClass  ReferenceType 
EmployerCountry  RemunType 
EmployerDeclaration  RiskDetailOccupationType 
EmployerDenomination  RiskDetailType 
EmployerHouseNbr  RiskIdentificationType 
EmployerPostBox  ServiceDataType 
EmployerStreet  ServiceType 
EmployerWorkerRelationStatus  SeverancePaymentType 
EmployerZIPCode  SupplHoursCalculBaseType 
EmploymentPromotion  WorkerRecordType 
ExceptRemunMethodBasisAmount  WorkRecoveryType 
ExceptRemunMethodCalculBase 
ExceptSituationCalculBase 
ExceptSituationMeanWorkingHours 
ExceptSituationWorkingDaysSystem 
FaxNbr 
FirstName 
FlightNbrMinutes 
FlyingStaffClass 
Form 
FormCreationDate 
FormCreationHour 
GrossRefRemunAmount 
GrossRefRemunContributionAmount 
GSMNbr 
HandledEmployerDeclaration 
HandledNaturalPerson 
HandledNOSSLPAEmployerDcl 
HandledNOSSLPAOccupation 
HandledOccupation 
HandledOriginalForm 
HandledReference 
HandledRemun 
HandledServiceData 
HandledWorkerRecord 
HolidayStartingDate 
HorecaSupplHoursCalculBase 
HoursNumber 
HouseNbr 
Identification 
IdentificationOfRisk 
ImportanceCode 
INSS 
InternalOccupationNbr 
IsHalfDay 
JointCommissionNbr 
LanguageCodePdf 
LastWorkingDayDate 
LegalForm 
LocalUnitID 
MeanWorkingHours 
Name 
Nationality 
NaturalPerson 
NaturalPersonSequenceNbr 
NaturalPersonUserReference 
NatureAdvantage 
NatureAdvantageAmount 
NatureAdvantageEndingDate 
NatureAdvantageStartingDate 
NatureOfDay 
NetOwedAmount 
NonHorecaSupplHoursCalculBase 
NOSSLPAEmployerDeclaration 
NOSSLPAOccupation 
NOSSLPARegistrationNbr 
NOSSQuarterEndingDate 
NOSSQuarterStartingDate 
NOSSRegistrationNbr 
Occupation 
OccupationEndingDate 
OccupationSequenceNbr 
OccupationStartingDate 
OccupationUserReference 
OccupationValidationCode 
OriolusSubStatusRip 
OriolusSuccessCode 
PartTimeCalculBase 
PartTimeGrossSalary 
PartTimeHourlyGrossSalary 
PercentagePaid 
PhoneNbr 
PieceTaskServicesCommissionRemunerationBasisAmount 
PositionCode 
PostBox 
PreventionService 
PreviousINSS 
Quarter 
RefEndingDate 
Reference 
ReferenceNbr 
ReferenceOrigin 
ReferencePeriod 
ReferenceType 
RefMeanWorkingHours 
RefNbrDays 
RefStartingDate 
Remun 
RemunAmount 
RemunCode 
RemunerationBasisAmount 
RemunerationTimeUnit 
RemunMethod 
RemunSequenceNbr 
ReorganisationMeasure 
Retired 
RiskDetail 
RiskDetailOccupation 
RiskIdentification 
RiskStartingDate 
Service 
ServiceCode 
ServiceData 
ServiceEndingDate 
ServiceEntryDate 
ServiceNbrDays 
ServiceNbrHours 
ServiceSequenceNbr 
SeverancePayment 
SeverancePaymentEndDate 
SeverancePaymentRemuneration 
SeverancePaymentStartDate 
ShipId 
SIS 
StableOccupationIndicator 
StaffCode 
Street 
SubjectionEndingDate 
SubjectionStartingDate 
SubsidizedMeanWorkingHours 
SupplHoursCalculBase 
SupplHoursPeriodEndDate 
SupplHoursPeriodStartDate 
SupplHoursRemunAmount 
SupplHoursRemunTimeUnit 
System5 
TenthOrTwelfth 
Trusteeship 
TrusteeshipCity 
TrusteeshipCountry 
TrusteeshipHouseNbr 
TrusteeshipPostBox 
TrusteeshipRegistrationNbr 
TrusteeshipStreet 
TrusteeshipZIPCode 
TypeForm 
UserQuality 
WorkerBirthdate 
WorkerBirthplace 
WorkerBirthplaceCountry 
WorkerCity 
WorkerCode 
WorkerCountry 
WorkerFirstName 
WorkerHouseNbr 
WorkerInitial 
WorkerName 
WorkerPostBox 
WorkerRecord 
WorkerRecordUserReference 
WorkerSex 
WorkerStatus 
WorkerStreet 
WorkerZIPCode 
WorkingDaysSystem 
WorkRecovery 
WorkRecoveryDate 
ZIMA501 
ZIPCode 


element ActivityCode
diagram ZIMA501_20254_p1.png
type restriction of xs:integer
properties
content  simple
used by
complexTypes  HandledNOSSLPAOccupationTypeHandledOccupationTypeHandledWorkerRecordTypeNOSSLPAOccupationTypeOccupationType
facets
Kind  Value  Annotation
minInclusive  0
maxInclusive  99999
totalDigits  5
annotation
documentation
00228
source <xs:element name="ActivityCode">
 
<xs:annotation>
   
<xs:documentation>00228</xs:documentation>
 
</xs:annotation>
 
<xs:simpleType>
   
<xs:restriction base="xs:integer">
     
<xs:minInclusive value="0"/>
     
<xs:maxInclusive value="99999"/>
     
<xs:totalDigits value="5"/>
   
</xs:restriction>
 
</xs:simpleType>
</xs:element>

element ActivityWithRisk
diagram ZIMA501_20254_p2.png
type restriction of xs:integer
properties
content  simple
used by
complexTypes  HandledWorkerRecordTypeWorkerRecordType
facets
Kind  Value  Annotation
minInclusive  0
maxInclusive  999
totalDigits  3
annotation
documentation
00041
source <xs:element name="ActivityWithRisk">
 
<xs:annotation>
   
<xs:documentation>00041</xs:documentation>
 
</xs:annotation>
 
<xs:simpleType>
   
<xs:restriction base="xs:integer">
     
<xs:minInclusive value="0"/>
     
<xs:maxInclusive value="999"/>
     
<xs:totalDigits value="3"/>
   
</xs:restriction>
 
</xs:simpleType>
</xs:element>

element Address
diagram ZIMA501_20254_p3.png
type AddressType
properties
content  complex
children StreetHouseNbrPostBoxZIPCodeCityCountry
used by
element  CoordinatesContactPerson
annotation
documentation
90022
source <xs:element name="Address" type="AddressType">
 
<xs:annotation>
   
<xs:documentation>90022</xs:documentation>
 
</xs:annotation>
</xs:element>

element Apprenticeship
diagram ZIMA501_20254_p4.png
type restriction of xs:integer
properties
content  simple
used by
complexTypes  HandledNOSSLPAOccupationTypeHandledOccupationTypeNOSSLPAOccupationTypeOccupationType
facets
Kind  Value  Annotation
totalDigits  1
annotation
documentation
00055
source <xs:element name="Apprenticeship">
 
<xs:annotation>
   
<xs:documentation>00055</xs:documentation>
 
</xs:annotation>
 
<xs:simpleType>
   
<xs:restriction base="xs:integer">
     
<xs:totalDigits value="1"/>
   
</xs:restriction>
 
</xs:simpleType>
</xs:element>

element AssimilatedNbrDays
diagram ZIMA501_20254_p5.png
type restriction of xs:integer
properties
content  simple
used by
complexType  ExceptRemunMethodCalculBaseType
facets
Kind  Value  Annotation
minInclusive  0
maxInclusive  312
totalDigits  3
annotation
documentation
00946
source <xs:element name="AssimilatedNbrDays">
 
<xs:annotation>
   
<xs:documentation>00946</xs:documentation>
 
</xs:annotation>
 
<xs:simpleType>
   
<xs:restriction base="xs:integer">
     
<xs:minInclusive value="0"/>
     
<xs:maxInclusive value="312"/>
     
<xs:totalDigits value="3"/>
   
</xs:restriction>
 
</xs:simpleType>
</xs:element>

element AssimilatedNbrHours
diagram ZIMA501_20254_p6.png
type restriction of xs:integer
properties
content  simple
used by
complexType  ChildsitterCalculBaseType
facets
Kind  Value  Annotation
minInclusive  0
maxInclusive  494
totalDigits  3
annotation
documentation
00947
source <xs:element name="AssimilatedNbrHours">
 
<xs:annotation>
   
<xs:documentation>00947</xs:documentation>
 
</xs:annotation>
 
<xs:simpleType>
   
<xs:restriction base="xs:integer">
     
<xs:minInclusive value="0"/>
     
<xs:maxInclusive value="494"/>
     
<xs:totalDigits value="3"/>
   
</xs:restriction>
 
</xs:simpleType>
</xs:element>

element AttestationStatus
diagram ZIMA501_20254_p7.png
type restriction of xs:integer
properties
content  simple
used by
complexTypes  FormTypeHandledOriginalFormType
facets
Kind  Value  Annotation
totalDigits  1
enumeration  0
enumeration  1
enumeration  3
enumeration  7
annotation
documentation
00110
source <xs:element name="AttestationStatus">
 
<xs:annotation>
   
<xs:documentation>00110</xs:documentation>
 
</xs:annotation>
 
<xs:simpleType>
   
<xs:restriction base="xs:integer">
     
<xs:totalDigits value="1"/>
     
<xs:enumeration value="0"/>
     
<xs:enumeration value="1"/>
     
<xs:enumeration value="3"/>
     
<xs:enumeration value="7"/>
   
</xs:restriction>
 
</xs:simpleType>
</xs:element>

element BisFlagIndication
diagram ZIMA501_20254_p8.png
type restriction of xs:integer
properties
content  simple
used by
complexType  HandledNaturalPersonType
facets
Kind  Value  Annotation
totalDigits  1
enumeration  0
annotation
documentation
00216
source <xs:element name="BisFlagIndication">
 
<xs:annotation>
   
<xs:documentation>00216</xs:documentation>
 
</xs:annotation>
 
<xs:simpleType>
   
<xs:restriction base="xs:integer">
     
<xs:totalDigits value="1"/>
     
<xs:enumeration value="0"/>
   
</xs:restriction>
 
</xs:simpleType>
</xs:element>

element BonusPaymentFrequency
diagram ZIMA501_20254_p9.png
type restriction of xs:integer
properties
content  simple
used by
complexTypes  HandledRemunTypeRemunType
facets
Kind  Value  Annotation
minInclusive  0
maxInclusive  99
totalDigits  2
annotation
documentation
00068
source <xs:element name="BonusPaymentFrequency">
 
<xs:annotation>
   
<xs:documentation>00068</xs:documentation>
 
</xs:annotation>
 
<xs:simpleType>
   
<xs:restriction base="xs:integer">
     
<xs:minInclusive value="0"/>
     
<xs:maxInclusive value="99"/>
     
<xs:totalDigits value="2"/>
   
</xs:restriction>
 
</xs:simpleType>
</xs:element>

element Border
diagram ZIMA501_20254_p10.png
type restriction of xs:integer
properties
content  simple
used by
complexTypes  HandledWorkerRecordTypeWorkerRecordType
facets
Kind  Value  Annotation
minInclusive  0
maxInclusive  1
totalDigits  1
annotation
documentation
00040
source <xs:element name="Border">
 
<xs:annotation>
   
<xs:documentation>00040</xs:documentation>
 
</xs:annotation>
 
<xs:simpleType>
   
<xs:restriction base="xs:integer">
     
<xs:minInclusive value="0"/>
     
<xs:maxInclusive value="1"/>
     
<xs:totalDigits value="1"/>
   
</xs:restriction>
 
</xs:simpleType>
</xs:element>

element CalculatedValues
diagram ZIMA501_20254_p11.png
type restriction of xs:integer
properties
content  simple
used by
complexTypes  HandledNOSSLPAOccupationTypeHandledOccupationType
facets
Kind  Value  Annotation
minInclusive  1
maxInclusive  4
totalDigits  1
annotation
documentation
00734
source <xs:element name="CalculatedValues">
 
<xs:annotation>
   
<xs:documentation>00734</xs:documentation>
 
</xs:annotation>
 
<xs:simpleType>
   
<xs:restriction base="xs:integer">
     
<xs:minInclusive value="1"/>
     
<xs:maxInclusive value="4"/>
     
<xs:totalDigits value="1"/>
   
</xs:restriction>
 
</xs:simpleType>
</xs:element>

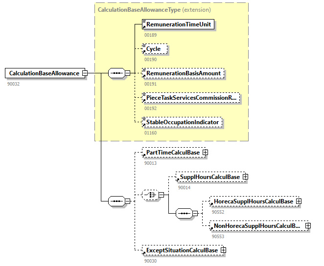
element CalculationBaseAllowance
diagram ZIMA501_20254_p12.png
type extension of CalculationBaseAllowanceType
properties
content  complex
children RemunerationTimeUnitCycleRemunerationBasisAmountPieceTaskServicesCommissionRemunerationBasisAmountStableOccupationIndicatorPartTimeCalculBaseSupplHoursCalculBaseHorecaSupplHoursCalculBaseNonHorecaSupplHoursCalculBaseExceptSituationCalculBase
used by
element  RiskDetailOccupation
annotation
documentation
90032
source <xs:element name="CalculationBaseAllowance">
 
<xs:annotation>
   
<xs:documentation>90032</xs:documentation>
 
</xs:annotation>
 
<xs:complexType>
   
<xs:complexContent>
     
<xs:extension base="CalculationBaseAllowanceType">
       
<xs:sequence>
         
<xs:element ref="PartTimeCalculBase" minOccurs="0"/>
         
<xs:choice minOccurs="0">
           
<xs:element ref="SupplHoursCalculBase" minOccurs="0"/>
           
<xs:sequence>
             
<xs:element ref="HorecaSupplHoursCalculBase" minOccurs="0"/>
             
<xs:element ref="NonHorecaSupplHoursCalculBase" minOccurs="0"/>
           
</xs:sequence>
         
</xs:choice>
         
<xs:element ref="ExceptSituationCalculBase" minOccurs="0"/>
       
</xs:sequence>
     
</xs:extension>
   
</xs:complexContent>
 
</xs:complexType>
</xs:element>

element CalculBaseRefPeriod
diagram ZIMA501_20254_p13.png
type extension of CalculBaseRefPeriodType
properties
content  complex
children CalculBaseRefPeriodStartDateCalculBaseRefPeriodEndDateExceptRemunMethodCalculBaseChildsitterCalculBase
used by
element  RiskDetailOccupation
annotation
documentation
90405
source <xs:element name="CalculBaseRefPeriod">
 
<xs:annotation>
   
<xs:documentation>90405</xs:documentation>
 
</xs:annotation>
 
<xs:complexType>
   
<xs:complexContent>
     
<xs:extension base="CalculBaseRefPeriodType">
       
<xs:sequence>
         
<xs:element ref="ExceptRemunMethodCalculBase" minOccurs="0"/>
         
<xs:element ref="ChildsitterCalculBase" minOccurs="0"/>
       
</xs:sequence>
     
</xs:extension>
   
</xs:complexContent>
 
</xs:complexType>
</xs:element>

element CalculBaseRefPeriodEndDate
diagram ZIMA501_20254_p14.png
type restriction of xs:date
properties
content  simple
used by
complexType  CalculBaseRefPeriodType
facets
Kind  Value  Annotation
pattern  \d{4}-\d{2}-\d{2}
annotation
documentation
00944
appinfo
Date_conversion1
source <xs:element name="CalculBaseRefPeriodEndDate">
 
<xs:annotation>
   
<xs:documentation>00944</xs:documentation>
   
<xs:appinfo source="ConversionID">Date_conversion1</xs:appinfo>
 
</xs:annotation>
 
<xs:simpleType>
   
<xs:restriction base="xs:date">
     
<xs:pattern value="\d{4}-\d{2}-\d{2}"/>
   
</xs:restriction>
 
</xs:simpleType>
</xs:element>

element CalculBaseRefPeriodStartDate
diagram ZIMA501_20254_p15.png
type restriction of xs:date
properties
content  simple
used by
complexType  CalculBaseRefPeriodType
facets
Kind  Value  Annotation
pattern  \d{4}-\d{2}-\d{2}
annotation
documentation
00943
appinfo
Date_conversion1
source <xs:element name="CalculBaseRefPeriodStartDate">
 
<xs:annotation>
   
<xs:documentation>00943</xs:documentation>
   
<xs:appinfo source="ConversionID">Date_conversion1</xs:appinfo>
 
</xs:annotation>
 
<xs:simpleType>
   
<xs:restriction base="xs:date">
     
<xs:pattern value="\d{4}-\d{2}-\d{2}"/>
   
</xs:restriction>
 
</xs:simpleType>
</xs:element>

element ChildsitterCalculBase
diagram ZIMA501_20254_p16.png
type ChildsitterCalculBaseType
properties
content  complex
children AssimilatedNbrHours
used by
element  CalculBaseRefPeriod
annotation
documentation
90407
source <xs:element name="ChildsitterCalculBase" type="ChildsitterCalculBaseType">
 
<xs:annotation>
   
<xs:documentation>90407</xs:documentation>
 
</xs:annotation>
</xs:element>

element City
diagram ZIMA501_20254_p17.png
type restriction of xs:string
properties
content  simple
used by
complexType  AddressType
facets
Kind  Value  Annotation
maxLength  40
annotation
documentation
00522
source <xs:element name="City">
 
<xs:annotation>
   
<xs:documentation>00522</xs:documentation>
 
</xs:annotation>
 
<xs:simpleType>
   
<xs:restriction base="xs:string">
     
<xs:maxLength value="40"/>
   
</xs:restriction>
 
</xs:simpleType>
</xs:element>

element CommentDeclaration
diagram ZIMA501_20254_p18.png
type CommentDeclarationType
properties
content  complex
children CommentOfDeclaration
used by
element  Form
annotation
documentation
90036
source <xs:element name="CommentDeclaration" type="CommentDeclarationType">
 
<xs:annotation>
   
<xs:documentation>90036</xs:documentation>
 
</xs:annotation>
</xs:element>

element CommentOfDeclaration
diagram ZIMA501_20254_p19.png
type restriction of xs:string
properties
content  simple
used by
complexType  CommentDeclarationType
facets
Kind  Value  Annotation
maxLength  200
pattern  [\s\S]*\S[\s\S]*
annotation
documentation
00126
source <xs:element name="CommentOfDeclaration">
 
<xs:annotation>
   
<xs:documentation>00126</xs:documentation>
 
</xs:annotation>
 
<xs:simpleType>
   
<xs:restriction base="xs:string">
     
<xs:maxLength value="200"/>
     
<xs:pattern value="[\s\S]*\S[\s\S]*"/>
   
</xs:restriction>
 
</xs:simpleType>
</xs:element>

element Communication
diagram ZIMA501_20254_p20.png
type CommunicationType
properties
content  complex
children PhoneNbrGSMNbrFaxNbrEmailAddress
used by
element  CoordinatesContactPerson
annotation
documentation
90258
source <xs:element name="Communication" type="CommunicationType">
 
<xs:annotation>
   
<xs:documentation>90258</xs:documentation>
 
</xs:annotation>
</xs:element>

element CompanyID
diagram ZIMA501_20254_p21.png
type restriction of xs:integer
properties
content  simple
used by
complexTypes  EmployerDeclarationTypeHandledEmployerDeclarationTypeHandledNOSSLPAEmployerDclTypeNOSSLPAEmployerDeclarationTypePreventionServiceType
facets
Kind  Value  Annotation
minInclusive  0
maxInclusive  1999999943
totalDigits  10
pattern  0|\d{9}|\d{10}
annotation
documentation
00014
appinfo
CompanyID_conversion1
appinfo
xs:companyId
source <xs:element name="CompanyID">
 
<xs:annotation>
   
<xs:documentation>00014</xs:documentation>
   
<xs:appinfo source="ConversionID">CompanyID_conversion1</xs:appinfo>
   
<xs:appinfo source="TDOType">xs:companyId</xs:appinfo>
 
</xs:annotation>
 
<xs:simpleType>
   
<xs:restriction base="xs:integer">
     
<xs:minInclusive value="0"/>
     
<xs:maxInclusive value="1999999943"/>
     
<xs:totalDigits value="10"/>
     
<xs:pattern value="0|\d{9}|\d{10}"/>
   
</xs:restriction>
 
</xs:simpleType>
</xs:element>

element ContractType
diagram ZIMA501_20254_p22.png
type restriction of xs:integer
properties
content  simple
used by
complexTypes  HandledNOSSLPAOccupationTypeHandledOccupationTypeNOSSLPAOccupationTypeOccupationType
facets
Kind  Value  Annotation
minInclusive  0
maxInclusive  1
totalDigits  1
annotation
documentation
00050
source <xs:element name="ContractType">
 
<xs:annotation>
   
<xs:documentation>00050</xs:documentation>
 
</xs:annotation>
 
<xs:simpleType>
   
<xs:restriction base="xs:integer">
     
<xs:minInclusive value="0"/>
     
<xs:maxInclusive value="1"/>
     
<xs:totalDigits value="1"/>
   
</xs:restriction>
 
</xs:simpleType>
</xs:element>

element CoordinatesContactPerson
diagram ZIMA501_20254_p23.png
type extension of CoordinatesContactPersonType
properties
content  complex
children NameFirstNameCommunicationAddress
used by
elements  FormPreventionService
annotation
documentation
90257
source <xs:element name="CoordinatesContactPerson">
 
<xs:annotation>
   
<xs:documentation>90257</xs:documentation>
 
</xs:annotation>
 
<xs:complexType>
   
<xs:complexContent>
     
<xs:extension base="CoordinatesContactPersonType">
       
<xs:sequence>
         
<xs:element ref="Communication" minOccurs="0"/>
         
<xs:element ref="Address" minOccurs="0"/>
       
</xs:sequence>
     
</xs:extension>
   
</xs:complexContent>
 
</xs:complexType>
</xs:element>

element CoordinatesInformant
diagram ZIMA501_20254_p24.png
type CoordinatesInformantType
properties
content  complex
children UserQualityDenomination
used by
element  Form
annotation
documentation
90151
source <xs:element name="CoordinatesInformant" type="CoordinatesInformantType">
 
<xs:annotation>
   
<xs:documentation>90151</xs:documentation>
 
</xs:annotation>
</xs:element>

element Country
diagram ZIMA501_20254_p25.png
type restriction of xs:integer
properties
content  simple
used by
complexType  AddressType
facets
Kind  Value  Annotation
minInclusive  0
maxInclusive  99999
totalDigits  5
annotation
documentation
00523
source <xs:element name="Country">
 
<xs:annotation>
   
<xs:documentation>00523</xs:documentation>
 
</xs:annotation>
 
<xs:simpleType>
   
<xs:restriction base="xs:integer">
     
<xs:minInclusive value="0"/>
     
<xs:maxInclusive value="99999"/>
     
<xs:totalDigits value="5"/>
   
</xs:restriction>
 
</xs:simpleType>
</xs:element>

element Cycle
diagram ZIMA501_20254_p26.png
type restriction of xs:integer
properties
content  simple
used by
complexTypes  CalculationBaseAllowanceTypePartTimeCalculBaseType
facets
Kind  Value  Annotation
minInclusive  1
maxInclusive  52
totalDigits  2
annotation
documentation
00190
source <xs:element name="Cycle">
 
<xs:annotation>
   
<xs:documentation>00190</xs:documentation>
 
</xs:annotation>
 
<xs:simpleType>
   
<xs:restriction base="xs:integer">
     
<xs:minInclusive value="1"/>
     
<xs:maxInclusive value="52"/>
     
<xs:totalDigits value="2"/>
   
</xs:restriction>
 
</xs:simpleType>
</xs:element>

element DayIndicator
diagram ZIMA501_20254_p27.png
type restriction of xs:gMonthDay
properties
content  simple
used by
complexType  NatureOfDayType
annotation
documentation
00178
source <xs:element name="DayIndicator">
 
<xs:annotation>
   
<xs:documentation>00178</xs:documentation>
 
</xs:annotation>
 
<xs:simpleType>
   
<xs:restriction base="xs:gMonthDay"/>
 
</xs:simpleType>
</xs:element>

element DayNatureCode
diagram ZIMA501_20254_p28.png
type restriction of xs:string
properties
content  simple
used by
complexType  NatureOfDayType
facets
Kind  Value  Annotation
maxLength  5
pattern  [\s\S]*\S[\s\S]*
annotation
documentation
00179
source <xs:element name="DayNatureCode">
 
<xs:annotation>
   
<xs:documentation>00179</xs:documentation>
 
</xs:annotation>
 
<xs:simpleType>
   
<xs:restriction base="xs:string">
     
<xs:maxLength value="5"/>
     
<xs:pattern value="[\s\S]*\S[\s\S]*"/>
   
</xs:restriction>
 
</xs:simpleType>
</xs:element>

element DaysJustification
diagram ZIMA501_20254_p29.png
type restriction of xs:string
properties
content  simple
used by
complexTypes  HandledNOSSLPAOccupationTypeHandledOccupationTypeNOSSLPAOccupationTypeOccupationType
facets
Kind  Value  Annotation
maxLength  1
enumeration  1
enumeration  2
enumeration  3
enumeration  4
enumeration  5
enumeration  6
enumeration  7
enumeration  8
annotation
documentation
00625
source <xs:element name="DaysJustification">
 
<xs:annotation>
   
<xs:documentation>00625</xs:documentation>
 
</xs:annotation>
 
<xs:simpleType>
   
<xs:restriction base="xs:string">
     
<xs:maxLength value="1"/>
     
<xs:enumeration value="1"/>
     
<xs:enumeration value="2"/>
     
<xs:enumeration value="3"/>
     
<xs:enumeration value="4"/>
     
<xs:enumeration value="5"/>
     
<xs:enumeration value="6"/>
     
<xs:enumeration value="7"/>
     
<xs:enumeration value="8"/>
   
</xs:restriction>
 
</xs:simpleType>
</xs:element>

element DclInformation
diagram ZIMA501_20254_p30.png
type DclInformationType
properties
content  complex
children LanguageCodePdf
used by
element  Form
annotation
documentation
90171
source <xs:element name="DclInformation" type="DclInformationType">
 
<xs:annotation>
   
<xs:documentation>90171</xs:documentation>
 
</xs:annotation>
</xs:element>

element Denomination
diagram ZIMA501_20254_p31.png
type restriction of xs:string
properties
content  simple
used by
complexTypes  CoordinatesInformantTypePreventionServiceType
facets
Kind  Value  Annotation
maxLength  96
annotation
documentation
00776
source <xs:element name="Denomination">
 
<xs:annotation>
   
<xs:documentation>00776</xs:documentation>
 
</xs:annotation>
 
<xs:simpleType>
   
<xs:restriction base="xs:string">
     
<xs:maxLength value="96"/>
   
</xs:restriction>
 
</xs:simpleType>
</xs:element>

element DimonaNbr
diagram ZIMA501_20254_p32.png
type restriction of xs:integer
properties
content  simple
used by
complexType  HandledServiceDataType
facets
Kind  Value  Annotation
minInclusive  0
maxInclusive  999999999999
totalDigits  12
annotation
documentation
00267
appinfo
DimonaNumber_conversion1
source <xs:element name="DimonaNbr">
 
<xs:annotation>
   
<xs:documentation>00267</xs:documentation>
   
<xs:appinfo source="ConversionID">DimonaNumber_conversion1</xs:appinfo>
 
</xs:annotation>
 
<xs:simpleType>
   
<xs:restriction base="xs:integer">
     
<xs:minInclusive value="0"/>
     
<xs:maxInclusive value="999999999999"/>
     
<xs:totalDigits value="12"/>
   
</xs:restriction>
 
</xs:simpleType>
</xs:element>

element DismissedStatutoryWorkerContribution
diagram ZIMA501_20254_p33.png
type DismissedStatutoryWorkerContributionType
properties
content  complex
children GrossRefRemunAmountGrossRefRemunContributionAmountRefNbrDaysSubjectionStartingDateSubjectionEndingDate
used by
element  WorkerRecord
annotation
documentation
90005
source <xs:element name="DismissedStatutoryWorkerContribution" type="DismissedStatutoryWorkerContributionType">
 
<xs:annotation>
   
<xs:documentation>90005</xs:documentation>
 
</xs:annotation>
</xs:element>

element EmailAddress
diagram ZIMA501_20254_p34.png
type restriction of xs:string
properties
content  simple
used by
complexType  CommunicationType
facets
Kind  Value  Annotation
maxLength  60
annotation
documentation
00637
source <xs:element name="EmailAddress">
 
<xs:annotation>
   
<xs:documentation>00637</xs:documentation>
 
</xs:annotation>
 
<xs:simpleType>
   
<xs:restriction base="xs:string">
     
<xs:maxLength value="60"/>
   
</xs:restriction>
 
</xs:simpleType>
</xs:element>

element EmployerCity
diagram ZIMA501_20254_p35.png
type restriction of xs:string
properties
content  simple
used by
complexTypes  HandledEmployerDeclarationTypeHandledNOSSLPAEmployerDclType
facets
Kind  Value  Annotation
maxLength  40
annotation
documentation
00162
source <xs:element name="EmployerCity">
 
<xs:annotation>
   
<xs:documentation>00162</xs:documentation>
 
</xs:annotation>
 
<xs:simpleType>
   
<xs:restriction base="xs:string">
     
<xs:maxLength value="40"/>
   
</xs:restriction>
 
</xs:simpleType>
</xs:element>

element EmployerClass
diagram ZIMA501_20254_p36.png
type restriction of xs:integer
properties
content  simple
used by
complexTypes  HandledWorkerRecordTypeWorkerRecordType
facets
Kind  Value  Annotation
minInclusive  000
maxInclusive  999
totalDigits  3
pattern  \d{3}
annotation
documentation
00036
source <xs:element name="EmployerClass">
 
<xs:annotation>
   
<xs:documentation>00036</xs:documentation>
 
</xs:annotation>
 
<xs:simpleType>
   
<xs:restriction base="xs:integer">
     
<xs:minInclusive value="000"/>
     
<xs:maxInclusive value="999"/>
     
<xs:totalDigits value="3"/>
     
<xs:pattern value="\d{3}"/>
   
</xs:restriction>
 
</xs:simpleType>
</xs:element>

element EmployerCountry
diagram ZIMA501_20254_p37.png
type restriction of xs:integer
properties
content  simple
used by
complexTypes  HandledEmployerDeclarationTypeHandledNOSSLPAEmployerDclType
facets
Kind  Value  Annotation
minInclusive  0
maxInclusive  99999
totalDigits  5
annotation
documentation
00163
source <xs:element name="EmployerCountry">
 
<xs:annotation>
   
<xs:documentation>00163</xs:documentation>
 
</xs:annotation>
 
<xs:simpleType>
   
<xs:restriction base="xs:integer">
     
<xs:minInclusive value="0"/>
     
<xs:maxInclusive value="99999"/>
     
<xs:totalDigits value="5"/>
   
</xs:restriction>
 
</xs:simpleType>
</xs:element>

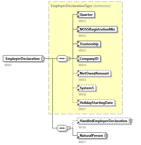
element EmployerDeclaration
diagram ZIMA501_20254_p38.png
type extension of EmployerDeclarationType
properties
content  complex
children QuarterNOSSRegistrationNbrTrusteeshipCompanyIDNetOwedAmountSystem5HolidayStartingDateHandledEmployerDeclarationNaturalPerson
used by
element  Form
annotation
documentation
90007
source <xs:element name="EmployerDeclaration">
 
<xs:annotation>
   
<xs:documentation>90007</xs:documentation>
 
</xs:annotation>
 
<xs:complexType>
   
<xs:complexContent>
     
<xs:extension base="EmployerDeclarationType">
       
<xs:sequence>
         
<xs:element ref="HandledEmployerDeclaration" minOccurs="0" maxOccurs="1"/>
         
<xs:element ref="NaturalPerson"/>
       
</xs:sequence>
     
</xs:extension>
   
</xs:complexContent>
 
</xs:complexType>
</xs:element>

element EmployerDenomination
diagram ZIMA501_20254_p39.png
type restriction of xs:string
properties
content  simple
used by
complexTypes  HandledEmployerDeclarationTypeHandledNOSSLPAEmployerDclType
facets
Kind  Value  Annotation
maxLength  96
annotation
documentation
00157
source <xs:element name="EmployerDenomination">
 
<xs:annotation>
   
<xs:documentation>00157</xs:documentation>
 
</xs:annotation>
 
<xs:simpleType>
   
<xs:restriction base="xs:string">
     
<xs:maxLength value="96"/>
   
</xs:restriction>
 
</xs:simpleType>
</xs:element>

element EmployerHouseNbr
diagram ZIMA501_20254_p40.png
type restriction of xs:string
properties
content  simple
used by
complexTypes  HandledEmployerDeclarationTypeHandledNOSSLPAEmployerDclType
facets
Kind  Value  Annotation
maxLength  10
annotation
documentation
00159
source <xs:element name="EmployerHouseNbr">
 
<xs:annotation>
   
<xs:documentation>00159</xs:documentation>
 
</xs:annotation>
 
<xs:simpleType>
   
<xs:restriction base="xs:string">
     
<xs:maxLength value="10"/>
   
</xs:restriction>
 
</xs:simpleType>
</xs:element>

element EmployerPostBox
diagram ZIMA501_20254_p41.png
type restriction of xs:string
properties
content  simple
used by
complexTypes  HandledEmployerDeclarationTypeHandledNOSSLPAEmployerDclType
facets
Kind  Value  Annotation
maxLength  4
annotation
documentation
00160
source <xs:element name="EmployerPostBox">
 
<xs:annotation>
   
<xs:documentation>00160</xs:documentation>
 
</xs:annotation>
 
<xs:simpleType>
   
<xs:restriction base="xs:string">
     
<xs:maxLength value="4"/>
   
</xs:restriction>
 
</xs:simpleType>
</xs:element>

element EmployerStreet
diagram ZIMA501_20254_p42.png
type restriction of xs:string
properties
content  simple
used by
complexTypes  HandledEmployerDeclarationTypeHandledNOSSLPAEmployerDclType
facets
Kind  Value  Annotation
maxLength  35
annotation
documentation
00158
source <xs:element name="EmployerStreet">
 
<xs:annotation>
   
<xs:documentation>00158</xs:documentation>
 
</xs:annotation>
 
<xs:simpleType>
   
<xs:restriction base="xs:string">
     
<xs:maxLength value="35"/>
   
</xs:restriction>
 
</xs:simpleType>
</xs:element>

element EmployerWorkerRelationStatus
diagram ZIMA501_20254_p43.png
type restriction of xs:integer
properties
content  simple
used by
complexType  ServiceDataType
facets
Kind  Value  Annotation
minInclusive  0
maxInclusive  1
totalDigits  1
annotation
documentation
01035
source <xs:element name="EmployerWorkerRelationStatus">
 
<xs:annotation>
   
<xs:documentation>01035</xs:documentation>
 
</xs:annotation>
 
<xs:simpleType>
   
<xs:restriction base="xs:integer">
     
<xs:minInclusive value="0"/>
     
<xs:maxInclusive value="1"/>
     
<xs:totalDigits value="1"/>
   
</xs:restriction>
 
</xs:simpleType>
</xs:element>

element EmployerZIPCode
diagram ZIMA501_20254_p44.png
type restriction of xs:string
properties
content  simple
used by
complexTypes  HandledEmployerDeclarationTypeHandledNOSSLPAEmployerDclType
facets
Kind  Value  Annotation
maxLength  9
annotation
documentation
00161
source <xs:element name="EmployerZIPCode">
 
<xs:annotation>
   
<xs:documentation>00161</xs:documentation>
 
</xs:annotation>
 
<xs:simpleType>
   
<xs:restriction base="xs:string">
     
<xs:maxLength value="9"/>
   
</xs:restriction>
 
</xs:simpleType>
</xs:element>

element EmploymentPromotion
diagram ZIMA501_20254_p45.png
type restriction of xs:integer
properties
content  simple
used by
complexTypes  HandledNOSSLPAOccupationTypeHandledOccupationTypeNOSSLPAOccupationTypeOccupationType
facets
Kind  Value  Annotation
totalDigits  3
annotation
documentation
00052
source <xs:element name="EmploymentPromotion">
 
<xs:annotation>
   
<xs:documentation>00052</xs:documentation>
 
</xs:annotation>
 
<xs:simpleType>
   
<xs:restriction base="xs:integer">
     
<xs:totalDigits value="3"/>
   
</xs:restriction>
 
</xs:simpleType>
</xs:element>

element ExceptRemunMethodBasisAmount
diagram ZIMA501_20254_p46.png
type restriction of xs:integer
properties
content  simple
used by
complexType  ExceptRemunMethodCalculBaseType
facets
Kind  Value  Annotation
minInclusive  1
maxInclusive  9999999999
totalDigits  10
annotation
documentation
00945
source <xs:element name="ExceptRemunMethodBasisAmount">
 
<xs:annotation>
   
<xs:documentation>00945</xs:documentation>
 
</xs:annotation>
 
<xs:simpleType>
   
<xs:restriction base="xs:integer">
     
<xs:minInclusive value="1"/>
     
<xs:maxInclusive value="9999999999"/>
     
<xs:totalDigits value="10"/>
   
</xs:restriction>
 
</xs:simpleType>
</xs:element>

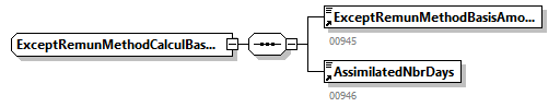
element ExceptRemunMethodCalculBase
diagram ZIMA501_20254_p47.png
type ExceptRemunMethodCalculBaseType
properties
content  complex
children ExceptRemunMethodBasisAmountAssimilatedNbrDays
used by
element  CalculBaseRefPeriod
annotation
documentation
90406
source <xs:element name="ExceptRemunMethodCalculBase" type="ExceptRemunMethodCalculBaseType">
 
<xs:annotation>
   
<xs:documentation>90406</xs:documentation>
 
</xs:annotation>
</xs:element>

element ExceptSituationCalculBase
diagram ZIMA501_20254_p48.png
type ExceptSituationCalculBaseType
properties
content  complex
children ExceptSituationMeanWorkingHoursExceptSituationWorkingDaysSystem
used by
element  CalculationBaseAllowance
annotation
documentation
90030
source <xs:element name="ExceptSituationCalculBase" type="ExceptSituationCalculBaseType">
 
<xs:annotation>
   
<xs:documentation>90030</xs:documentation>
 
</xs:annotation>
</xs:element>

element ExceptSituationMeanWorkingHours
diagram ZIMA501_20254_p49.png
type restriction of xs:integer
properties
content  simple
used by
complexType  ExceptSituationCalculBaseType
facets
Kind  Value  Annotation
minInclusive  0
maxInclusive  4800
totalDigits  4
annotation
documentation
00554
appinfo
HoursCount_conversion1
source <xs:element name="ExceptSituationMeanWorkingHours">
 
<xs:annotation>
   
<xs:documentation>00554</xs:documentation>
   
<xs:appinfo source="ConversionID">HoursCount_conversion1</xs:appinfo>
 
</xs:annotation>
 
<xs:simpleType>
   
<xs:restriction base="xs:integer">
     
<xs:minInclusive value="0"/>
     
<xs:maxInclusive value="4800"/>
     
<xs:totalDigits value="4"/>
   
</xs:restriction>
 
</xs:simpleType>
</xs:element>

element ExceptSituationWorkingDaysSystem
diagram ZIMA501_20254_p50.png
type restriction of xs:integer
properties
content  simple
used by
complexType  ExceptSituationCalculBaseType
facets
Kind  Value  Annotation
minInclusive  0
maxInclusive  700
totalDigits  3
annotation
documentation
00393
appinfo
DaysCount_conversion1
source <xs:element name="ExceptSituationWorkingDaysSystem">
 
<xs:annotation>
   
<xs:documentation>00393</xs:documentation>
   
<xs:appinfo source="ConversionID">DaysCount_conversion1</xs:appinfo>
 
</xs:annotation>
 
<xs:simpleType>
   
<xs:restriction base="xs:integer">
     
<xs:minInclusive value="0"/>
     
<xs:maxInclusive value="700"/>
     
<xs:totalDigits value="3"/>
   
</xs:restriction>
 
</xs:simpleType>
</xs:element>

element FaxNbr
diagram ZIMA501_20254_p51.png
type restriction of xs:string
properties
content  simple
used by
complexType  CommunicationType
facets
Kind  Value  Annotation
maxLength  20
annotation
documentation
00678
source <xs:element name="FaxNbr">
 
<xs:annotation>
   
<xs:documentation>00678</xs:documentation>
 
</xs:annotation>
 
<xs:simpleType>
   
<xs:restriction base="xs:string">
     
<xs:maxLength value="20"/>
   
</xs:restriction>
 
</xs:simpleType>
</xs:element>

element FirstName
diagram ZIMA501_20254_p52.png
type restriction of xs:string
properties
content  simple
used by
complexType  CoordinatesContactPersonType
facets
Kind  Value  Annotation
maxLength  24
annotation
documentation
00727
source <xs:element name="FirstName">
 
<xs:annotation>
   
<xs:documentation>00727</xs:documentation>
 
</xs:annotation>
 
<xs:simpleType>
   
<xs:restriction base="xs:string">
     
<xs:maxLength value="24"/>
   
</xs:restriction>
 
</xs:simpleType>
</xs:element>

element FlightNbrMinutes
diagram ZIMA501_20254_p53.png
type restriction of xs:integer
properties
content  simple
used by
complexType  ServiceType
facets
Kind  Value  Annotation
minInclusive  0
maxInclusive  9999999
totalDigits  7
annotation
documentation
00065
source <xs:element name="FlightNbrMinutes">
 
<xs:annotation>
   
<xs:documentation>00065</xs:documentation>
 
</xs:annotation>
 
<xs:simpleType>
   
<xs:restriction base="xs:integer">
     
<xs:minInclusive value="0"/>
     
<xs:maxInclusive value="9999999"/>
     
<xs:totalDigits value="7"/>
   
</xs:restriction>
 
</xs:simpleType>
</xs:element>

element FlyingStaffClass
diagram ZIMA501_20254_p54.png
type restriction of xs:integer
properties
content  simple
used by
complexTypes  HandledOccupationTypeOccupationType
facets
Kind  Value  Annotation
minInclusive  1
maxInclusive  3
totalDigits  1
annotation
documentation
00059
source <xs:element name="FlyingStaffClass">
 
<xs:annotation>
   
<xs:documentation>00059</xs:documentation>
 
</xs:annotation>
 
<xs:simpleType>
   
<xs:restriction base="xs:integer">
     
<xs:minInclusive value="1"/>
     
<xs:maxInclusive value="3"/>
     
<xs:totalDigits value="1"/>
   
</xs:restriction>
 
</xs:simpleType>
</xs:element>

element Form
diagram ZIMA501_20254_p55.png
type extension of FormType
properties
content  complex
children IdentificationFormCreationDateFormCreationHourAttestationStatusTypeFormHandledOriginalFormCoordinatesContactPersonCoordinatesInformantDclInformationRiskIdentificationReferenceHandledReferenceCommentDeclarationRiskDetailWorkRecoveryPreventionServiceEmployerDeclarationNOSSLPAEmployerDeclaration
used by
element  ZIMA501
annotation
documentation
90059
source <xs:element name="Form">
 
<xs:annotation>
   
<xs:documentation>90059</xs:documentation>
 
</xs:annotation>
 
<xs:complexType>
   
<xs:complexContent>
     
<xs:extension base="FormType">
       
<xs:sequence>
         
<xs:element ref="HandledOriginalForm" minOccurs="1" maxOccurs="1"/>
         
<xs:element ref="CoordinatesContactPerson"/>
         
<xs:element ref="CoordinatesInformant" minOccurs="1" maxOccurs="1"/>
         
<xs:element ref="DclInformation"/>
         
<xs:element ref="RiskIdentification" minOccurs="0"/>
         
<xs:element ref="Reference" minOccurs="0" maxOccurs="3"/>
         
<xs:element ref="HandledReference" minOccurs="1" maxOccurs="1"/>
         
<xs:element ref="CommentDeclaration" minOccurs="0"/>
         
<xs:element ref="RiskDetail" minOccurs="0"/>
         
<xs:element ref="WorkRecovery" minOccurs="0"/>
         
<xs:element ref="PreventionService" minOccurs="0" maxOccurs="5"/>
         
<xs:choice>
           
<xs:element ref="EmployerDeclaration" maxOccurs="unbounded"/>
           
<xs:element ref="NOSSLPAEmployerDeclaration" maxOccurs="unbounded"/>
         
</xs:choice>
       
</xs:sequence>
     
</xs:extension>
   
</xs:complexContent>
 
</xs:complexType>
</xs:element>

element FormCreationDate
diagram ZIMA501_20254_p56.png
type restriction of xs:date
properties
content  simple
used by
complexTypes  FormTypeHandledOriginalFormType
facets
Kind  Value  Annotation
pattern  \d{4}-\d{2}-\d{2}
annotation
documentation
00218
appinfo
Date_conversion1
source <xs:element name="FormCreationDate">
 
<xs:annotation>
   
<xs:documentation>00218</xs:documentation>
   
<xs:appinfo source="ConversionID">Date_conversion1</xs:appinfo>
 
</xs:annotation>
 
<xs:simpleType>
   
<xs:restriction base="xs:date">
     
<xs:pattern value="\d{4}-\d{2}-\d{2}"/>
   
</xs:restriction>
 
</xs:simpleType>
</xs:element>

element FormCreationHour
diagram ZIMA501_20254_p57.png
type restriction of xs:time
properties
content  simple
used by
complexTypes  FormTypeHandledOriginalFormType
facets
Kind  Value  Annotation
pattern  \d{2}:\d{2}:\d{2}.\d{3}
annotation
documentation
00299
appinfo
Time_conversion1
source <xs:element name="FormCreationHour">
 
<xs:annotation>
   
<xs:documentation>00299</xs:documentation>
   
<xs:appinfo source="ConversionID">Time_conversion1</xs:appinfo>
 
</xs:annotation>
 
<xs:simpleType>
   
<xs:restriction base="xs:time">
     
<xs:pattern value="\d{2}:\d{2}:\d{2}.\d{3}"/>
   
</xs:restriction>
 
</xs:simpleType>
</xs:element>

element GrossRefRemunAmount
diagram ZIMA501_20254_p58.png
type restriction of xs:integer
properties
content  simple
used by
complexType  DismissedStatutoryWorkerContributionType
facets
Kind  Value  Annotation
minInclusive  1
maxInclusive  999999999
totalDigits  9
annotation
documentation
00071
appinfo
Amount_conversion3
source <xs:element name="GrossRefRemunAmount">
 
<xs:annotation>
   
<xs:documentation>00071</xs:documentation>
   
<xs:appinfo source="ConversionID">Amount_conversion3</xs:appinfo>
 
</xs:annotation>
 
<xs:simpleType>
   
<xs:restriction base="xs:integer">
     
<xs:minInclusive value="1"/>
     
<xs:maxInclusive value="999999999"/>
     
<xs:totalDigits value="9"/>
   
</xs:restriction>
 
</xs:simpleType>
</xs:element>

element GrossRefRemunContributionAmount
diagram ZIMA501_20254_p59.png
type restriction of xs:integer
properties
content  simple
used by
complexType  DismissedStatutoryWorkerContributionType
facets
Kind  Value  Annotation
minInclusive  0
maxInclusive  999999999
totalDigits  9
annotation
documentation
00072
appinfo
Amount_conversion3
source <xs:element name="GrossRefRemunContributionAmount">
 
<xs:annotation>
   
<xs:documentation>00072</xs:documentation>
   
<xs:appinfo source="ConversionID">Amount_conversion3</xs:appinfo>
 
</xs:annotation>
 
<xs:simpleType>
   
<xs:restriction base="xs:integer">
     
<xs:minInclusive value="0"/>
     
<xs:maxInclusive value="999999999"/>
     
<xs:totalDigits value="9"/>
   
</xs:restriction>
 
</xs:simpleType>
</xs:element>

element GSMNbr
diagram ZIMA501_20254_p60.png
type restriction of xs:string
properties
content  simple
used by
complexType  CommunicationType
facets
Kind  Value  Annotation
maxLength  20
annotation
documentation
00636
source <xs:element name="GSMNbr">
 
<xs:annotation>
   
<xs:documentation>00636</xs:documentation>
 
</xs:annotation>
 
<xs:simpleType>
   
<xs:restriction base="xs:string">
     
<xs:maxLength value="20"/>
   
</xs:restriction>
 
</xs:simpleType>
</xs:element>

element HandledEmployerDeclaration
diagram ZIMA501_20254_p61.png
type HandledEmployerDeclarationType
properties
content  complex
children QuarterNOSSRegistrationNbrTrusteeshipCompanyIDNetOwedAmountSystem5HolidayStartingDateEmployerDenominationEmployerStreetEmployerHouseNbrEmployerPostBoxEmployerZIPCodeEmployerCityEmployerCountryLegalFormImportanceCodeTrusteeshipRegistrationNbrTrusteeshipStreetTrusteeshipHouseNbrTrusteeshipPostBoxTrusteeshipZIPCodeTrusteeshipCityTrusteeshipCountry
used by
element  EmployerDeclaration
annotation
documentation
90156
source <xs:element name="HandledEmployerDeclaration" type="HandledEmployerDeclarationType">
 
<xs:annotation>
   
<xs:documentation>90156</xs:documentation>
 
</xs:annotation>
</xs:element>

element HandledNaturalPerson
diagram ZIMA501_20254_p62.png
type HandledNaturalPersonType
properties
content  complex
children NaturalPersonSequenceNbrINSSSISWorkerNameWorkerFirstNameWorkerInitialWorkerBirthdateWorkerBirthplaceWorkerBirthplaceCountryWorkerSexWorkerStreetWorkerHouseNbrWorkerPostBoxWorkerZIPCodeWorkerCityWorkerCountryNationalityOriolusSuccessCodeOriolusSubStatusRipBisFlagIndicationNaturalPersonUserReferencePreviousINSS
used by
element  NaturalPerson
annotation
documentation
90158
source <xs:element name="HandledNaturalPerson" type="HandledNaturalPersonType">
 
<xs:annotation>
   
<xs:documentation>90158</xs:documentation>
 
</xs:annotation>
</xs:element>

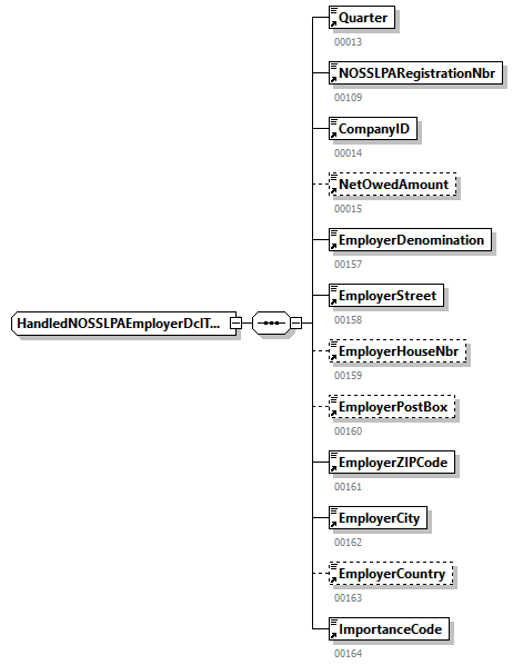
element HandledNOSSLPAEmployerDcl
diagram ZIMA501_20254_p63.png
type HandledNOSSLPAEmployerDclType
properties
content  complex
children QuarterNOSSLPARegistrationNbrCompanyIDNetOwedAmountEmployerDenominationEmployerStreetEmployerHouseNbrEmployerPostBoxEmployerZIPCodeEmployerCityEmployerCountryImportanceCode
used by
element  NOSSLPAEmployerDeclaration
annotation
documentation
90277
source <xs:element name="HandledNOSSLPAEmployerDcl" type="HandledNOSSLPAEmployerDclType">
 
<xs:annotation>
   
<xs:documentation>90277</xs:documentation>
 
</xs:annotation>
</xs:element>

element HandledNOSSLPAOccupation
diagram ZIMA501_20254_p64.png
type HandledNOSSLPAOccupationType
properties
content  complex
children OccupationSequenceNbrOccupationStartingDateOccupationEndingDateWorkingDaysSystemContractTypeRefMeanWorkingHoursWorkerStatusMeanWorkingHoursReorganisationMeasureEmploymentPromotionRetiredApprenticeshipRemunMethodPositionCodeTenthOrTwelfthOccupationUserReferenceDaysJustificationActivityCodeInternalOccupationNbrOccupationValidationCodeCalculatedValuesLocalUnitID
used by
element  NOSSLPAOccupation
annotation
documentation
90278
source <xs:element name="HandledNOSSLPAOccupation" type="HandledNOSSLPAOccupationType">
 
<xs:annotation>
   
<xs:documentation>90278</xs:documentation>
 
</xs:annotation>
</xs:element>

element HandledOccupation
diagram ZIMA501_20254_p65.png
type HandledOccupationType
properties
content  complex
children OccupationSequenceNbrOccupationStartingDateOccupationEndingDateJointCommissionNbrWorkingDaysSystemContractTypeRefMeanWorkingHoursWorkerStatusMeanWorkingHoursReorganisationMeasureEmploymentPromotionRetiredApprenticeshipRemunMethodPositionCodeFlyingStaffClassTenthOrTwelfthOccupationUserReferenceDaysJustificationActivityCodeInternalOccupationNbrOccupationValidationCodeCalculatedValuesLocalUnitID
used by
element  Occupation
annotation
documentation
90161
source <xs:element name="HandledOccupation" type="HandledOccupationType">
 
<xs:annotation>
   
<xs:documentation>90161</xs:documentation>
 
</xs:annotation>
</xs:element>

element HandledOriginalForm
diagram ZIMA501_20254_p66.png
type HandledOriginalFormType
properties
content  complex
children IdentificationFormCreationDateFormCreationHourAttestationStatusTypeForm
used by
element  Form
annotation
documentation
90154
source <xs:element name="HandledOriginalForm" type="HandledOriginalFormType">
 
<xs:annotation>
   
<xs:documentation>90154</xs:documentation>
 
</xs:annotation>
</xs:element>

element HandledReference
diagram ZIMA501_20254_p67.png
type HandledReferenceType
properties
content  complex
children ReferenceTypeReferenceOriginReferenceNbr
used by
element  Form
annotation
documentation
90155
source <xs:element name="HandledReference" type="HandledReferenceType">
 
<xs:annotation>
   
<xs:documentation>90155</xs:documentation>
 
</xs:annotation>
</xs:element>

element HandledRemun
diagram ZIMA501_20254_p68.png
type HandledRemunType
properties
content  complex
children RemunSequenceNbrRemunCodeBonusPaymentFrequencyPercentagePaidRemunAmount
used by
element  Remun
annotation
documentation
90292
source <xs:element name="HandledRemun" type="HandledRemunType">
 
<xs:annotation>
   
<xs:documentation>90292</xs:documentation>
 
</xs:annotation>
</xs:element>

element HandledServiceData
diagram ZIMA501_20254_p69.png
type HandledServiceDataType
properties
content  complex
children DimonaNbrServiceEntryDateServiceEndingDate
used by
element  NaturalPerson
annotation
documentation
90280
source <xs:element name="HandledServiceData" type="HandledServiceDataType">
 
<xs:annotation>
   
<xs:documentation>90280</xs:documentation>
 
</xs:annotation>
</xs:element>

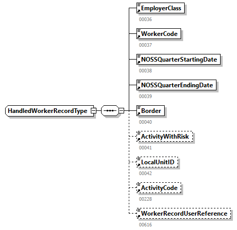
element HandledWorkerRecord
diagram ZIMA501_20254_p70.png
type HandledWorkerRecordType
properties
content  complex
children EmployerClassWorkerCodeNOSSQuarterStartingDateNOSSQuarterEndingDateBorderActivityWithRiskLocalUnitIDActivityCodeWorkerRecordUserReference
used by
element  WorkerRecord
annotation
documentation
90159
source <xs:element name="HandledWorkerRecord" type="HandledWorkerRecordType">
 
<xs:annotation>
   
<xs:documentation>90159</xs:documentation>
 
</xs:annotation>
</xs:element>

element HolidayStartingDate
diagram ZIMA501_20254_p71.png
type restriction of xs:date
properties
content  simple
used by
complexTypes  EmployerDeclarationTypeHandledEmployerDeclarationType
facets
Kind  Value  Annotation
pattern  \d{4}-\d{2}-\d{2}
annotation
documentation
00017
appinfo
Date_conversion1
source <xs:element name="HolidayStartingDate">
 
<xs:annotation>
   
<xs:documentation>00017</xs:documentation>
   
<xs:appinfo source="ConversionID">Date_conversion1</xs:appinfo>
 
</xs:annotation>
 
<xs:simpleType>
   
<xs:restriction base="xs:date">
     
<xs:pattern value="\d{4}-\d{2}-\d{2}"/>
   
</xs:restriction>
 
</xs:simpleType>
</xs:element>

element HorecaSupplHoursCalculBase
diagram ZIMA501_20254_p72.png
type HorecaSupplHoursCalculBaseType
properties
content  complex
children SupplHoursRemunTimeUnitSupplHoursPeriodStartDateSupplHoursPeriodEndDateSupplHoursRemunAmount
used by
element  CalculationBaseAllowance
annotation
documentation
90552
source <xs:element name="HorecaSupplHoursCalculBase" type="HorecaSupplHoursCalculBaseType">
 
<xs:annotation>
   
<xs:documentation>90552</xs:documentation>
 
</xs:annotation>
</xs:element>

element HoursNumber
diagram ZIMA501_20254_p73.png
type restriction of xs:integer
properties
content  simple
used by
complexType  NatureOfDayType
facets
Kind  Value  Annotation
minInclusive  1
maxInclusive  1400
totalDigits  4
annotation
documentation
00180
appinfo
HoursCount_conversion1
source <xs:element name="HoursNumber">
 
<xs:annotation>
   
<xs:documentation>00180</xs:documentation>
   
<xs:appinfo source="ConversionID">HoursCount_conversion1</xs:appinfo>
 
</xs:annotation>
 
<xs:simpleType>
   
<xs:restriction base="xs:integer">
     
<xs:minInclusive value="1"/>
     
<xs:maxInclusive value="1400"/>
     
<xs:totalDigits value="4"/>
   
</xs:restriction>
 
</xs:simpleType>
</xs:element>

element HouseNbr
diagram ZIMA501_20254_p74.png
type restriction of xs:string
properties
content  simple
used by
complexType  AddressType
facets
Kind  Value  Annotation
maxLength  10
annotation
documentation
00518
source <xs:element name="HouseNbr">
 
<xs:annotation>
   
<xs:documentation>00518</xs:documentation>
 
</xs:annotation>
 
<xs:simpleType>
   
<xs:restriction base="xs:string">
     
<xs:maxLength value="10"/>
   
</xs:restriction>
 
</xs:simpleType>
</xs:element>

element Identification
diagram ZIMA501_20254_p75.png
type restriction of xs:string
properties
content  simple
used by
complexTypes  FormTypeHandledOriginalFormType
facets
Kind  Value  Annotation
maxLength  7
annotation
documentation
00296
source <xs:element name="Identification">
 
<xs:annotation>
   
<xs:documentation>00296</xs:documentation>
 
</xs:annotation>
 
<xs:simpleType>
   
<xs:restriction base="xs:string">
     
<xs:maxLength value="7"/>
   
</xs:restriction>
 
</xs:simpleType>
</xs:element>

element IdentificationOfRisk
diagram ZIMA501_20254_p76.png
type restriction of xs:integer
properties
content  simple
used by
complexType  RiskIdentificationType
facets
Kind  Value  Annotation
totalDigits  3
enumeration  001
enumeration  002
enumeration  003
enumeration  004
enumeration  005
enumeration  006
enumeration  007
enumeration  008
annotation
documentation
00430
source <xs:element name="IdentificationOfRisk">
 
<xs:annotation>
   
<xs:documentation>00430</xs:documentation>
 
</xs:annotation>
 
<xs:simpleType>
   
<xs:restriction base="xs:integer">
     
<xs:totalDigits value="3"/>
     
<xs:enumeration value="001"/>
     
<xs:enumeration value="002"/>
     
<xs:enumeration value="003"/>
     
<xs:enumeration value="004"/>
     
<xs:enumeration value="005"/>
     
<xs:enumeration value="006"/>
     
<xs:enumeration value="007"/>
     
<xs:enumeration value="008"/>
   
</xs:restriction>
 
</xs:simpleType>
</xs:element>

element ImportanceCode
diagram ZIMA501_20254_p77.png
type restriction of xs:integer
properties
content  simple
used by
complexTypes  HandledEmployerDeclarationTypeHandledNOSSLPAEmployerDclType
facets
Kind  Value  Annotation
minInclusive  1
maxInclusive  9
totalDigits  1
annotation
documentation
00164
source <xs:element name="ImportanceCode">
 
<xs:annotation>
   
<xs:documentation>00164</xs:documentation>
 
</xs:annotation>
 
<xs:simpleType>
   
<xs:restriction base="xs:integer">
     
<xs:minInclusive value="1"/>
     
<xs:maxInclusive value="9"/>
     
<xs:totalDigits value="1"/>
   
</xs:restriction>
 
</xs:simpleType>
</xs:element>

element INSS
diagram ZIMA501_20254_p78.png
type restriction of xs:integer
properties
content  simple
used by
complexTypes  HandledNaturalPersonTypeNaturalPersonType
facets
Kind  Value  Annotation
totalDigits  11
pattern  \d{11}
annotation
documentation
00024
appinfo
Inss_conversion1
appinfo
xs:inss
source <xs:element name="INSS">
 
<xs:annotation>
   
<xs:documentation>00024</xs:documentation>
   
<xs:appinfo source="ConversionID">Inss_conversion1</xs:appinfo>
   
<xs:appinfo source="TDOType">xs:inss</xs:appinfo>
 
</xs:annotation>
 
<xs:simpleType>
   
<xs:restriction base="xs:integer">
     
<xs:totalDigits value="11"/>
     
<xs:pattern value="\d{11}"/>
   
</xs:restriction>
 
</xs:simpleType>
</xs:element>

element InternalOccupationNbr
diagram ZIMA501_20254_p79.png
type restriction of xs:string
properties
content  simple
used by
complexTypes  HandledNOSSLPAOccupationTypeHandledOccupationType
facets
Kind  Value  Annotation
minLength  1
maxLength  13
annotation
documentation
00217
appinfo
OccupationNumber_conversion1
appinfo
xs:sequenceNbr
source <xs:element name="InternalOccupationNbr">
 
<xs:annotation>
   
<xs:documentation>00217</xs:documentation>
   
<xs:appinfo source="ConversionID">OccupationNumber_conversion1</xs:appinfo>
   
<xs:appinfo source="TDOType">xs:sequenceNbr</xs:appinfo>
 
</xs:annotation>
 
<xs:simpleType>
   
<xs:restriction base="xs:string">
     
<xs:minLength value="1"/>
     
<xs:maxLength value="13"/>
   
</xs:restriction>
 
</xs:simpleType>
</xs:element>

element IsHalfDay
diagram ZIMA501_20254_p80.png
type restriction of xs:integer
properties
content  simple
used by
complexType  NatureOfDayType
facets
Kind  Value  Annotation
minInclusive  0
maxInclusive  1
totalDigits  1
annotation
documentation
01187
source <xs:element name="IsHalfDay">
 
<xs:annotation>
   
<xs:documentation>01187</xs:documentation>
 
</xs:annotation>
 
<xs:simpleType>
   
<xs:restriction base="xs:integer">
     
<xs:minInclusive value="0"/>
     
<xs:maxInclusive value="1"/>
     
<xs:totalDigits value="1"/>
   
</xs:restriction>
 
</xs:simpleType>
</xs:element>

element JointCommissionNbr
diagram ZIMA501_20254_p81.png
type restriction of xs:string
properties
content  simple
used by
complexTypes  HandledOccupationTypeOccupationType
facets
Kind  Value  Annotation
minLength  1
maxLength  9
pattern  \d{3}|\d{3}\.\d{2}|\d{3}\.\d{2}\.\d{2}
annotation
documentation
00046
source <xs:element name="JointCommissionNbr">
 
<xs:annotation>
   
<xs:documentation>00046</xs:documentation>
 
</xs:annotation>
 
<xs:simpleType>
   
<xs:restriction base="xs:string">
     
<xs:minLength value="1"/>
     
<xs:maxLength value="9"/>
     
<xs:pattern value="\d{3}|\d{3}\.\d{2}|\d{3}\.\d{2}\.\d{2}"/>
   
</xs:restriction>
 
</xs:simpleType>
</xs:element>

element LanguageCodePdf
diagram ZIMA501_20254_p82.png
type restriction of xs:integer
properties
content  simple
used by
complexType  DclInformationType
facets
Kind  Value  Annotation
minInclusive  1
maxInclusive  3
totalDigits  1
annotation
documentation
00156
source <xs:element name="LanguageCodePdf">
 
<xs:annotation>
   
<xs:documentation>00156</xs:documentation>
 
</xs:annotation>
 
<xs:simpleType>
   
<xs:restriction base="xs:integer">
     
<xs:minInclusive value="1"/>
     
<xs:maxInclusive value="3"/>
     
<xs:totalDigits value="1"/>
   
</xs:restriction>
 
</xs:simpleType>
</xs:element>

element LastWorkingDayDate
diagram ZIMA501_20254_p83.png
type restriction of xs:date
properties
content  simple
used by
complexType  RiskDetailOccupationType
facets
Kind  Value  Annotation
pattern  \d{4}-\d{2}-\d{2}
annotation
documentation
00410
appinfo
Date_conversion1
source <xs:element name="LastWorkingDayDate">
 
<xs:annotation>
   
<xs:documentation>00410</xs:documentation>
   
<xs:appinfo source="ConversionID">Date_conversion1</xs:appinfo>
 
</xs:annotation>
 
<xs:simpleType>
   
<xs:restriction base="xs:date">
     
<xs:pattern value="\d{4}-\d{2}-\d{2}"/>
   
</xs:restriction>
 
</xs:simpleType>
</xs:element>

element LegalForm
diagram ZIMA501_20254_p84.png
type restriction of xs:string
properties
content  simple
used by
complexType  HandledEmployerDeclarationType
facets
Kind  Value  Annotation
maxLength  20
annotation
documentation
00219
source <xs:element name="LegalForm">
 
<xs:annotation>
   
<xs:documentation>00219</xs:documentation>
 
</xs:annotation>
 
<xs:simpleType>
   
<xs:restriction base="xs:string">
     
<xs:maxLength value="20"/>
   
</xs:restriction>
 
</xs:simpleType>
</xs:element>

element LocalUnitID
diagram ZIMA501_20254_p85.png
type restriction of xs:integer
properties
content  simple
used by
complexTypes  HandledNOSSLPAOccupationTypeHandledOccupationTypeHandledWorkerRecordTypeNOSSLPAOccupationTypeOccupationTypeWorkerRecordType
facets
Kind  Value  Annotation
totalDigits  10
pattern  [2,8]\d{9}|9999999917|9999999920
annotation
documentation
00042
appinfo
xs:localUnitId
source <xs:element name="LocalUnitID">
 
<xs:annotation>
   
<xs:documentation>00042</xs:documentation>
   
<xs:appinfo source="TDOType">xs:localUnitId</xs:appinfo>
 
</xs:annotation>
 
<xs:simpleType>
   
<xs:restriction base="xs:integer">
     
<xs:totalDigits value="10"/>
     
<xs:pattern value="[2,8]\d{9}|9999999917|9999999920"/>
   
</xs:restriction>
 
</xs:simpleType>
</xs:element>

element MeanWorkingHours
diagram ZIMA501_20254_p86.png
type restriction of xs:integer
properties
content  simple
used by
complexTypes  HandledNOSSLPAOccupationTypeHandledOccupationTypeNOSSLPAOccupationTypeOccupationType
facets
Kind  Value  Annotation
minInclusive  0
maxInclusive  6000
totalDigits  4
annotation
documentation
00048
appinfo
HoursCount_conversion1
source <xs:element name="MeanWorkingHours">
 
<xs:annotation>
   
<xs:documentation>00048</xs:documentation>
   
<xs:appinfo source="ConversionID">HoursCount_conversion1</xs:appinfo>
 
</xs:annotation>
 
<xs:simpleType>
   
<xs:restriction base="xs:integer">
     
<xs:minInclusive value="0"/>
     
<xs:maxInclusive value="6000"/>
     
<xs:totalDigits value="4"/>
   
</xs:restriction>
 
</xs:simpleType>
</xs:element>

element Name
diagram ZIMA501_20254_p87.png
type restriction of xs:string
properties
content  simple
used by
complexType  CoordinatesContactPersonType
facets
Kind  Value  Annotation
maxLength  48
annotation
documentation
00726
source <xs:element name="Name">
 
<xs:annotation>
   
<xs:documentation>00726</xs:documentation>
 
</xs:annotation>
 
<xs:simpleType>
   
<xs:restriction base="xs:string">
     
<xs:maxLength value="48"/>
   
</xs:restriction>
 
</xs:simpleType>
</xs:element>

element Nationality
diagram ZIMA501_20254_p88.png
type restriction of xs:integer
properties
content  simple
used by
complexTypes  HandledNaturalPersonTypeNaturalPersonType
facets
Kind  Value  Annotation
totalDigits  5
annotation
documentation
00119
source <xs:element name="Nationality">
 
<xs:annotation>
   
<xs:documentation>00119</xs:documentation>
 
</xs:annotation>
 
<xs:simpleType>
   
<xs:restriction base="xs:integer">
     
<xs:totalDigits value="5"/>
   
</xs:restriction>
 
</xs:simpleType>
</xs:element>

element NaturalPerson
diagram ZIMA501_20254_p89.png
type extension of NaturalPersonType
properties
content  complex
children NaturalPersonSequenceNbrINSSSISWorkerNameWorkerFirstNameWorkerInitialWorkerBirthdateWorkerBirthplaceWorkerBirthplaceCountryWorkerSexWorkerStreetWorkerHouseNbrWorkerPostBoxWorkerZIPCodeWorkerCityWorkerCountryNationalityNaturalPersonUserReferenceHandledNaturalPersonWorkerRecordServiceDataHandledServiceData
used by
elements  EmployerDeclarationNOSSLPAEmployerDeclaration
annotation
documentation
90017
source <xs:element name="NaturalPerson">
 
<xs:annotation>
   
<xs:documentation>90017</xs:documentation>
 
</xs:annotation>
 
<xs:complexType>
   
<xs:complexContent>
     
<xs:extension base="NaturalPersonType">
       
<xs:sequence>
         
<xs:element ref="HandledNaturalPerson" minOccurs="0" maxOccurs="1"/>
         
<xs:element ref="WorkerRecord" minOccurs="0" maxOccurs="unbounded"/>
         
<xs:element ref="ServiceData" minOccurs="0"/>
         
<xs:element ref="HandledServiceData" minOccurs="0" maxOccurs="1"/>
       
</xs:sequence>
     
</xs:extension>
   
</xs:complexContent>
 
</xs:complexType>
</xs:element>

element NaturalPersonSequenceNbr
diagram ZIMA501_20254_p90.png
type restriction of xs:integer
properties
content  simple
used by
complexTypes  HandledNaturalPersonTypeNaturalPersonType
facets
Kind  Value  Annotation
minInclusive  1
maxInclusive  9999999
totalDigits  7
annotation
documentation
00023
source <xs:element name="NaturalPersonSequenceNbr">
 
<xs:annotation>
   
<xs:documentation>00023</xs:documentation>
 
</xs:annotation>
 
<xs:simpleType>
   
<xs:restriction base="xs:integer">
     
<xs:minInclusive value="1"/>
     
<xs:maxInclusive value="9999999"/>
     
<xs:totalDigits value="7"/>
   
</xs:restriction>
 
</xs:simpleType>
</xs:element>

element NaturalPersonUserReference
diagram ZIMA501_20254_p91.png
type restriction of xs:string
properties
content  simple
used by
complexTypes  HandledNaturalPersonTypeNaturalPersonType
facets
Kind  Value  Annotation
maxLength  200
annotation
documentation
00615
source <xs:element name="NaturalPersonUserReference">
 
<xs:annotation>
   
<xs:documentation>00615</xs:documentation>
 
</xs:annotation>
 
<xs:simpleType>
   
<xs:restriction base="xs:string">
     
<xs:maxLength value="200"/>
   
</xs:restriction>
 
</xs:simpleType>
</xs:element>

element NatureAdvantage
diagram ZIMA501_20254_p92.png
type NatureAdvantageType
properties
content  complex
children NatureAdvantageAmountNatureAdvantageStartingDateNatureAdvantageEndingDate
used by
element  RiskDetailOccupation
annotation
documentation
90029
source <xs:element name="NatureAdvantage" type="NatureAdvantageType">
 
<xs:annotation>
   
<xs:documentation>90029</xs:documentation>
 
</xs:annotation>
</xs:element>

element NatureAdvantageAmount
diagram ZIMA501_20254_p93.png
type restriction of xs:integer
properties
content  simple
used by
complexType  NatureAdvantageType
facets
Kind  Value  Annotation
minInclusive  1
maxInclusive  99999999
totalDigits  8
annotation
documentation
00415
appinfo
Amount_conversion1
source <xs:element name="NatureAdvantageAmount">
 
<xs:annotation>
   
<xs:documentation>00415</xs:documentation>
   
<xs:appinfo source="ConversionID">Amount_conversion1</xs:appinfo>
 
</xs:annotation>
 
<xs:simpleType>
   
<xs:restriction base="xs:integer">
     
<xs:minInclusive value="1"/>
     
<xs:maxInclusive value="99999999"/>
     
<xs:totalDigits value="8"/>
   
</xs:restriction>
 
</xs:simpleType>
</xs:element>

element NatureAdvantageEndingDate
diagram ZIMA501_20254_p94.png
type restriction of xs:date
properties
content  simple
used by
complexType  NatureAdvantageType
facets
Kind  Value  Annotation
pattern  \d{4}-\d{2}-\d{2}
annotation
documentation
00417
appinfo
Date_conversion1
source <xs:element name="NatureAdvantageEndingDate">
 
<xs:annotation>
   
<xs:documentation>00417</xs:documentation>
   
<xs:appinfo source="ConversionID">Date_conversion1</xs:appinfo>
 
</xs:annotation>
 
<xs:simpleType>
   
<xs:restriction base="xs:date">
     
<xs:pattern value="\d{4}-\d{2}-\d{2}"/>
   
</xs:restriction>
 
</xs:simpleType>
</xs:element>

element NatureAdvantageStartingDate
diagram ZIMA501_20254_p95.png
type restriction of xs:date
properties
content  simple
used by
complexType  NatureAdvantageType
facets
Kind  Value  Annotation
pattern  \d{4}-\d{2}-\d{2}
annotation
documentation
00416
appinfo
Date_conversion1
source <xs:element name="NatureAdvantageStartingDate">
 
<xs:annotation>
   
<xs:documentation>00416</xs:documentation>
   
<xs:appinfo source="ConversionID">Date_conversion1</xs:appinfo>
 
</xs:annotation>
 
<xs:simpleType>
   
<xs:restriction base="xs:date">
     
<xs:pattern value="\d{4}-\d{2}-\d{2}"/>
   
</xs:restriction>
 
</xs:simpleType>
</xs:element>

element NatureOfDay
diagram ZIMA501_20254_p96.png
type NatureOfDayType
properties
content  complex
children DayIndicatorDayNatureCodeHoursNumberIsHalfDay
used by
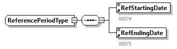
element  ReferencePeriod
annotation
documentation
90074
source <xs:element name="NatureOfDay" type="NatureOfDayType">
 
<xs:annotation>
   
<xs:documentation>90074</xs:documentation>
 
</xs:annotation>
</xs:element>

element NetOwedAmount
diagram ZIMA501_20254_p97.png
type restriction of xs:integer
properties
content  simple
used by
complexTypes  EmployerDeclarationTypeHandledEmployerDeclarationTypeHandledNOSSLPAEmployerDclTypeNOSSLPAEmployerDeclarationType
facets
Kind  Value  Annotation
minInclusive  0
maxInclusive  999999999999999
totalDigits  15
annotation
documentation
00015
source <xs:element name="NetOwedAmount">
 
<xs:annotation>
   
<xs:documentation>00015</xs:documentation>
 
</xs:annotation>
 
<xs:simpleType>
   
<xs:restriction base="xs:integer">
     
<xs:minInclusive value="0"/>
     
<xs:maxInclusive value="999999999999999"/>
     
<xs:totalDigits value="15"/>
   
</xs:restriction>
 
</xs:simpleType>
</xs:element>

element NonHorecaSupplHoursCalculBase
diagram ZIMA501_20254_p98.png
type NonHorecaSupplHoursCalculBaseType
properties
content  complex
children SupplHoursRemunTimeUnitSupplHoursPeriodStartDateSupplHoursPeriodEndDateSupplHoursRemunAmount
used by
element  CalculationBaseAllowance
annotation
documentation
90553
source <xs:element name="NonHorecaSupplHoursCalculBase" type="NonHorecaSupplHoursCalculBaseType">
 
<xs:annotation>
   
<xs:documentation>90553</xs:documentation>
 
</xs:annotation>
</xs:element>

element NOSSLPAEmployerDeclaration
diagram ZIMA501_20254_p99.png
type extension of NOSSLPAEmployerDeclarationType
properties
content  complex
children QuarterNOSSLPARegistrationNbrCompanyIDNetOwedAmountHandledNOSSLPAEmployerDclNaturalPerson
used by
element  Form
annotation
documentation
90187
source <xs:element name="NOSSLPAEmployerDeclaration">
 
<xs:annotation>
   
<xs:documentation>90187</xs:documentation>
 
</xs:annotation>
 
<xs:complexType>
   
<xs:complexContent>
     
<xs:extension base="NOSSLPAEmployerDeclarationType">
       
<xs:sequence>
         
<xs:element ref="HandledNOSSLPAEmployerDcl" minOccurs="0" maxOccurs="1"/>
         
<xs:element ref="NaturalPerson"/>
       
</xs:sequence>
     
</xs:extension>
   
</xs:complexContent>
 
</xs:complexType>
</xs:element>

element NOSSLPAOccupation
diagram ZIMA501_20254_p100.png
type extension of NOSSLPAOccupationType
properties
content  complex
children OccupationSequenceNbrOccupationStartingDateOccupationEndingDateWorkingDaysSystemContractTypeRefMeanWorkingHoursWorkerStatusMeanWorkingHoursReorganisationMeasureEmploymentPromotionRetiredApprenticeshipRemunMethodPositionCodeTenthOrTwelfthOccupationUserReferenceDaysJustificationActivityCodeLocalUnitIDSubsidizedMeanWorkingHoursHandledNOSSLPAOccupationSeverancePaymentServiceRemunRiskDetailOccupation
used by
element  WorkerRecord
annotation
documentation
90196
source <xs:element name="NOSSLPAOccupation">
 
<xs:annotation>
   
<xs:documentation>90196</xs:documentation>
 
</xs:annotation>
 
<xs:complexType>
   
<xs:complexContent>
     
<xs:extension base="NOSSLPAOccupationType">
       
<xs:sequence>
         
<xs:element ref="HandledNOSSLPAOccupation" minOccurs="1" maxOccurs="1"/>
         
<xs:element ref="SeverancePayment" minOccurs="0"/>
         
<xs:element ref="Service" minOccurs="0" maxOccurs="99"/>
         
<xs:element ref="Remun" minOccurs="0" maxOccurs="99"/>
         
<xs:element ref="RiskDetailOccupation" minOccurs="0"/>
       
</xs:sequence>
     
</xs:extension>
   
</xs:complexContent>
 
</xs:complexType>
</xs:element>

element NOSSLPARegistrationNbr
diagram ZIMA501_20254_p101.png
type restriction of xs:integer
properties
content  simple
used by
complexTypes  HandledNOSSLPAEmployerDclTypeNOSSLPAEmployerDeclarationType
facets
Kind  Value  Annotation
minInclusive  0
maxInclusive  99999926
totalDigits  8
annotation
documentation
00109
appinfo
NossAPL_conversion1
appinfo
xs:nossLpaRegistrationNbr
source <xs:element name="NOSSLPARegistrationNbr">
 
<xs:annotation>
   
<xs:documentation>00109</xs:documentation>
   
<xs:appinfo source="ConversionID">NossAPL_conversion1</xs:appinfo>
   
<xs:appinfo source="TDOType">xs:nossLpaRegistrationNbr</xs:appinfo>
 
</xs:annotation>
 
<xs:simpleType>
   
<xs:restriction base="xs:integer">
     
<xs:minInclusive value="0"/>
     
<xs:maxInclusive value="99999926"/>
     
<xs:totalDigits value="8"/>
   
</xs:restriction>
 
</xs:simpleType>
</xs:element>

element NOSSQuarterEndingDate
diagram ZIMA501_20254_p102.png
type restriction of xs:date
properties
content  simple
used by
complexTypes  HandledWorkerRecordTypeWorkerRecordType
facets
Kind  Value  Annotation
pattern  \d{4}-\d{2}-\d{2}
annotation
documentation
00039
appinfo
Date_conversion1
source <xs:element name="NOSSQuarterEndingDate">
 
<xs:annotation>
   
<xs:documentation>00039</xs:documentation>
   
<xs:appinfo source="ConversionID">Date_conversion1</xs:appinfo>
 
</xs:annotation>
 
<xs:simpleType>
   
<xs:restriction base="xs:date">
     
<xs:pattern value="\d{4}-\d{2}-\d{2}"/>
   
</xs:restriction>
 
</xs:simpleType>
</xs:element>

element NOSSQuarterStartingDate
diagram ZIMA501_20254_p103.png
type restriction of xs:date
properties
content  simple
used by
complexTypes  HandledWorkerRecordTypeWorkerRecordType
facets
Kind  Value  Annotation
pattern  \d{4}-\d{2}-\d{2}
annotation
documentation
00038
appinfo
Date_conversion1
source <xs:element name="NOSSQuarterStartingDate">
 
<xs:annotation>
   
<xs:documentation>00038</xs:documentation>
   
<xs:appinfo source="ConversionID">Date_conversion1</xs:appinfo>
 
</xs:annotation>
 
<xs:simpleType>
   
<xs:restriction base="xs:date">
     
<xs:pattern value="\d{4}-\d{2}-\d{2}"/>
   
</xs:restriction>
 
</xs:simpleType>
</xs:element>

element NOSSRegistrationNbr
diagram ZIMA501_20254_p104.png
type restriction of xs:integer
properties
content  simple
used by
complexTypes  EmployerDeclarationTypeHandledEmployerDeclarationType
facets
Kind  Value  Annotation
minInclusive  0
maxInclusive  199999934
totalDigits  9
annotation
documentation
00011
appinfo
Noss_conversion1
appinfo
xs:nossRegistrationNbr
source <xs:element name="NOSSRegistrationNbr">
 
<xs:annotation>
   
<xs:documentation>00011</xs:documentation>
   
<xs:appinfo source="ConversionID">Noss_conversion1</xs:appinfo>
   
<xs:appinfo source="TDOType">xs:nossRegistrationNbr</xs:appinfo>
 
</xs:annotation>
 
<xs:simpleType>
   
<xs:restriction base="xs:integer">
     
<xs:minInclusive value="0"/>
     
<xs:maxInclusive value="199999934"/>
     
<xs:totalDigits value="9"/>
   
</xs:restriction>
 
</xs:simpleType>
</xs:element>

element Occupation
diagram ZIMA501_20254_p105.png
type extension of OccupationType
properties
content  complex
children OccupationSequenceNbrOccupationStartingDateOccupationEndingDateJointCommissionNbrWorkingDaysSystemContractTypeRefMeanWorkingHoursWorkerStatusMeanWorkingHoursReorganisationMeasureEmploymentPromotionRetiredApprenticeshipRemunMethodPositionCodeFlyingStaffClassTenthOrTwelfthOccupationUserReferenceDaysJustificationActivityCodeLocalUnitIDShipIdStaffCodeSubsidizedMeanWorkingHoursHandledOccupationSeverancePaymentServiceRemunRiskDetailOccupation
used by
element  WorkerRecord
annotation
documentation
90015
source <xs:element name="Occupation">
 
<xs:annotation>
   
<xs:documentation>90015</xs:documentation>
 
</xs:annotation>
 
<xs:complexType>
   
<xs:complexContent>
     
<xs:extension base="OccupationType">
       
<xs:sequence>
         
<xs:element ref="HandledOccupation" minOccurs="1" maxOccurs="1"/>
         
<xs:element ref="SeverancePayment" minOccurs="0"/>
         
<xs:element ref="Service" minOccurs="0" maxOccurs="99"/>
         
<xs:element ref="Remun" minOccurs="0" maxOccurs="99"/>
         
<xs:element ref="RiskDetailOccupation" minOccurs="0"/>
       
</xs:sequence>
     
</xs:extension>
   
</xs:complexContent>
 
</xs:complexType>
</xs:element>

element OccupationEndingDate
diagram ZIMA501_20254_p106.png
type restriction of xs:date
properties
content  simple
used by
complexTypes  HandledNOSSLPAOccupationTypeHandledOccupationTypeNOSSLPAOccupationTypeOccupationType
facets
Kind  Value  Annotation
pattern  \d{4}-\d{2}-\d{2}
annotation
documentation
00045
appinfo
Date_conversion1
source <xs:element name="OccupationEndingDate">
 
<xs:annotation>
   
<xs:documentation>00045</xs:documentation>
   
<xs:appinfo source="ConversionID">Date_conversion1</xs:appinfo>
 
</xs:annotation>
 
<xs:simpleType>
   
<xs:restriction base="xs:date">
     
<xs:pattern value="\d{4}-\d{2}-\d{2}"/>
   
</xs:restriction>
 
</xs:simpleType>
</xs:element>

element OccupationSequenceNbr
diagram ZIMA501_20254_p107.png
type restriction of xs:integer
properties
content  simple
used by
complexTypes  HandledNOSSLPAOccupationTypeHandledOccupationTypeNOSSLPAOccupationTypeOccupationType
facets
Kind  Value  Annotation
minInclusive  1
maxInclusive  99
totalDigits  2
annotation
documentation
00043
source <xs:element name="OccupationSequenceNbr">
 
<xs:annotation>
   
<xs:documentation>00043</xs:documentation>
 
</xs:annotation>
 
<xs:simpleType>
   
<xs:restriction base="xs:integer">
     
<xs:minInclusive value="1"/>
     
<xs:maxInclusive value="99"/>
     
<xs:totalDigits value="2"/>
   
</xs:restriction>
 
</xs:simpleType>
</xs:element>

element OccupationStartingDate
diagram ZIMA501_20254_p108.png
type restriction of xs:date
properties
content  simple
used by
complexTypes  HandledNOSSLPAOccupationTypeHandledOccupationTypeNOSSLPAOccupationTypeOccupationType
facets
Kind  Value  Annotation
pattern  \d{4}-\d{2}-\d{2}
annotation
documentation
00044
appinfo
Date_conversion1
source <xs:element name="OccupationStartingDate">
 
<xs:annotation>
   
<xs:documentation>00044</xs:documentation>
   
<xs:appinfo source="ConversionID">Date_conversion1</xs:appinfo>
 
</xs:annotation>
 
<xs:simpleType>
   
<xs:restriction base="xs:date">
     
<xs:pattern value="\d{4}-\d{2}-\d{2}"/>
   
</xs:restriction>
 
</xs:simpleType>
</xs:element>

element OccupationUserReference
diagram ZIMA501_20254_p109.png
type restriction of xs:string
properties
content  simple
used by
complexTypes  HandledNOSSLPAOccupationTypeHandledOccupationTypeNOSSLPAOccupationTypeOccupationType
facets
Kind  Value  Annotation
maxLength  20
annotation
documentation
00617
source <xs:element name="OccupationUserReference">
 
<xs:annotation>
   
<xs:documentation>00617</xs:documentation>
 
</xs:annotation>
 
<xs:simpleType>
   
<xs:restriction base="xs:string">
     
<xs:maxLength value="20"/>
   
</xs:restriction>
 
</xs:simpleType>
</xs:element>

element OccupationValidationCode
diagram ZIMA501_20254_p110.png
type restriction of xs:integer
properties
content  simple
used by
complexTypes  HandledNOSSLPAOccupationTypeHandledOccupationType
facets
Kind  Value  Annotation
minInclusive  100
maxInclusive  116
totalDigits  3
annotation
documentation
00230
source <xs:element name="OccupationValidationCode">
 
<xs:annotation>
   
<xs:documentation>00230</xs:documentation>
 
</xs:annotation>
 
<xs:simpleType>
   
<xs:restriction base="xs:integer">
     
<xs:minInclusive value="100"/>
     
<xs:maxInclusive value="116"/>
     
<xs:totalDigits value="3"/>
   
</xs:restriction>
 
</xs:simpleType>
</xs:element>

element OriolusSubStatusRip
diagram ZIMA501_20254_p111.png
type restriction of xs:integer
properties
content  simple
used by
complexType  HandledNaturalPersonType
facets
Kind  Value  Annotation
totalDigits  1
enumeration  0
enumeration  1
enumeration  3
enumeration  5
annotation
documentation
00215
source <xs:element name="OriolusSubStatusRip">
 
<xs:annotation>
   
<xs:documentation>00215</xs:documentation>
 
</xs:annotation>
 
<xs:simpleType>
   
<xs:restriction base="xs:integer">
     
<xs:totalDigits value="1"/>
     
<xs:enumeration value="0"/>
     
<xs:enumeration value="1"/>
     
<xs:enumeration value="3"/>
     
<xs:enumeration value="5"/>
   
</xs:restriction>
 
</xs:simpleType>
</xs:element>

element OriolusSuccessCode
diagram ZIMA501_20254_p112.png
type restriction of xs:integer
properties
content  simple
used by
complexType  HandledNaturalPersonType
facets
Kind  Value  Annotation
minInclusive  0
maxInclusive  2
totalDigits  1
annotation
documentation
00214
source <xs:element name="OriolusSuccessCode">
 
<xs:annotation>
   
<xs:documentation>00214</xs:documentation>
 
</xs:annotation>
 
<xs:simpleType>
   
<xs:restriction base="xs:integer">
     
<xs:minInclusive value="0"/>
     
<xs:maxInclusive value="2"/>
     
<xs:totalDigits value="1"/>
   
</xs:restriction>
 
</xs:simpleType>
</xs:element>

element PartTimeCalculBase
diagram ZIMA501_20254_p113.png
type PartTimeCalculBaseType
properties
content  complex
children RemunerationTimeUnitCyclePartTimeGrossSalaryPartTimeHourlyGrossSalary
used by
element  CalculationBaseAllowance
annotation
documentation
90013
source <xs:element name="PartTimeCalculBase" type="PartTimeCalculBaseType">
 
<xs:annotation>
   
<xs:documentation>90013</xs:documentation>
 
</xs:annotation>
</xs:element>

element PartTimeGrossSalary
diagram ZIMA501_20254_p114.png
type restriction of xs:integer
properties
content  simple
used by
complexType  PartTimeCalculBaseType
facets
Kind  Value  Annotation
minInclusive  1
maxInclusive  9999999999
totalDigits  10
annotation
documentation
00402
appinfo
Amount_conversion3
source <xs:element name="PartTimeGrossSalary">
 
<xs:annotation>
   
<xs:documentation>00402</xs:documentation>
   
<xs:appinfo source="ConversionID">Amount_conversion3</xs:appinfo>
 
</xs:annotation>
 
<xs:simpleType>
   
<xs:restriction base="xs:integer">
     
<xs:minInclusive value="1"/>
     
<xs:maxInclusive value="9999999999"/>
     
<xs:totalDigits value="10"/>
   
</xs:restriction>
 
</xs:simpleType>
</xs:element>

element PartTimeHourlyGrossSalary
diagram ZIMA501_20254_p115.png
type restriction of xs:integer
properties
content  simple
used by
complexType  PartTimeCalculBaseType
facets
Kind  Value  Annotation
minInclusive  1
maxInclusive  9999999999
totalDigits  10
annotation
documentation
00403
appinfo
Amount_conversion3
source <xs:element name="PartTimeHourlyGrossSalary">
 
<xs:annotation>
   
<xs:documentation>00403</xs:documentation>
   
<xs:appinfo source="ConversionID">Amount_conversion3</xs:appinfo>
 
</xs:annotation>
 
<xs:simpleType>
   
<xs:restriction base="xs:integer">
     
<xs:minInclusive value="1"/>
     
<xs:maxInclusive value="9999999999"/>
     
<xs:totalDigits value="10"/>
   
</xs:restriction>
 
</xs:simpleType>
</xs:element>

element PercentagePaid
diagram ZIMA501_20254_p116.png
type restriction of xs:integer
properties
content  simple
used by
complexTypes  HandledRemunTypeRemunType
facets
Kind  Value  Annotation
minInclusive  10000
maxInclusive  15000
totalDigits  5
annotation
documentation
00069
appinfo
Amount_conversion1
source <xs:element name="PercentagePaid">
 
<xs:annotation>
   
<xs:documentation>00069</xs:documentation>
   
<xs:appinfo source="ConversionID">Amount_conversion1</xs:appinfo>
 
</xs:annotation>
 
<xs:simpleType>
   
<xs:restriction base="xs:integer">
     
<xs:minInclusive value="10000"/>
     
<xs:maxInclusive value="15000"/>
     
<xs:totalDigits value="5"/>
   
</xs:restriction>
 
</xs:simpleType>
</xs:element>

element PhoneNbr
diagram ZIMA501_20254_p117.png
type restriction of xs:string
properties
content  simple
used by
complexType  CommunicationType
facets
Kind  Value  Annotation
maxLength  20
annotation
documentation
00677
source <xs:element name="PhoneNbr">
 
<xs:annotation>
   
<xs:documentation>00677</xs:documentation>
 
</xs:annotation>
 
<xs:simpleType>
   
<xs:restriction base="xs:string">
     
<xs:maxLength value="20"/>
   
</xs:restriction>
 
</xs:simpleType>
</xs:element>

element PieceTaskServicesCommissionRemunerationBasisAmount
diagram ZIMA501_20254_p118.png
type restriction of xs:integer
properties
content  simple
used by
complexType  CalculationBaseAllowanceType
facets
Kind  Value  Annotation
minInclusive  1
maxInclusive  9999999999
totalDigits  10
annotation
documentation
00192
appinfo
Amount_conversion5
source <xs:element name="PieceTaskServicesCommissionRemunerationBasisAmount">
 
<xs:annotation>
   
<xs:documentation>00192</xs:documentation>
   
<xs:appinfo source="ConversionID">Amount_conversion5</xs:appinfo>
 
</xs:annotation>
 
<xs:simpleType>
   
<xs:restriction base="xs:integer">
     
<xs:minInclusive value="1"/>
     
<xs:maxInclusive value="9999999999"/>
     
<xs:totalDigits value="10"/>
   
</xs:restriction>
 
</xs:simpleType>
</xs:element>

element PositionCode
diagram ZIMA501_20254_p119.png
type restriction of xs:integer
properties
content  simple
used by
complexTypes  HandledNOSSLPAOccupationTypeHandledOccupationTypeNOSSLPAOccupationTypeOccupationType
facets
Kind  Value  Annotation
minInclusive  0
maxInclusive  99
totalDigits  2
annotation
documentation
00057
source <xs:element name="PositionCode">
 
<xs:annotation>
   
<xs:documentation>00057</xs:documentation>
 
</xs:annotation>
 
<xs:simpleType>
   
<xs:restriction base="xs:integer">
     
<xs:minInclusive value="0"/>
     
<xs:maxInclusive value="99"/>
     
<xs:totalDigits value="2"/>
   
</xs:restriction>
 
</xs:simpleType>
</xs:element>

element PostBox
diagram ZIMA501_20254_p120.png
type restriction of xs:string
properties
content  simple
used by
complexType  AddressType
facets
Kind  Value  Annotation
maxLength  4
annotation
documentation
00519
source <xs:element name="PostBox">
 
<xs:annotation>
   
<xs:documentation>00519</xs:documentation>
 
</xs:annotation>
 
<xs:simpleType>
   
<xs:restriction base="xs:string">
     
<xs:maxLength value="4"/>
   
</xs:restriction>
 
</xs:simpleType>
</xs:element>

element PreventionService
diagram ZIMA501_20254_p121.png
type extension of PreventionServiceType
properties
content  complex
children CompanyIDDenominationCoordinatesContactPerson
used by
element  Form
annotation
documentation
90564
source <xs:element name="PreventionService">
 
<xs:annotation>
   
<xs:documentation>90564</xs:documentation>
 
</xs:annotation>
 
<xs:complexType>
   
<xs:complexContent>
     
<xs:extension base="PreventionServiceType">
       
<xs:sequence>
         
<xs:element ref="CoordinatesContactPerson" minOccurs="0"/>
       
</xs:sequence>
     
</xs:extension>
   
</xs:complexContent>
 
</xs:complexType>
</xs:element>

element PreviousINSS
diagram ZIMA501_20254_p122.png
type restriction of xs:integer
properties
content  simple
used by
complexType  HandledNaturalPersonType
facets
Kind  Value  Annotation
totalDigits  11
pattern  [0]|\d{11}
annotation
documentation
01062
appinfo
Inss_conversion1
appinfo
xs:inss
source <xs:element name="PreviousINSS">
 
<xs:annotation>
   
<xs:documentation>01062</xs:documentation>
   
<xs:appinfo source="ConversionID">Inss_conversion1</xs:appinfo>
   
<xs:appinfo source="TDOType">xs:inss</xs:appinfo>
 
</xs:annotation>
 
<xs:simpleType>
   
<xs:restriction base="xs:integer">
     
<xs:totalDigits value="11"/>
     
<xs:pattern value="[0]|\d{11}"/>
   
</xs:restriction>
 
</xs:simpleType>
</xs:element>

element Quarter
diagram ZIMA501_20254_p123.png
type restriction of xs:integer
properties
content  simple
used by
complexTypes  EmployerDeclarationTypeHandledEmployerDeclarationTypeHandledNOSSLPAEmployerDclTypeNOSSLPAEmployerDeclarationType
facets
Kind  Value  Annotation
minInclusive  20031
totalDigits  5
pattern  \d{4}(1|2|3|4)
annotation
documentation
00013
appinfo
xs:yearQuarter
source <xs:element name="Quarter">
 
<xs:annotation>
   
<xs:documentation>00013</xs:documentation>
   
<xs:appinfo source="TDOType">xs:yearQuarter</xs:appinfo>
 
</xs:annotation>
 
<xs:simpleType>
   
<xs:restriction base="xs:integer">
     
<xs:minInclusive value="20031"/>
     
<xs:totalDigits value="5"/>
     
<xs:pattern value="\d{4}(1|2|3|4)"/>
   
</xs:restriction>
 
</xs:simpleType>
</xs:element>

element RefEndingDate
diagram ZIMA501_20254_p124.png
type restriction of xs:date
properties
content  simple
used by
complexType  ReferencePeriodType
facets
Kind  Value  Annotation
pattern  \d{4}-\d{2}-\d{2}
annotation
documentation
00075
appinfo
Date_conversion1
source <xs:element name="RefEndingDate">
 
<xs:annotation>
   
<xs:documentation>00075</xs:documentation>
   
<xs:appinfo source="ConversionID">Date_conversion1</xs:appinfo>
 
</xs:annotation>
 
<xs:simpleType>
   
<xs:restriction base="xs:date">
     
<xs:pattern value="\d{4}-\d{2}-\d{2}"/>
   
</xs:restriction>
 
</xs:simpleType>
</xs:element>

element Reference
diagram ZIMA501_20254_p125.png
type ReferenceType
properties
content  complex
children ReferenceTypeReferenceOriginReferenceNbr
used by
element  Form
annotation
documentation
90082
source <xs:element name="Reference" type="ReferenceType">
 
<xs:annotation>
   
<xs:documentation>90082</xs:documentation>
 
</xs:annotation>
</xs:element>

element ReferenceNbr
diagram ZIMA501_20254_p126.png
type restriction of xs:string
properties
content  simple
used by
complexTypes  HandledReferenceTypeReferenceType
facets
Kind  Value  Annotation
minLength  1
maxLength  20
annotation
documentation
00222
appinfo
TicketNumber_conversion1
source <xs:element name="ReferenceNbr">
 
<xs:annotation>
   
<xs:documentation>00222</xs:documentation>
   
<xs:appinfo source="ConversionID">TicketNumber_conversion1</xs:appinfo>
 
</xs:annotation>
 
<xs:simpleType>
   
<xs:restriction base="xs:string">
     
<xs:minLength value="1"/>
     
<xs:maxLength value="20"/>
   
</xs:restriction>
 
</xs:simpleType>
</xs:element>

element ReferenceOrigin
diagram ZIMA501_20254_p127.png
type restriction of xs:integer
properties
content  simple
used by
complexTypes  HandledReferenceTypeReferenceType
facets
Kind  Value  Annotation
minInclusive  1
maxInclusive  2
totalDigits  1
annotation
documentation
00298
source <xs:element name="ReferenceOrigin">
 
<xs:annotation>
   
<xs:documentation>00298</xs:documentation>
 
</xs:annotation>
 
<xs:simpleType>
   
<xs:restriction base="xs:integer">
     
<xs:minInclusive value="1"/>
     
<xs:maxInclusive value="2"/>
     
<xs:totalDigits value="1"/>
   
</xs:restriction>
 
</xs:simpleType>
</xs:element>

element ReferencePeriod
diagram ZIMA501_20254_p128.png
type extension of ReferencePeriodType
properties
content  complex
children RefStartingDateRefEndingDateNatureOfDay
used by
element  RiskDetailOccupation
annotation
documentation
90077
source <xs:element name="ReferencePeriod">
 
<xs:annotation>
   
<xs:documentation>90077</xs:documentation>
 
</xs:annotation>
 
<xs:complexType>
   
<xs:complexContent>
     
<xs:extension base="ReferencePeriodType">
       
<xs:sequence>
         
<xs:element ref="NatureOfDay" maxOccurs="182"/>
       
</xs:sequence>
     
</xs:extension>
   
</xs:complexContent>
 
</xs:complexType>
</xs:element>

element ReferenceType
diagram ZIMA501_20254_p129.png
type restriction of xs:integer
properties
content  simple
used by
complexTypes  HandledReferenceTypeReferenceType
facets
Kind  Value  Annotation
totalDigits  2
enumeration  1
enumeration  3
enumeration  5
annotation
documentation
00221
source <xs:element name="ReferenceType">
 
<xs:annotation>
   
<xs:documentation>00221</xs:documentation>
 
</xs:annotation>
 
<xs:simpleType>
   
<xs:restriction base="xs:integer">
     
<xs:totalDigits value="2"/>
     
<xs:enumeration value="1"/>
     
<xs:enumeration value="3"/>
     
<xs:enumeration value="5"/>
   
</xs:restriction>
 
</xs:simpleType>
</xs:element>

element RefMeanWorkingHours
diagram ZIMA501_20254_p130.png
type restriction of xs:integer
properties
content  simple
used by
complexTypes  HandledNOSSLPAOccupationTypeHandledOccupationTypeNOSSLPAOccupationTypeOccupationType
facets
Kind  Value  Annotation
minInclusive  1
maxInclusive  6000
totalDigits  4
annotation
documentation
00049
appinfo
HoursCount_conversion1
source <xs:element name="RefMeanWorkingHours">
 
<xs:annotation>
   
<xs:documentation>00049</xs:documentation>
   
<xs:appinfo source="ConversionID">HoursCount_conversion1</xs:appinfo>
 
</xs:annotation>
 
<xs:simpleType>
   
<xs:restriction base="xs:integer">
     
<xs:minInclusive value="1"/>
     
<xs:maxInclusive value="6000"/>
     
<xs:totalDigits value="4"/>
   
</xs:restriction>
 
</xs:simpleType>
</xs:element>

element RefNbrDays
diagram ZIMA501_20254_p131.png
type restriction of xs:integer
properties
content  simple
used by
complexType  DismissedStatutoryWorkerContributionType
facets
Kind  Value  Annotation
minInclusive  1
maxInclusive  624
totalDigits  3
annotation
documentation
00073
source <xs:element name="RefNbrDays">
 
<xs:annotation>
   
<xs:documentation>00073</xs:documentation>
 
</xs:annotation>
 
<xs:simpleType>
   
<xs:restriction base="xs:integer">
     
<xs:minInclusive value="1"/>
     
<xs:maxInclusive value="624"/>
     
<xs:totalDigits value="3"/>
   
</xs:restriction>
 
</xs:simpleType>
</xs:element>

element RefStartingDate
diagram ZIMA501_20254_p132.png
type restriction of xs:date
properties
content  simple
used by
complexType  ReferencePeriodType
facets
Kind  Value  Annotation
pattern  \d{4}-\d{2}-\d{2}
annotation
documentation
00074
appinfo
Date_conversion1
source <xs:element name="RefStartingDate">
 
<xs:annotation>
   
<xs:documentation>00074</xs:documentation>
   
<xs:appinfo source="ConversionID">Date_conversion1</xs:appinfo>
 
</xs:annotation>
 
<xs:simpleType>
   
<xs:restriction base="xs:date">
     
<xs:pattern value="\d{4}-\d{2}-\d{2}"/>
   
</xs:restriction>
 
</xs:simpleType>
</xs:element>

element Remun
diagram ZIMA501_20254_p133.png
type extension of RemunType
properties
content  complex
children RemunSequenceNbrRemunCodeBonusPaymentFrequencyPercentagePaidRemunAmountHandledRemun
used by
elements  NOSSLPAOccupationOccupation
annotation
documentation
90019
source <xs:element name="Remun">
 
<xs:annotation>
   
<xs:documentation>90019</xs:documentation>
 
</xs:annotation>
 
<xs:complexType>
   
<xs:complexContent>
     
<xs:extension base="RemunType">
       
<xs:sequence>
         
<xs:element ref="HandledRemun" minOccurs="1" maxOccurs="1"/>
       
</xs:sequence>
     
</xs:extension>
   
</xs:complexContent>
 
</xs:complexType>
</xs:element>

element RemunAmount
diagram ZIMA501_20254_p134.png
type restriction of xs:integer
properties
content  simple
used by
complexTypes  HandledRemunTypeRemunType
facets
Kind  Value  Annotation
minInclusive  1
maxInclusive  99999999999
totalDigits  11
annotation
documentation
00070
source <xs:element name="RemunAmount">
 
<xs:annotation>
   
<xs:documentation>00070</xs:documentation>
 
</xs:annotation>
 
<xs:simpleType>
   
<xs:restriction base="xs:integer">
     
<xs:minInclusive value="1"/>
     
<xs:maxInclusive value="99999999999"/>
     
<xs:totalDigits value="11"/>
   
</xs:restriction>
 
</xs:simpleType>
</xs:element>

element RemunCode
diagram ZIMA501_20254_p135.png
type restriction of xs:integer
properties
content  simple
used by
complexTypes  HandledRemunTypeRemunType
facets
Kind  Value  Annotation
minInclusive  0
maxInclusive  999
totalDigits  3
annotation
documentation
00067
source <xs:element name="RemunCode">
 
<xs:annotation>
   
<xs:documentation>00067</xs:documentation>
 
</xs:annotation>
 
<xs:simpleType>
   
<xs:restriction base="xs:integer">
     
<xs:minInclusive value="0"/>
     
<xs:maxInclusive value="999"/>
     
<xs:totalDigits value="3"/>
   
</xs:restriction>
 
</xs:simpleType>
</xs:element>

element RemunerationBasisAmount
diagram ZIMA501_20254_p136.png
type restriction of xs:integer
properties
content  simple
used by
complexType  CalculationBaseAllowanceType
facets
Kind  Value  Annotation
minInclusive  1
maxInclusive  9999999999
totalDigits  10
annotation
documentation
00191
appinfo
Amount_conversion3
source <xs:element name="RemunerationBasisAmount">
 
<xs:annotation>
   
<xs:documentation>00191</xs:documentation>
   
<xs:appinfo source="ConversionID">Amount_conversion3</xs:appinfo>
 
</xs:annotation>
 
<xs:simpleType>
   
<xs:restriction base="xs:integer">
     
<xs:minInclusive value="1"/>
     
<xs:maxInclusive value="9999999999"/>
     
<xs:totalDigits value="10"/>
   
</xs:restriction>
 
</xs:simpleType>
</xs:element>

element RemunerationTimeUnit
diagram ZIMA501_20254_p137.png
type restriction of xs:integer
properties
content  simple
used by
complexTypes  CalculationBaseAllowanceTypePartTimeCalculBaseType
facets
Kind  Value  Annotation
minInclusive  1
maxInclusive  6
totalDigits  1
annotation
documentation
00189
source <xs:element name="RemunerationTimeUnit">
 
<xs:annotation>
   
<xs:documentation>00189</xs:documentation>
 
</xs:annotation>
 
<xs:simpleType>
   
<xs:restriction base="xs:integer">
     
<xs:minInclusive value="1"/>
     
<xs:maxInclusive value="6"/>
     
<xs:totalDigits value="1"/>
   
</xs:restriction>
 
</xs:simpleType>
</xs:element>

element RemunMethod
diagram ZIMA501_20254_p138.png
type restriction of xs:integer
properties
content  simple
used by
complexTypes  HandledNOSSLPAOccupationTypeHandledOccupationTypeNOSSLPAOccupationTypeOccupationType
facets
Kind  Value  Annotation
minInclusive  1
maxInclusive  3
totalDigits  1
annotation
documentation
00056
source <xs:element name="RemunMethod">
 
<xs:annotation>
   
<xs:documentation>00056</xs:documentation>
 
</xs:annotation>
 
<xs:simpleType>
   
<xs:restriction base="xs:integer">
     
<xs:minInclusive value="1"/>
     
<xs:maxInclusive value="3"/>
     
<xs:totalDigits value="1"/>
   
</xs:restriction>
 
</xs:simpleType>
</xs:element>

element RemunSequenceNbr
diagram ZIMA501_20254_p139.png
type restriction of xs:integer
properties
content  simple
used by
complexTypes  HandledRemunTypeRemunType
facets
Kind  Value  Annotation
minInclusive  1
maxInclusive  99
totalDigits  2
annotation
documentation
00066
source <xs:element name="RemunSequenceNbr">
 
<xs:annotation>
   
<xs:documentation>00066</xs:documentation>
 
</xs:annotation>
 
<xs:simpleType>
   
<xs:restriction base="xs:integer">
     
<xs:minInclusive value="1"/>
     
<xs:maxInclusive value="99"/>
     
<xs:totalDigits value="2"/>
   
</xs:restriction>
 
</xs:simpleType>
</xs:element>

element ReorganisationMeasure
diagram ZIMA501_20254_p140.png
type restriction of xs:integer
properties
content  simple
used by
complexTypes  HandledNOSSLPAOccupationTypeHandledOccupationTypeNOSSLPAOccupationTypeOccupationType
facets
Kind  Value  Annotation
totalDigits  3
annotation
documentation
00051
source <xs:element name="ReorganisationMeasure">
 
<xs:annotation>
   
<xs:documentation>00051</xs:documentation>
 
</xs:annotation>
 
<xs:simpleType>
   
<xs:restriction base="xs:integer">
     
<xs:totalDigits value="3"/>
   
</xs:restriction>
 
</xs:simpleType>
</xs:element>

element Retired
diagram ZIMA501_20254_p141.png
type restriction of xs:integer
properties
content  simple
used by
complexTypes  HandledNOSSLPAOccupationTypeHandledOccupationTypeNOSSLPAOccupationTypeOccupationType
facets
Kind  Value  Annotation
minInclusive  0
maxInclusive  1
totalDigits  1
annotation
documentation
00054
source <xs:element name="Retired">
 
<xs:annotation>
   
<xs:documentation>00054</xs:documentation>
 
</xs:annotation>
 
<xs:simpleType>
   
<xs:restriction base="xs:integer">
     
<xs:minInclusive value="0"/>
     
<xs:maxInclusive value="1"/>
     
<xs:totalDigits value="1"/>
   
</xs:restriction>
 
</xs:simpleType>
</xs:element>

element RiskDetail
diagram ZIMA501_20254_p142.png
type RiskDetailType
properties
content  complex
children RiskStartingDate
used by
element  Form
annotation
documentation
90252
source <xs:element name="RiskDetail" type="RiskDetailType">
 
<xs:annotation>
   
<xs:documentation>90252</xs:documentation>
 
</xs:annotation>
</xs:element>

element RiskDetailOccupation
diagram ZIMA501_20254_p143.png
type extension of RiskDetailOccupationType
properties
content  complex
children LastWorkingDayDateCalculationBaseAllowanceCalculBaseRefPeriodNatureAdvantageReferencePeriod
used by
elements  NOSSLPAOccupationOccupation
annotation
documentation
90006
source <xs:element name="RiskDetailOccupation">
 
<xs:annotation>
   
<xs:documentation>90006</xs:documentation>
 
</xs:annotation>
 
<xs:complexType>
   
<xs:complexContent>
     
<xs:extension base="RiskDetailOccupationType">
       
<xs:sequence>
         
<xs:element ref="CalculationBaseAllowance" minOccurs="0"/>
         
<xs:element ref="CalculBaseRefPeriod" minOccurs="0"/>
         
<xs:element ref="NatureAdvantage" minOccurs="0" maxOccurs="10"/>
         
<xs:element ref="ReferencePeriod" minOccurs="0"/>
       
</xs:sequence>
     
</xs:extension>
   
</xs:complexContent>
 
</xs:complexType>
</xs:element>

element RiskIdentification
diagram ZIMA501_20254_p144.png
type RiskIdentificationType
properties
content  complex
children IdentificationOfRisk
used by
element  Form
annotation
documentation
90064
source <xs:element name="RiskIdentification" type="RiskIdentificationType">
 
<xs:annotation>
   
<xs:documentation>90064</xs:documentation>
 
</xs:annotation>
</xs:element>

element RiskStartingDate
diagram ZIMA501_20254_p145.png
type restriction of xs:date
properties
content  simple
used by
complexType  RiskDetailType
facets
Kind  Value  Annotation
pattern  \d{4}-\d{2}-\d{2}
annotation
documentation
00408
appinfo
Date_conversion1
source <xs:element name="RiskStartingDate">
 
<xs:annotation>
   
<xs:documentation>00408</xs:documentation>
   
<xs:appinfo source="ConversionID">Date_conversion1</xs:appinfo>
 
</xs:annotation>
 
<xs:simpleType>
   
<xs:restriction base="xs:date">
     
<xs:pattern value="\d{4}-\d{2}-\d{2}"/>
   
</xs:restriction>
 
</xs:simpleType>
</xs:element>

element Service
diagram ZIMA501_20254_p146.png
type ServiceType
properties
content  complex
children ServiceSequenceNbrServiceCodeServiceNbrDaysServiceNbrHoursFlightNbrMinutes
used by
elements  NOSSLPAOccupationOccupation
annotation
documentation
90018
source <xs:element name="Service" type="ServiceType">
 
<xs:annotation>
   
<xs:documentation>90018</xs:documentation>
 
</xs:annotation>
</xs:element>

element ServiceCode
diagram ZIMA501_20254_p147.png
type restriction of xs:integer
properties
content  simple
used by
complexType  ServiceType
facets
Kind  Value  Annotation
minInclusive  0
maxInclusive  999
totalDigits  3
annotation
documentation
00062
source <xs:element name="ServiceCode">
 
<xs:annotation>
   
<xs:documentation>00062</xs:documentation>
 
</xs:annotation>
 
<xs:simpleType>
   
<xs:restriction base="xs:integer">
     
<xs:minInclusive value="0"/>
     
<xs:maxInclusive value="999"/>
     
<xs:totalDigits value="3"/>
   
</xs:restriction>
 
</xs:simpleType>
</xs:element>

element ServiceData
diagram ZIMA501_20254_p148.png
type ServiceDataType
properties
content  complex
children EmployerWorkerRelationStatusServiceEndingDate
used by
element  NaturalPerson
annotation
documentation
90279
source <xs:element name="ServiceData" type="ServiceDataType">
 
<xs:annotation>
   
<xs:documentation>90279</xs:documentation>
 
</xs:annotation>
</xs:element>

element ServiceEndingDate
diagram ZIMA501_20254_p149.png
type restriction of xs:date
properties
content  simple
used by
complexTypes  HandledServiceDataTypeServiceDataType
facets
Kind  Value  Annotation
pattern  \d{4}-\d{2}-\d{2}
annotation
documentation
00385
appinfo
Date_conversion1
source <xs:element name="ServiceEndingDate">
 
<xs:annotation>
   
<xs:documentation>00385</xs:documentation>
   
<xs:appinfo source="ConversionID">Date_conversion1</xs:appinfo>
 
</xs:annotation>
 
<xs:simpleType>
   
<xs:restriction base="xs:date">
     
<xs:pattern value="\d{4}-\d{2}-\d{2}"/>
   
</xs:restriction>
 
</xs:simpleType>
</xs:element>

element ServiceEntryDate
diagram ZIMA501_20254_p150.png
type restriction of xs:date
properties
content  simple
used by
complexType  HandledServiceDataType
facets
Kind  Value  Annotation
pattern  \d{4}-\d{2}-\d{2}
annotation
documentation
00401
appinfo
Date_conversion1
source <xs:element name="ServiceEntryDate">
 
<xs:annotation>
   
<xs:documentation>00401</xs:documentation>
   
<xs:appinfo source="ConversionID">Date_conversion1</xs:appinfo>
 
</xs:annotation>
 
<xs:simpleType>
   
<xs:restriction base="xs:date">
     
<xs:pattern value="\d{4}-\d{2}-\d{2}"/>
   
</xs:restriction>
 
</xs:simpleType>
</xs:element>

element ServiceNbrDays
diagram ZIMA501_20254_p151.png
type restriction of xs:integer
properties
content  simple
used by
complexType  ServiceType
facets
Kind  Value  Annotation
minInclusive  1
maxInclusive  36600
totalDigits  5
annotation
documentation
00063
source <xs:element name="ServiceNbrDays">
 
<xs:annotation>
   
<xs:documentation>00063</xs:documentation>
 
</xs:annotation>
 
<xs:simpleType>
   
<xs:restriction base="xs:integer">
     
<xs:minInclusive value="1"/>
     
<xs:maxInclusive value="36600"/>
     
<xs:totalDigits value="5"/>
   
</xs:restriction>
 
</xs:simpleType>
</xs:element>

element ServiceNbrHours
diagram ZIMA501_20254_p152.png
type restriction of xs:integer
properties
content  simple
used by
complexType  ServiceType
facets
Kind  Value  Annotation
minInclusive  1
maxInclusive  9999999
totalDigits  7
annotation
documentation
00064
appinfo
Amount_conversion1
source <xs:element name="ServiceNbrHours">
 
<xs:annotation>
   
<xs:documentation>00064</xs:documentation>
   
<xs:appinfo source="ConversionID">Amount_conversion1</xs:appinfo>
 
</xs:annotation>
 
<xs:simpleType>
   
<xs:restriction base="xs:integer">
     
<xs:minInclusive value="1"/>
     
<xs:maxInclusive value="9999999"/>
     
<xs:totalDigits value="7"/>
   
</xs:restriction>
 
</xs:simpleType>
</xs:element>

element ServiceSequenceNbr
diagram ZIMA501_20254_p153.png
type restriction of xs:integer
properties
content  simple
used by
complexType  ServiceType
facets
Kind  Value  Annotation
minInclusive  1
maxInclusive  99
totalDigits  2
annotation
documentation
00061
source <xs:element name="ServiceSequenceNbr">
 
<xs:annotation>
   
<xs:documentation>00061</xs:documentation>
 
</xs:annotation>
 
<xs:simpleType>
   
<xs:restriction base="xs:integer">
     
<xs:minInclusive value="1"/>
     
<xs:maxInclusive value="99"/>
     
<xs:totalDigits value="2"/>
   
</xs:restriction>
 
</xs:simpleType>
</xs:element>

element SeverancePayment
diagram ZIMA501_20254_p154.png
type SeverancePaymentType
properties
content  complex
children SeverancePaymentStartDateSeverancePaymentEndDateSeverancePaymentRemuneration
used by
elements  NOSSLPAOccupationOccupation
annotation
documentation
90524
source <xs:element name="SeverancePayment" type="SeverancePaymentType">
 
<xs:annotation>
   
<xs:documentation>90524</xs:documentation>
 
</xs:annotation>
</xs:element>

element SeverancePaymentEndDate
diagram ZIMA501_20254_p155.png
type restriction of xs:date
properties
content  simple
used by
complexType  SeverancePaymentType
facets
Kind  Value  Annotation
pattern  \d{4}-\d{2}-\d{2}
annotation
documentation
01131
source <xs:element name="SeverancePaymentEndDate">
 
<xs:annotation>
   
<xs:documentation>01131</xs:documentation>
 
</xs:annotation>
 
<xs:simpleType>
   
<xs:restriction base="xs:date">
     
<xs:pattern value="\d{4}-\d{2}-\d{2}"/>
   
</xs:restriction>
 
</xs:simpleType>
</xs:element>

element SeverancePaymentRemuneration
diagram ZIMA501_20254_p156.png
type restriction of xs:integer
properties
content  simple
used by
complexType  SeverancePaymentType
facets
Kind  Value  Annotation
minInclusive  1
maxInclusive  99999999999
totalDigits  11
annotation
documentation
01132
source <xs:element name="SeverancePaymentRemuneration">
 
<xs:annotation>
   
<xs:documentation>01132</xs:documentation>
 
</xs:annotation>
 
<xs:simpleType>
   
<xs:restriction base="xs:integer">
     
<xs:minInclusive value="1"/>
     
<xs:maxInclusive value="99999999999"/>
     
<xs:totalDigits value="11"/>
   
</xs:restriction>
 
</xs:simpleType>
</xs:element>

element SeverancePaymentStartDate
diagram ZIMA501_20254_p157.png
type restriction of xs:date
properties
content  simple
used by
complexType  SeverancePaymentType
facets
Kind  Value  Annotation
pattern  \d{4}-\d{2}-\d{2}
annotation
documentation
01130
source <xs:element name="SeverancePaymentStartDate">
 
<xs:annotation>
   
<xs:documentation>01130</xs:documentation>
 
</xs:annotation>
 
<xs:simpleType>
   
<xs:restriction base="xs:date">
     
<xs:pattern value="\d{4}-\d{2}-\d{2}"/>
   
</xs:restriction>
 
</xs:simpleType>
</xs:element>

element ShipId
diagram ZIMA501_20254_p158.png
type restriction of xs:integer
properties
content  simple
used by
complexType  OccupationType
facets
Kind  Value  Annotation
totalDigits  7
annotation
documentation
01195
source <xs:element name="ShipId">
 
<xs:annotation>
   
<xs:documentation>01195</xs:documentation>
 
</xs:annotation>
 
<xs:simpleType>
   
<xs:restriction base="xs:integer">
     
<xs:totalDigits value="7"/>
   
</xs:restriction>
 
</xs:simpleType>
</xs:element>

element SIS
diagram ZIMA501_20254_p159.png
type restriction of xs:integer
properties
content  simple
used by
complexTypes  HandledNaturalPersonTypeNaturalPersonType
facets
Kind  Value  Annotation
minInclusive  0
maxInclusive  9999999999
totalDigits  10
annotation
documentation
00167
source <xs:element name="SIS">
 
<xs:annotation>
   
<xs:documentation>00167</xs:documentation>
 
</xs:annotation>
 
<xs:simpleType>
   
<xs:restriction base="xs:integer">
     
<xs:minInclusive value="0"/>
     
<xs:maxInclusive value="9999999999"/>
     
<xs:totalDigits value="10"/>
   
</xs:restriction>
 
</xs:simpleType>
</xs:element>

element StableOccupationIndicator
diagram ZIMA501_20254_p160.png
type restriction of xs:integer
properties
content  simple
used by
complexType  CalculationBaseAllowanceType
facets
Kind  Value  Annotation
minInclusive  0
maxInclusive  1
totalDigits  1
annotation
documentation
01160
source <xs:element name="StableOccupationIndicator">
 
<xs:annotation>
   
<xs:documentation>01160</xs:documentation>
 
</xs:annotation>
 
<xs:simpleType>
   
<xs:restriction base="xs:integer">
     
<xs:minInclusive value="0"/>
     
<xs:maxInclusive value="1"/>
     
<xs:totalDigits value="1"/>
   
</xs:restriction>
 
</xs:simpleType>
</xs:element>

element StaffCode
diagram ZIMA501_20254_p161.png
type restriction of xs:integer
properties
content  simple
used by
complexType  OccupationType
facets
Kind  Value  Annotation
totalDigits  4
annotation
documentation
01199
source <xs:element name="StaffCode">
 
<xs:annotation>
   
<xs:documentation>01199</xs:documentation>
 
</xs:annotation>
 
<xs:simpleType>
   
<xs:restriction base="xs:integer">
     
<xs:totalDigits value="4"/>
   
</xs:restriction>
 
</xs:simpleType>
</xs:element>

element Street
diagram ZIMA501_20254_p162.png
type restriction of xs:string
properties
content  simple
used by
complexType  AddressType
facets
Kind  Value  Annotation
maxLength  42
annotation
documentation
00517
source <xs:element name="Street">
 
<xs:annotation>
   
<xs:documentation>00517</xs:documentation>
 
</xs:annotation>
 
<xs:simpleType>
   
<xs:restriction base="xs:string">
     
<xs:maxLength value="42"/>
   
</xs:restriction>
 
</xs:simpleType>
</xs:element>

element SubjectionEndingDate
diagram ZIMA501_20254_p163.png
type restriction of xs:date
properties
content  simple
used by
complexType  DismissedStatutoryWorkerContributionType
facets
Kind  Value  Annotation
pattern  \d{4}-\d{2}-\d{2}
annotation
documentation
00129
appinfo
Date_conversion1
source <xs:element name="SubjectionEndingDate">
 
<xs:annotation>
   
<xs:documentation>00129</xs:documentation>
   
<xs:appinfo source="ConversionID">Date_conversion1</xs:appinfo>
 
</xs:annotation>
 
<xs:simpleType>
   
<xs:restriction base="xs:date">
     
<xs:pattern value="\d{4}-\d{2}-\d{2}"/>
   
</xs:restriction>
 
</xs:simpleType>
</xs:element>

element SubjectionStartingDate
diagram ZIMA501_20254_p164.png
type restriction of xs:date
properties
content  simple
used by
complexType  DismissedStatutoryWorkerContributionType
facets
Kind  Value  Annotation
pattern  \d{4}-\d{2}-\d{2}
annotation
documentation
00127
appinfo
Date_conversion1
source <xs:element name="SubjectionStartingDate">
 
<xs:annotation>
   
<xs:documentation>00127</xs:documentation>
   
<xs:appinfo source="ConversionID">Date_conversion1</xs:appinfo>
 
</xs:annotation>
 
<xs:simpleType>
   
<xs:restriction base="xs:date">
     
<xs:pattern value="\d{4}-\d{2}-\d{2}"/>
   
</xs:restriction>
 
</xs:simpleType>
</xs:element>

element SubsidizedMeanWorkingHours
diagram ZIMA501_20254_p165.png
type restriction of xs:integer
properties
content  simple
used by
complexTypes  NOSSLPAOccupationTypeOccupationType
facets
Kind  Value  Annotation
totalDigits  4
annotation
documentation
01203
source <xs:element name="SubsidizedMeanWorkingHours">
 
<xs:annotation>
   
<xs:documentation>01203</xs:documentation>
 
</xs:annotation>
 
<xs:simpleType>
   
<xs:restriction base="xs:integer">
     
<xs:totalDigits value="4"/>
   
</xs:restriction>
 
</xs:simpleType>
</xs:element>

element SupplHoursCalculBase
diagram ZIMA501_20254_p166.png
type SupplHoursCalculBaseType
properties
content  complex
children SupplHoursRemunTimeUnitSupplHoursRemunAmount
used by
element  CalculationBaseAllowance
annotation
documentation
90014
source <xs:element name="SupplHoursCalculBase" type="SupplHoursCalculBaseType">
 
<xs:annotation>
   
<xs:documentation>90014</xs:documentation>
 
</xs:annotation>
</xs:element>

element SupplHoursPeriodEndDate
diagram ZIMA501_20254_p167.png
type restriction of xs:date
properties
content  simple
used by
complexTypes  HorecaSupplHoursCalculBaseTypeNonHorecaSupplHoursCalculBaseType
facets
Kind  Value  Annotation
pattern  \d{4}-\d{2}-\d{2}
annotation
documentation
01162
source <xs:element name="SupplHoursPeriodEndDate">
 
<xs:annotation>
   
<xs:documentation>01162</xs:documentation>
 
</xs:annotation>
 
<xs:simpleType>
   
<xs:restriction base="xs:date">
     
<xs:pattern value="\d{4}-\d{2}-\d{2}"/>
   
</xs:restriction>
 
</xs:simpleType>
</xs:element>

element SupplHoursPeriodStartDate
diagram ZIMA501_20254_p168.png
type restriction of xs:date
properties
content  simple
used by
complexTypes  HorecaSupplHoursCalculBaseTypeNonHorecaSupplHoursCalculBaseType
facets
Kind  Value  Annotation
pattern  \d{4}-\d{2}-\d{2}
annotation
documentation
01161
source <xs:element name="SupplHoursPeriodStartDate">
 
<xs:annotation>
   
<xs:documentation>01161</xs:documentation>
 
</xs:annotation>
 
<xs:simpleType>
   
<xs:restriction base="xs:date">
     
<xs:pattern value="\d{4}-\d{2}-\d{2}"/>
   
</xs:restriction>
 
</xs:simpleType>
</xs:element>

element SupplHoursRemunAmount
diagram ZIMA501_20254_p169.png
type restriction of xs:integer
properties
content  simple
used by
complexTypes  HorecaSupplHoursCalculBaseTypeNonHorecaSupplHoursCalculBaseTypeSupplHoursCalculBaseType
facets
Kind  Value  Annotation
minInclusive  1
maxInclusive  99999999
totalDigits  8
annotation
documentation
00406
appinfo
Amount_conversion1
source <xs:element name="SupplHoursRemunAmount">
 
<xs:annotation>
   
<xs:documentation>00406</xs:documentation>
   
<xs:appinfo source="ConversionID">Amount_conversion1</xs:appinfo>
 
</xs:annotation>
 
<xs:simpleType>
   
<xs:restriction base="xs:integer">
     
<xs:minInclusive value="1"/>
     
<xs:maxInclusive value="99999999"/>
     
<xs:totalDigits value="8"/>
   
</xs:restriction>
 
</xs:simpleType>
</xs:element>

element SupplHoursRemunTimeUnit
diagram ZIMA501_20254_p170.png
type restriction of xs:integer
properties
content  simple
used by
complexTypes  HorecaSupplHoursCalculBaseTypeNonHorecaSupplHoursCalculBaseTypeSupplHoursCalculBaseType
facets
Kind  Value  Annotation
totalDigits  1
enumeration  3
enumeration  4
enumeration  5
enumeration  6
annotation
documentation
00405
source <xs:element name="SupplHoursRemunTimeUnit">
 
<xs:annotation>
   
<xs:documentation>00405</xs:documentation>
 
</xs:annotation>
 
<xs:simpleType>
   
<xs:restriction base="xs:integer">
     
<xs:totalDigits value="1"/>
     
<xs:enumeration value="3"/>
     
<xs:enumeration value="4"/>
     
<xs:enumeration value="5"/>
     
<xs:enumeration value="6"/>
   
</xs:restriction>
 
</xs:simpleType>
</xs:element>

element System5
diagram ZIMA501_20254_p171.png
type restriction of xs:integer
properties
content  simple
used by
complexTypes  EmployerDeclarationTypeHandledEmployerDeclarationType
facets
Kind  Value  Annotation
totalDigits  1
enumeration  0
annotation
documentation
00016
source <xs:element name="System5">
 
<xs:annotation>
   
<xs:documentation>00016</xs:documentation>
 
</xs:annotation>
 
<xs:simpleType>
   
<xs:restriction base="xs:integer">
     
<xs:totalDigits value="1"/>
     
<xs:enumeration value="0"/>
   
</xs:restriction>
 
</xs:simpleType>
</xs:element>

element TenthOrTwelfth
diagram ZIMA501_20254_p172.png
type restriction of xs:integer
properties
content  simple
used by
complexTypes  HandledNOSSLPAOccupationTypeHandledOccupationTypeNOSSLPAOccupationTypeOccupationType
facets
Kind  Value  Annotation
totalDigits  2
annotation
documentation
00060
source <xs:element name="TenthOrTwelfth">
 
<xs:annotation>
   
<xs:documentation>00060</xs:documentation>
 
</xs:annotation>
 
<xs:simpleType>
   
<xs:restriction base="xs:integer">
     
<xs:totalDigits value="2"/>
   
</xs:restriction>
 
</xs:simpleType>
</xs:element>

element Trusteeship
diagram ZIMA501_20254_p173.png
type restriction of xs:integer
properties
content  simple
used by
complexTypes  EmployerDeclarationTypeHandledEmployerDeclarationType
facets
Kind  Value  Annotation
minInclusive  0
maxInclusive  1
totalDigits  1
annotation
documentation
00012
source <xs:element name="Trusteeship">
 
<xs:annotation>
   
<xs:documentation>00012</xs:documentation>
 
</xs:annotation>
 
<xs:simpleType>
   
<xs:restriction base="xs:integer">
     
<xs:minInclusive value="0"/>
     
<xs:maxInclusive value="1"/>
     
<xs:totalDigits value="1"/>
   
</xs:restriction>
 
</xs:simpleType>
</xs:element>

element TrusteeshipCity
diagram ZIMA501_20254_p174.png
type restriction of xs:string
properties
content  simple
used by
complexType  HandledEmployerDeclarationType
facets
Kind  Value  Annotation
maxLength  40
annotation
documentation
00173
source <xs:element name="TrusteeshipCity">
 
<xs:annotation>
   
<xs:documentation>00173</xs:documentation>
 
</xs:annotation>
 
<xs:simpleType>
   
<xs:restriction base="xs:string">
     
<xs:maxLength value="40"/>
   
</xs:restriction>
 
</xs:simpleType>
</xs:element>

element TrusteeshipCountry
diagram ZIMA501_20254_p175.png
type restriction of xs:integer
properties
content  simple
used by
complexType  HandledEmployerDeclarationType
facets
Kind  Value  Annotation
minInclusive  0
maxInclusive  99999
totalDigits  5
annotation
documentation
00211
source <xs:element name="TrusteeshipCountry">
 
<xs:annotation>
   
<xs:documentation>00211</xs:documentation>
 
</xs:annotation>
 
<xs:simpleType>
   
<xs:restriction base="xs:integer">
     
<xs:minInclusive value="0"/>
     
<xs:maxInclusive value="99999"/>
     
<xs:totalDigits value="5"/>
   
</xs:restriction>
 
</xs:simpleType>
</xs:element>

element TrusteeshipHouseNbr
diagram ZIMA501_20254_p176.png
type restriction of xs:string
properties
content  simple
used by
complexType  HandledEmployerDeclarationType
facets
Kind  Value  Annotation
maxLength  10
annotation
documentation
00170
source <xs:element name="TrusteeshipHouseNbr">
 
<xs:annotation>
   
<xs:documentation>00170</xs:documentation>
 
</xs:annotation>
 
<xs:simpleType>
   
<xs:restriction base="xs:string">
     
<xs:maxLength value="10"/>
   
</xs:restriction>
 
</xs:simpleType>
</xs:element>

element TrusteeshipPostBox
diagram ZIMA501_20254_p177.png
type restriction of xs:string
properties
content  simple
used by
complexType  HandledEmployerDeclarationType
facets
Kind  Value  Annotation
maxLength  4
annotation
documentation
00171
source <xs:element name="TrusteeshipPostBox">
 
<xs:annotation>
   
<xs:documentation>00171</xs:documentation>
 
</xs:annotation>
 
<xs:simpleType>
   
<xs:restriction base="xs:string">
     
<xs:maxLength value="4"/>
   
</xs:restriction>
 
</xs:simpleType>
</xs:element>

element TrusteeshipRegistrationNbr
diagram ZIMA501_20254_p178.png
type restriction of xs:integer
properties
content  simple
used by
complexType  HandledEmployerDeclarationType
facets
Kind  Value  Annotation
minInclusive  5010000
maxInclusive  5029999
totalDigits  7
annotation
documentation
00165
source <xs:element name="TrusteeshipRegistrationNbr">
 
<xs:annotation>
   
<xs:documentation>00165</xs:documentation>
 
</xs:annotation>
 
<xs:simpleType>
   
<xs:restriction base="xs:integer">
     
<xs:minInclusive value="5010000"/>
     
<xs:maxInclusive value="5029999"/>
     
<xs:totalDigits value="7"/>
   
</xs:restriction>
 
</xs:simpleType>
</xs:element>

element TrusteeshipStreet
diagram ZIMA501_20254_p179.png
type restriction of xs:string
properties
content  simple
used by
complexType  HandledEmployerDeclarationType
facets
Kind  Value  Annotation
maxLength  35
annotation
documentation
00166
source <xs:element name="TrusteeshipStreet">
 
<xs:annotation>
   
<xs:documentation>00166</xs:documentation>
 
</xs:annotation>
 
<xs:simpleType>
   
<xs:restriction base="xs:string">
     
<xs:maxLength value="35"/>
   
</xs:restriction>
 
</xs:simpleType>
</xs:element>

element TrusteeshipZIPCode
diagram ZIMA501_20254_p180.png
type restriction of xs:string
properties
content  simple
used by
complexType  HandledEmployerDeclarationType
facets
Kind  Value  Annotation
maxLength  9
annotation
documentation
00172
source <xs:element name="TrusteeshipZIPCode">
 
<xs:annotation>
   
<xs:documentation>00172</xs:documentation>
 
</xs:annotation>
 
<xs:simpleType>
   
<xs:restriction base="xs:string">
     
<xs:maxLength value="9"/>
   
</xs:restriction>
 
</xs:simpleType>
</xs:element>

element TypeForm
diagram ZIMA501_20254_p181.png
type restriction of xs:string
properties
content  simple
used by
complexTypes  FormTypeHandledOriginalFormType
facets
Kind  Value  Annotation
maxLength  2
enumeration  SU
enumeration  FA
annotation
documentation
00297
source <xs:element name="TypeForm">
 
<xs:annotation>
   
<xs:documentation>00297</xs:documentation>
 
</xs:annotation>
 
<xs:simpleType>
   
<xs:restriction base="xs:string">
     
<xs:maxLength value="2"/>
     
<xs:enumeration value="SU"/>
     
<xs:enumeration value="FA"/>
   
</xs:restriction>
 
</xs:simpleType>
</xs:element>

element UserQuality
diagram ZIMA501_20254_p182.png
type restriction of xs:integer
properties
content  simple
used by
complexType  CoordinatesInformantType
facets
Kind  Value  Annotation
totalDigits  2
annotation
documentation
00486
source <xs:element name="UserQuality">
 
<xs:annotation>
   
<xs:documentation>00486</xs:documentation>
 
</xs:annotation>
 
<xs:simpleType>
   
<xs:restriction base="xs:integer">
     
<xs:totalDigits value="2"/>
   
</xs:restriction>
 
</xs:simpleType>
</xs:element>

element WorkerBirthdate
diagram ZIMA501_20254_p183.png
type restriction of xs:string
properties
content  simple
used by
complexTypes  HandledNaturalPersonTypeNaturalPersonType
facets
Kind  Value  Annotation
length  10
pattern  \d{4}-\d{2}-\d{2}
annotation
documentation
00028
appinfo
Date_conversion2
source <xs:element name="WorkerBirthdate">
 
<xs:annotation>
   
<xs:documentation>00028</xs:documentation>
   
<xs:appinfo source="ConversionID">Date_conversion2</xs:appinfo>
 
</xs:annotation>
 
<xs:simpleType>
   
<xs:restriction base="xs:string">
     
<xs:length value="10"/>
     
<xs:pattern value="\d{4}-\d{2}-\d{2}"/>
   
</xs:restriction>
 
</xs:simpleType>
</xs:element>

element WorkerBirthplace
diagram ZIMA501_20254_p184.png
type restriction of xs:string
properties
content  simple
used by
complexTypes  HandledNaturalPersonTypeNaturalPersonType
facets
Kind  Value  Annotation
maxLength  40
pattern  [\s\S]*\S[\s\S]*
annotation
documentation
00168
source <xs:element name="WorkerBirthplace">
 
<xs:annotation>
   
<xs:documentation>00168</xs:documentation>
 
</xs:annotation>
 
<xs:simpleType>
   
<xs:restriction base="xs:string">
     
<xs:maxLength value="40"/>
     
<xs:pattern value="[\s\S]*\S[\s\S]*"/>
   
</xs:restriction>
 
</xs:simpleType>
</xs:element>

element WorkerBirthplaceCountry
diagram ZIMA501_20254_p185.png
type restriction of xs:integer
properties
content  simple
used by
complexTypes  HandledNaturalPersonTypeNaturalPersonType
facets
Kind  Value  Annotation
totalDigits  5
annotation
documentation
00169
source <xs:element name="WorkerBirthplaceCountry">
 
<xs:annotation>
   
<xs:documentation>00169</xs:documentation>
 
</xs:annotation>
 
<xs:simpleType>
   
<xs:restriction base="xs:integer">
     
<xs:totalDigits value="5"/>
   
</xs:restriction>
 
</xs:simpleType>
</xs:element>

element WorkerCity
diagram ZIMA501_20254_p186.png
type restriction of xs:string
properties
content  simple
used by
complexTypes  HandledNaturalPersonTypeNaturalPersonType
facets
Kind  Value  Annotation
maxLength  40
annotation
documentation
00034
source <xs:element name="WorkerCity">
 
<xs:annotation>
   
<xs:documentation>00034</xs:documentation>
 
</xs:annotation>
 
<xs:simpleType>
   
<xs:restriction base="xs:string">
     
<xs:maxLength value="40"/>
   
</xs:restriction>
 
</xs:simpleType>
</xs:element>

element WorkerCode
diagram ZIMA501_20254_p187.png
type restriction of xs:integer
properties
content  simple
used by
complexTypes  HandledWorkerRecordTypeWorkerRecordType
facets
Kind  Value  Annotation
minInclusive  000
maxInclusive  999
totalDigits  3
pattern  \d{3}
annotation
documentation
00037
source <xs:element name="WorkerCode">
 
<xs:annotation>
   
<xs:documentation>00037</xs:documentation>
 
</xs:annotation>
 
<xs:simpleType>
   
<xs:restriction base="xs:integer">
     
<xs:minInclusive value="000"/>
     
<xs:maxInclusive value="999"/>
     
<xs:totalDigits value="3"/>
     
<xs:pattern value="\d{3}"/>
   
</xs:restriction>
 
</xs:simpleType>
</xs:element>

element WorkerCountry
diagram ZIMA501_20254_p188.png
type restriction of xs:integer
properties
content  simple
used by
complexTypes  HandledNaturalPersonTypeNaturalPersonType
facets
Kind  Value  Annotation
totalDigits  5
annotation
documentation
00035
source <xs:element name="WorkerCountry">
 
<xs:annotation>
   
<xs:documentation>00035</xs:documentation>
 
</xs:annotation>
 
<xs:simpleType>
   
<xs:restriction base="xs:integer">
     
<xs:totalDigits value="5"/>
   
</xs:restriction>
 
</xs:simpleType>
</xs:element>

element WorkerFirstName
diagram ZIMA501_20254_p189.png
type restriction of xs:string
properties
content  simple
used by
complexTypes  HandledNaturalPersonTypeNaturalPersonType
facets
Kind  Value  Annotation
minLength  1
maxLength  24
annotation
documentation
00026
source <xs:element name="WorkerFirstName">
 
<xs:annotation>
   
<xs:documentation>00026</xs:documentation>
 
</xs:annotation>
 
<xs:simpleType>
   
<xs:restriction base="xs:string">
     
<xs:minLength value="1"/>
     
<xs:maxLength value="24"/>
   
</xs:restriction>
 
</xs:simpleType>
</xs:element>

element WorkerHouseNbr
diagram ZIMA501_20254_p190.png
type restriction of xs:string
properties
content  simple
used by
complexTypes  HandledNaturalPersonTypeNaturalPersonType
facets
Kind  Value  Annotation
maxLength  10
annotation
documentation
00031
source <xs:element name="WorkerHouseNbr">
 
<xs:annotation>
   
<xs:documentation>00031</xs:documentation>
 
</xs:annotation>
 
<xs:simpleType>
   
<xs:restriction base="xs:string">
     
<xs:maxLength value="10"/>
   
</xs:restriction>
 
</xs:simpleType>
</xs:element>

element WorkerInitial
diagram ZIMA501_20254_p191.png
type restriction of xs:string
properties
content  simple
used by
complexTypes  HandledNaturalPersonTypeNaturalPersonType
facets
Kind  Value  Annotation
length  1
pattern  \p{L}
annotation
documentation
00027
source <xs:element name="WorkerInitial">
 
<xs:annotation>
   
<xs:documentation>00027</xs:documentation>
 
</xs:annotation>
 
<xs:simpleType>
   
<xs:restriction base="xs:string">
     
<xs:length value="1"/>
     
<xs:pattern value="\p{L}"/>
   
</xs:restriction>
 
</xs:simpleType>
</xs:element>

element WorkerName
diagram ZIMA501_20254_p192.png
type restriction of xs:string
properties
content  simple
used by
complexTypes  HandledNaturalPersonTypeNaturalPersonType
facets
Kind  Value  Annotation
minLength  1
maxLength  48
annotation
documentation
00025
source <xs:element name="WorkerName">
 
<xs:annotation>
   
<xs:documentation>00025</xs:documentation>
 
</xs:annotation>
 
<xs:simpleType>
   
<xs:restriction base="xs:string">
     
<xs:minLength value="1"/>
     
<xs:maxLength value="48"/>
   
</xs:restriction>
 
</xs:simpleType>
</xs:element>

element WorkerPostBox
diagram ZIMA501_20254_p193.png
type restriction of xs:string
properties
content  simple
used by
complexTypes  HandledNaturalPersonTypeNaturalPersonType
facets
Kind  Value  Annotation
maxLength  4
annotation
documentation
00032
source <xs:element name="WorkerPostBox">
 
<xs:annotation>
   
<xs:documentation>00032</xs:documentation>
 
</xs:annotation>
 
<xs:simpleType>
   
<xs:restriction base="xs:string">
     
<xs:maxLength value="4"/>
   
</xs:restriction>
 
</xs:simpleType>
</xs:element>

element WorkerRecord
diagram ZIMA501_20254_p194.png
type extension of WorkerRecordType
properties
content  complex
children EmployerClassWorkerCodeNOSSQuarterStartingDateNOSSQuarterEndingDateBorderActivityWithRiskLocalUnitIDWorkerRecordUserReferenceHandledWorkerRecordOccupationNOSSLPAOccupationDismissedStatutoryWorkerContribution
used by
element  NaturalPerson
annotation
documentation
90012
source <xs:element name="WorkerRecord">
 
<xs:annotation>
   
<xs:documentation>90012</xs:documentation>
 
</xs:annotation>
 
<xs:complexType>
   
<xs:complexContent>
     
<xs:extension base="WorkerRecordType">
       
<xs:sequence>
         
<xs:element ref="HandledWorkerRecord" minOccurs="1" maxOccurs="1"/>
         
<xs:choice>
           
<xs:element ref="Occupation" maxOccurs="99"/>
           
<xs:element ref="NOSSLPAOccupation" maxOccurs="99"/>
           
<xs:element ref="DismissedStatutoryWorkerContribution"/>
         
</xs:choice>
       
</xs:sequence>
     
</xs:extension>
   
</xs:complexContent>
 
</xs:complexType>
</xs:element>

element WorkerRecordUserReference
diagram ZIMA501_20254_p195.png
type restriction of xs:string
properties
content  simple
used by
complexTypes  HandledWorkerRecordTypeWorkerRecordType
facets
Kind  Value  Annotation
maxLength  20
annotation
documentation
00616
source <xs:element name="WorkerRecordUserReference">
 
<xs:annotation>
   
<xs:documentation>00616</xs:documentation>
 
</xs:annotation>
 
<xs:simpleType>
   
<xs:restriction base="xs:string">
     
<xs:maxLength value="20"/>
   
</xs:restriction>
 
</xs:simpleType>
</xs:element>

element WorkerSex
diagram ZIMA501_20254_p196.png
type restriction of xs:integer
properties
content  simple
used by
complexTypes  HandledNaturalPersonTypeNaturalPersonType
facets
Kind  Value  Annotation
minInclusive  1
maxInclusive  2
totalDigits  1
annotation
documentation
00029
source <xs:element name="WorkerSex">
 
<xs:annotation>
   
<xs:documentation>00029</xs:documentation>
 
</xs:annotation>
 
<xs:simpleType>
   
<xs:restriction base="xs:integer">
     
<xs:minInclusive value="1"/>
     
<xs:maxInclusive value="2"/>
     
<xs:totalDigits value="1"/>
   
</xs:restriction>
 
</xs:simpleType>
</xs:element>

element WorkerStatus
diagram ZIMA501_20254_p197.png
type restriction of xs:string
properties
content  simple
used by
complexTypes  HandledNOSSLPAOccupationTypeHandledOccupationTypeNOSSLPAOccupationTypeOccupationType
facets
Kind  Value  Annotation
maxLength  2
annotation
documentation
00053
source <xs:element name="WorkerStatus">
 
<xs:annotation>
   
<xs:documentation>00053</xs:documentation>
 
</xs:annotation>
 
<xs:simpleType>
   
<xs:restriction base="xs:string">
     
<xs:maxLength value="2"/>
   
</xs:restriction>
 
</xs:simpleType>
</xs:element>

element WorkerStreet
diagram ZIMA501_20254_p198.png
type restriction of xs:string
properties
content  simple
used by
complexTypes  HandledNaturalPersonTypeNaturalPersonType
facets
Kind  Value  Annotation
maxLength  35
annotation
documentation
00030
source <xs:element name="WorkerStreet">
 
<xs:annotation>
   
<xs:documentation>00030</xs:documentation>
 
</xs:annotation>
 
<xs:simpleType>
   
<xs:restriction base="xs:string">
     
<xs:maxLength value="35"/>
   
</xs:restriction>
 
</xs:simpleType>
</xs:element>

element WorkerZIPCode
diagram ZIMA501_20254_p199.png
type restriction of xs:string
properties
content  simple
used by
complexTypes  HandledNaturalPersonTypeNaturalPersonType
facets
Kind  Value  Annotation
maxLength  9
annotation
documentation
00033
source <xs:element name="WorkerZIPCode">
 
<xs:annotation>
   
<xs:documentation>00033</xs:documentation>
 
</xs:annotation>
 
<xs:simpleType>
   
<xs:restriction base="xs:string">
     
<xs:maxLength value="9"/>
   
</xs:restriction>
 
</xs:simpleType>
</xs:element>

element WorkingDaysSystem
diagram ZIMA501_20254_p200.png
type restriction of xs:integer
properties
content  simple
used by
complexTypes  HandledNOSSLPAOccupationTypeHandledOccupationTypeNOSSLPAOccupationTypeOccupationType
facets
Kind  Value  Annotation
minInclusive  0
maxInclusive  700
totalDigits  3
annotation
documentation
00047
appinfo
DaysCount_conversion1
source <xs:element name="WorkingDaysSystem">
 
<xs:annotation>
   
<xs:documentation>00047</xs:documentation>
   
<xs:appinfo source="ConversionID">DaysCount_conversion1</xs:appinfo>
 
</xs:annotation>
 
<xs:simpleType>
   
<xs:restriction base="xs:integer">
     
<xs:minInclusive value="0"/>
     
<xs:maxInclusive value="700"/>
     
<xs:totalDigits value="3"/>
   
</xs:restriction>
 
</xs:simpleType>
</xs:element>

element WorkRecovery
diagram ZIMA501_20254_p201.png
type WorkRecoveryType
properties
content  complex
children WorkRecoveryDate
used by
element  Form
annotation
documentation
90016
source <xs:element name="WorkRecovery" type="WorkRecoveryType">
 
<xs:annotation>
   
<xs:documentation>90016</xs:documentation>
 
</xs:annotation>
</xs:element>

element WorkRecoveryDate
diagram ZIMA501_20254_p202.png
type restriction of xs:date
properties
content  simple
used by
complexType  WorkRecoveryType
facets
Kind  Value  Annotation
pattern  \d{4}-\d{2}-\d{2}
annotation
documentation
00128
appinfo
Date_conversion1
source <xs:element name="WorkRecoveryDate">
 
<xs:annotation>
   
<xs:documentation>00128</xs:documentation>
   
<xs:appinfo source="ConversionID">Date_conversion1</xs:appinfo>
 
</xs:annotation>
 
<xs:simpleType>
   
<xs:restriction base="xs:date">
     
<xs:pattern value="\d{4}-\d{2}-\d{2}"/>
   
</xs:restriction>
 
</xs:simpleType>
</xs:element>

element ZIMA501
diagram ZIMA501_20254_p203.png
properties
content  complex
children Form
annotation
documentation
90145
source <xs:element name="ZIMA501">
 
<xs:annotation>
   
<xs:documentation>90145</xs:documentation>
 
</xs:annotation>
 
<xs:complexType>
   
<xs:sequence>
     
<xs:element ref="Form"/>
   
</xs:sequence>
 
</xs:complexType>
</xs:element>

element ZIPCode
diagram ZIMA501_20254_p204.png
type restriction of xs:string
properties
content  simple
used by
complexType  AddressType
facets
Kind  Value  Annotation
maxLength  9
annotation
documentation
00520
source <xs:element name="ZIPCode">
 
<xs:annotation>
   
<xs:documentation>00520</xs:documentation>
 
</xs:annotation>
 
<xs:simpleType>
   
<xs:restriction base="xs:string">
     
<xs:maxLength value="9"/>
   
</xs:restriction>
 
</xs:simpleType>
</xs:element>

complexType AddressType
diagram ZIMA501_20254_p205.png
children StreetHouseNbrPostBoxZIPCodeCityCountry
used by
element  Address
source <xs:complexType name="AddressType">
 
<xs:sequence>
   
<xs:element ref="Street"/>
   
<xs:element ref="HouseNbr"/>
   
<xs:element ref="PostBox" minOccurs="0"/>
   
<xs:element ref="ZIPCode"/>
   
<xs:element ref="City"/>
   
<xs:element ref="Country"/>
 
</xs:sequence>
</xs:complexType>

complexType CalculationBaseAllowanceType
diagram ZIMA501_20254_p206.png
children RemunerationTimeUnitCycleRemunerationBasisAmountPieceTaskServicesCommissionRemunerationBasisAmountStableOccupationIndicator
used by
element  CalculationBaseAllowance
source <xs:complexType name="CalculationBaseAllowanceType">
 
<xs:sequence>
   
<xs:element ref="RemunerationTimeUnit"/>
   
<xs:element ref="Cycle" minOccurs="0"/>
   
<xs:element ref="RemunerationBasisAmount" minOccurs="0"/>
   
<xs:element ref="PieceTaskServicesCommissionRemunerationBasisAmount" minOccurs="0"/>
   
<xs:element ref="StableOccupationIndicator" minOccurs="0"/>
 
</xs:sequence>
</xs:complexType>

complexType CalculBaseRefPeriodType
diagram ZIMA501_20254_p207.png
children CalculBaseRefPeriodStartDateCalculBaseRefPeriodEndDate
used by
element  CalculBaseRefPeriod
source <xs:complexType name="CalculBaseRefPeriodType">
 
<xs:sequence>
   
<xs:element ref="CalculBaseRefPeriodStartDate"/>
   
<xs:element ref="CalculBaseRefPeriodEndDate"/>
 
</xs:sequence>
</xs:complexType>

complexType ChildsitterCalculBaseType
diagram ZIMA501_20254_p208.png
children AssimilatedNbrHours
used by
element  ChildsitterCalculBase
source <xs:complexType name="ChildsitterCalculBaseType">
 
<xs:sequence>
   
<xs:element ref="AssimilatedNbrHours"/>
 
</xs:sequence>
</xs:complexType>

complexType CommentDeclarationType
diagram ZIMA501_20254_p209.png
children CommentOfDeclaration
used by
element  CommentDeclaration
source <xs:complexType name="CommentDeclarationType">
 
<xs:sequence>
   
<xs:element ref="CommentOfDeclaration"/>
 
</xs:sequence>
</xs:complexType>

complexType CommunicationType
diagram ZIMA501_20254_p210.png
children PhoneNbrGSMNbrFaxNbrEmailAddress
used by
element  Communication
source <xs:complexType name="CommunicationType">
 
<xs:sequence>
   
<xs:element ref="PhoneNbr" minOccurs="0"/>
   
<xs:element ref="GSMNbr" minOccurs="0"/>
   
<xs:element ref="FaxNbr" minOccurs="0"/>
   
<xs:element ref="EmailAddress" minOccurs="0"/>
 
</xs:sequence>
</xs:complexType>

complexType CoordinatesContactPersonType
diagram ZIMA501_20254_p211.png
children NameFirstName
used by
element  CoordinatesContactPerson
source <xs:complexType name="CoordinatesContactPersonType">
 
<xs:sequence>
   
<xs:element ref="Name" minOccurs="0"/>
   
<xs:element ref="FirstName" minOccurs="0"/>
 
</xs:sequence>
</xs:complexType>

complexType CoordinatesInformantType
diagram ZIMA501_20254_p212.png
children UserQualityDenomination
used by
element  CoordinatesInformant
source <xs:complexType name="CoordinatesInformantType">
 
<xs:sequence>
   
<xs:element ref="UserQuality" minOccurs="1" maxOccurs="1"/>
   
<xs:element ref="Denomination" minOccurs="1" maxOccurs="1"/>
 
</xs:sequence>
</xs:complexType>

complexType DclInformationType
diagram ZIMA501_20254_p213.png
children LanguageCodePdf
used by
element  DclInformation
source <xs:complexType name="DclInformationType">
 
<xs:sequence>
   
<xs:element ref="LanguageCodePdf"/>
 
</xs:sequence>
</xs:complexType>

complexType DismissedStatutoryWorkerContributionType
diagram ZIMA501_20254_p214.png
children GrossRefRemunAmountGrossRefRemunContributionAmountRefNbrDaysSubjectionStartingDateSubjectionEndingDate
used by
element  DismissedStatutoryWorkerContribution
source <xs:complexType name="DismissedStatutoryWorkerContributionType">
 
<xs:sequence>
   
<xs:element ref="GrossRefRemunAmount"/>
   
<xs:element ref="GrossRefRemunContributionAmount" minOccurs="0"/>
   
<xs:element ref="RefNbrDays"/>
   
<xs:element ref="SubjectionStartingDate"/>
   
<xs:element ref="SubjectionEndingDate"/>
 
</xs:sequence>
</xs:complexType>

complexType EmployerDeclarationType
diagram ZIMA501_20254_p215.png
children QuarterNOSSRegistrationNbrTrusteeshipCompanyIDNetOwedAmountSystem5HolidayStartingDate
used by
element  EmployerDeclaration
source <xs:complexType name="EmployerDeclarationType">
 
<xs:sequence>
   
<xs:element ref="Quarter"/>
   
<xs:element ref="NOSSRegistrationNbr"/>
   
<xs:element ref="Trusteeship"/>
   
<xs:element ref="CompanyID"/>
   
<xs:element ref="NetOwedAmount" minOccurs="0"/>
   
<xs:element ref="System5" minOccurs="0"/>
   
<xs:element ref="HolidayStartingDate" minOccurs="0"/>
 
</xs:sequence>
</xs:complexType>

complexType ExceptRemunMethodCalculBaseType
diagram ZIMA501_20254_p216.png
children ExceptRemunMethodBasisAmountAssimilatedNbrDays
used by
element  ExceptRemunMethodCalculBase
source <xs:complexType name="ExceptRemunMethodCalculBaseType">
 
<xs:sequence>
   
<xs:element ref="ExceptRemunMethodBasisAmount"/>
   
<xs:element ref="AssimilatedNbrDays"/>
 
</xs:sequence>
</xs:complexType>

complexType ExceptSituationCalculBaseType
diagram ZIMA501_20254_p217.png
children ExceptSituationMeanWorkingHoursExceptSituationWorkingDaysSystem
used by
element  ExceptSituationCalculBase
source <xs:complexType name="ExceptSituationCalculBaseType">
 
<xs:sequence>
   
<xs:element ref="ExceptSituationMeanWorkingHours" minOccurs="0"/>
   
<xs:element ref="ExceptSituationWorkingDaysSystem" minOccurs="0"/>
 
</xs:sequence>
</xs:complexType>

complexType FormType
diagram ZIMA501_20254_p218.png
children IdentificationFormCreationDateFormCreationHourAttestationStatusTypeForm
used by
element  Form
source <xs:complexType name="FormType">
 
<xs:sequence>
   
<xs:element ref="Identification"/>
   
<xs:element ref="FormCreationDate"/>
   
<xs:element ref="FormCreationHour"/>
   
<xs:element ref="AttestationStatus"/>
   
<xs:element ref="TypeForm"/>
 
</xs:sequence>
</xs:complexType>

complexType HandledEmployerDeclarationType
diagram ZIMA501_20254_p219.png
children QuarterNOSSRegistrationNbrTrusteeshipCompanyIDNetOwedAmountSystem5HolidayStartingDateEmployerDenominationEmployerStreetEmployerHouseNbrEmployerPostBoxEmployerZIPCodeEmployerCityEmployerCountryLegalFormImportanceCodeTrusteeshipRegistrationNbrTrusteeshipStreetTrusteeshipHouseNbrTrusteeshipPostBoxTrusteeshipZIPCodeTrusteeshipCityTrusteeshipCountry
used by
element  HandledEmployerDeclaration
source <xs:complexType name="HandledEmployerDeclarationType">
 
<xs:sequence>
   
<xs:element ref="Quarter" minOccurs="1" maxOccurs="1"/>
   
<xs:element ref="NOSSRegistrationNbr" minOccurs="1" maxOccurs="1"/>
   
<xs:element ref="Trusteeship" minOccurs="1" maxOccurs="1"/>
   
<xs:element ref="CompanyID" minOccurs="1" maxOccurs="1"/>
   
<xs:element ref="NetOwedAmount" minOccurs="0" maxOccurs="1"/>
   
<xs:element ref="System5" minOccurs="0" maxOccurs="1"/>
   
<xs:element ref="HolidayStartingDate" minOccurs="0" maxOccurs="1"/>
   
<xs:element ref="EmployerDenomination" minOccurs="1" maxOccurs="1"/>
   
<xs:element ref="EmployerStreet" minOccurs="1" maxOccurs="1"/>
   
<xs:element ref="EmployerHouseNbr" minOccurs="0" maxOccurs="1"/>
   
<xs:element ref="EmployerPostBox" minOccurs="0" maxOccurs="1"/>
   
<xs:element ref="EmployerZIPCode" minOccurs="1" maxOccurs="1"/>
   
<xs:element ref="EmployerCity" minOccurs="1" maxOccurs="1"/>
   
<xs:element ref="EmployerCountry" minOccurs="0" maxOccurs="1"/>
   
<xs:element ref="LegalForm" minOccurs="0" maxOccurs="1"/>
   
<xs:element ref="ImportanceCode" minOccurs="1" maxOccurs="1"/>
   
<xs:element ref="TrusteeshipRegistrationNbr" minOccurs="0" maxOccurs="1"/>
   
<xs:element ref="TrusteeshipStreet" minOccurs="0" maxOccurs="1"/>
   
<xs:element ref="TrusteeshipHouseNbr" minOccurs="0" maxOccurs="1"/>
   
<xs:element ref="TrusteeshipPostBox" minOccurs="0" maxOccurs="1"/>
   
<xs:element ref="TrusteeshipZIPCode" minOccurs="0" maxOccurs="1"/>
   
<xs:element ref="TrusteeshipCity" minOccurs="0" maxOccurs="1"/>
   
<xs:element ref="TrusteeshipCountry" minOccurs="0" maxOccurs="1"/>
 
</xs:sequence>
</xs:complexType>

complexType HandledNaturalPersonType
diagram ZIMA501_20254_p220.png
children NaturalPersonSequenceNbrINSSSISWorkerNameWorkerFirstNameWorkerInitialWorkerBirthdateWorkerBirthplaceWorkerBirthplaceCountryWorkerSexWorkerStreetWorkerHouseNbrWorkerPostBoxWorkerZIPCodeWorkerCityWorkerCountryNationalityOriolusSuccessCodeOriolusSubStatusRipBisFlagIndicationNaturalPersonUserReferencePreviousINSS
used by
element  HandledNaturalPerson
source <xs:complexType name="HandledNaturalPersonType">
 
<xs:sequence>
   
<xs:element ref="NaturalPersonSequenceNbr" minOccurs="1" maxOccurs="1"/>
   
<xs:element ref="INSS" minOccurs="1" maxOccurs="1"/>
   
<xs:element ref="SIS" minOccurs="0" maxOccurs="1"/>
   
<xs:element ref="WorkerName" minOccurs="1" maxOccurs="1"/>
   
<xs:element ref="WorkerFirstName" minOccurs="1" maxOccurs="1"/>
   
<xs:element ref="WorkerInitial" minOccurs="0" maxOccurs="1"/>
   
<xs:element ref="WorkerBirthdate" minOccurs="1" maxOccurs="1"/>
   
<xs:element ref="WorkerBirthplace" minOccurs="0" maxOccurs="1"/>
   
<xs:element ref="WorkerBirthplaceCountry" minOccurs="0" maxOccurs="1"/>
   
<xs:element ref="WorkerSex" minOccurs="1" maxOccurs="1"/>
   
<xs:element ref="WorkerStreet" minOccurs="0" maxOccurs="1"/>
   
<xs:element ref="WorkerHouseNbr" minOccurs="0" maxOccurs="1"/>
   
<xs:element ref="WorkerPostBox" minOccurs="0" maxOccurs="1"/>
   
<xs:element ref="WorkerZIPCode" minOccurs="0" maxOccurs="1"/>
   
<xs:element ref="WorkerCity" minOccurs="0" maxOccurs="1"/>
   
<xs:element ref="WorkerCountry" minOccurs="0" maxOccurs="1"/>
   
<xs:element ref="Nationality" minOccurs="0" maxOccurs="1"/>
   
<xs:element ref="OriolusSuccessCode" minOccurs="0" maxOccurs="1"/>
   
<xs:element ref="OriolusSubStatusRip" minOccurs="0" maxOccurs="1"/>
   
<xs:element ref="BisFlagIndication" minOccurs="1" maxOccurs="1"/>
   
<xs:element ref="NaturalPersonUserReference" minOccurs="0" maxOccurs="1"/>
   
<xs:element ref="PreviousINSS" minOccurs="0" maxOccurs="1"/>
 
</xs:sequence>
</xs:complexType>

complexType HandledNOSSLPAEmployerDclType
diagram ZIMA501_20254_p221.png
children QuarterNOSSLPARegistrationNbrCompanyIDNetOwedAmountEmployerDenominationEmployerStreetEmployerHouseNbrEmployerPostBoxEmployerZIPCodeEmployerCityEmployerCountryImportanceCode
used by
element  HandledNOSSLPAEmployerDcl
source <xs:complexType name="HandledNOSSLPAEmployerDclType">
 
<xs:sequence>
   
<xs:element ref="Quarter" minOccurs="1" maxOccurs="1"/>
   
<xs:element ref="NOSSLPARegistrationNbr" minOccurs="1" maxOccurs="1"/>
   
<xs:element ref="CompanyID" minOccurs="1" maxOccurs="1"/>
   
<xs:element ref="NetOwedAmount" minOccurs="0" maxOccurs="1"/>
   
<xs:element ref="EmployerDenomination" minOccurs="1" maxOccurs="1"/>
   
<xs:element ref="EmployerStreet" minOccurs="1" maxOccurs="1"/>
   
<xs:element ref="EmployerHouseNbr" minOccurs="0" maxOccurs="1"/>
   
<xs:element ref="EmployerPostBox" minOccurs="0" maxOccurs="1"/>
   
<xs:element ref="EmployerZIPCode" minOccurs="1" maxOccurs="1"/>
   
<xs:element ref="EmployerCity" minOccurs="1" maxOccurs="1"/>
   
<xs:element ref="EmployerCountry" minOccurs="0" maxOccurs="1"/>
   
<xs:element ref="ImportanceCode" minOccurs="1" maxOccurs="1"/>
 
</xs:sequence>
</xs:complexType>

complexType HandledNOSSLPAOccupationType
diagram ZIMA501_20254_p222.png
children OccupationSequenceNbrOccupationStartingDateOccupationEndingDateWorkingDaysSystemContractTypeRefMeanWorkingHoursWorkerStatusMeanWorkingHoursReorganisationMeasureEmploymentPromotionRetiredApprenticeshipRemunMethodPositionCodeTenthOrTwelfthOccupationUserReferenceDaysJustificationActivityCodeInternalOccupationNbrOccupationValidationCodeCalculatedValuesLocalUnitID
used by
element  HandledNOSSLPAOccupation
source <xs:complexType name="HandledNOSSLPAOccupationType">
 
<xs:sequence>
   
<xs:element ref="OccupationSequenceNbr" minOccurs="1" maxOccurs="1"/>
   
<xs:element ref="OccupationStartingDate" minOccurs="1" maxOccurs="1"/>
   
<xs:element ref="OccupationEndingDate" minOccurs="0" maxOccurs="1"/>
   
<xs:element ref="WorkingDaysSystem" minOccurs="1" maxOccurs="1"/>
   
<xs:element ref="ContractType" minOccurs="1" maxOccurs="1"/>
   
<xs:element ref="RefMeanWorkingHours" minOccurs="1" maxOccurs="1"/>
   
<xs:element ref="WorkerStatus" minOccurs="0" maxOccurs="1"/>
   
<xs:element ref="MeanWorkingHours" minOccurs="1" maxOccurs="1"/>
   
<xs:element ref="ReorganisationMeasure" minOccurs="0" maxOccurs="1"/>
   
<xs:element ref="EmploymentPromotion" minOccurs="0" maxOccurs="1"/>
   
<xs:element ref="Retired" minOccurs="1" maxOccurs="1"/>
   
<xs:element ref="Apprenticeship" minOccurs="0" maxOccurs="1"/>
   
<xs:element ref="RemunMethod" minOccurs="0" maxOccurs="1"/>
   
<xs:element ref="PositionCode" minOccurs="0" maxOccurs="1"/>
   
<xs:element ref="TenthOrTwelfth" minOccurs="0" maxOccurs="1"/>
   
<xs:element ref="OccupationUserReference" minOccurs="0" maxOccurs="1"/>
   
<xs:element ref="DaysJustification" minOccurs="0" maxOccurs="1"/>
   
<xs:element ref="ActivityCode" minOccurs="0" maxOccurs="1"/>
   
<xs:element ref="InternalOccupationNbr" minOccurs="1" maxOccurs="1"/>
   
<xs:element ref="OccupationValidationCode" minOccurs="1" maxOccurs="1"/>
   
<xs:element ref="CalculatedValues" minOccurs="0" maxOccurs="1"/>
   
<xs:element ref="LocalUnitID" minOccurs="0" maxOccurs="1"/>
 
</xs:sequence>
</xs:complexType>

complexType HandledOccupationType
diagram ZIMA501_20254_p223.png
children OccupationSequenceNbrOccupationStartingDateOccupationEndingDateJointCommissionNbrWorkingDaysSystemContractTypeRefMeanWorkingHoursWorkerStatusMeanWorkingHoursReorganisationMeasureEmploymentPromotionRetiredApprenticeshipRemunMethodPositionCodeFlyingStaffClassTenthOrTwelfthOccupationUserReferenceDaysJustificationActivityCodeInternalOccupationNbrOccupationValidationCodeCalculatedValuesLocalUnitID
used by
element  HandledOccupation
source <xs:complexType name="HandledOccupationType">
 
<xs:sequence>
   
<xs:element ref="OccupationSequenceNbr" minOccurs="1" maxOccurs="1"/>
   
<xs:element ref="OccupationStartingDate" minOccurs="1" maxOccurs="1"/>
   
<xs:element ref="OccupationEndingDate" minOccurs="0" maxOccurs="1"/>
   
<xs:element ref="JointCommissionNbr" minOccurs="1" maxOccurs="1"/>
   
<xs:element ref="WorkingDaysSystem" minOccurs="1" maxOccurs="1"/>
   
<xs:element ref="ContractType" minOccurs="1" maxOccurs="1"/>
   
<xs:element ref="RefMeanWorkingHours" minOccurs="1" maxOccurs="1"/>
   
<xs:element ref="WorkerStatus" minOccurs="0" maxOccurs="1"/>
   
<xs:element ref="MeanWorkingHours" minOccurs="1" maxOccurs="1"/>
   
<xs:element ref="ReorganisationMeasure" minOccurs="0" maxOccurs="1"/>
   
<xs:element ref="EmploymentPromotion" minOccurs="0" maxOccurs="1"/>
   
<xs:element ref="Retired" minOccurs="1" maxOccurs="1"/>
   
<xs:element ref="Apprenticeship" minOccurs="0" maxOccurs="1"/>
   
<xs:element ref="RemunMethod" minOccurs="0" maxOccurs="1"/>
   
<xs:element ref="PositionCode" minOccurs="0" maxOccurs="1"/>
   
<xs:element ref="FlyingStaffClass" minOccurs="0" maxOccurs="1"/>
   
<xs:element ref="TenthOrTwelfth" minOccurs="0" maxOccurs="1"/>
   
<xs:element ref="OccupationUserReference" minOccurs="0" maxOccurs="1"/>
   
<xs:element ref="DaysJustification" minOccurs="0" maxOccurs="1"/>
   
<xs:element ref="ActivityCode" minOccurs="0" maxOccurs="1"/>
   
<xs:element ref="InternalOccupationNbr" minOccurs="1" maxOccurs="1"/>
   
<xs:element ref="OccupationValidationCode" minOccurs="1" maxOccurs="1"/>
   
<xs:element ref="CalculatedValues" minOccurs="0" maxOccurs="1"/>
   
<xs:element ref="LocalUnitID" minOccurs="0" maxOccurs="1"/>
 
</xs:sequence>
</xs:complexType>

complexType HandledOriginalFormType
diagram ZIMA501_20254_p224.png
children IdentificationFormCreationDateFormCreationHourAttestationStatusTypeForm
used by
element  HandledOriginalForm
source <xs:complexType name="HandledOriginalFormType">
 
<xs:sequence>
   
<xs:element ref="Identification" minOccurs="1" maxOccurs="1"/>
   
<xs:element ref="FormCreationDate" minOccurs="1" maxOccurs="1"/>
   
<xs:element ref="FormCreationHour" minOccurs="1" maxOccurs="1"/>
   
<xs:element ref="AttestationStatus" minOccurs="1" maxOccurs="1"/>
   
<xs:element ref="TypeForm" minOccurs="1" maxOccurs="1"/>
 
</xs:sequence>
</xs:complexType>

complexType HandledReferenceType
diagram ZIMA501_20254_p225.png
children ReferenceTypeReferenceOriginReferenceNbr
used by
element  HandledReference
source <xs:complexType name="HandledReferenceType">
 
<xs:sequence>
   
<xs:element ref="ReferenceType" minOccurs="1" maxOccurs="1"/>
   
<xs:element ref="ReferenceOrigin" minOccurs="1" maxOccurs="1"/>
   
<xs:element ref="ReferenceNbr" minOccurs="1" maxOccurs="1"/>
 
</xs:sequence>
</xs:complexType>

complexType HandledRemunType
diagram ZIMA501_20254_p226.png
children RemunSequenceNbrRemunCodeBonusPaymentFrequencyPercentagePaidRemunAmount
used by
element  HandledRemun
source <xs:complexType name="HandledRemunType">
 
<xs:sequence>
   
<xs:element ref="RemunSequenceNbr" minOccurs="1" maxOccurs="1"/>
   
<xs:element ref="RemunCode" minOccurs="1" maxOccurs="1"/>
   
<xs:element ref="BonusPaymentFrequency" minOccurs="0" maxOccurs="1"/>
   
<xs:element ref="PercentagePaid" minOccurs="0" maxOccurs="1"/>
   
<xs:element ref="RemunAmount" minOccurs="1" maxOccurs="1"/>
 
</xs:sequence>
</xs:complexType>

complexType HandledServiceDataType
diagram ZIMA501_20254_p227.png
children DimonaNbrServiceEntryDateServiceEndingDate
used by
element  HandledServiceData
source <xs:complexType name="HandledServiceDataType">
 
<xs:sequence>
   
<xs:element ref="DimonaNbr" minOccurs="1" maxOccurs="1"/>
   
<xs:element ref="ServiceEntryDate" minOccurs="0" maxOccurs="1"/>
   
<xs:element ref="ServiceEndingDate" minOccurs="0" maxOccurs="1"/>
 
</xs:sequence>
</xs:complexType>

complexType HandledWorkerRecordType
diagram ZIMA501_20254_p228.png
children EmployerClassWorkerCodeNOSSQuarterStartingDateNOSSQuarterEndingDateBorderActivityWithRiskLocalUnitIDActivityCodeWorkerRecordUserReference
used by
element  HandledWorkerRecord
source <xs:complexType name="HandledWorkerRecordType">
 
<xs:sequence>
   
<xs:element ref="EmployerClass" minOccurs="1" maxOccurs="1"/>
   
<xs:element ref="WorkerCode" minOccurs="1" maxOccurs="1"/>
   
<xs:element ref="NOSSQuarterStartingDate" minOccurs="1" maxOccurs="1"/>
   
<xs:element ref="NOSSQuarterEndingDate" minOccurs="1" maxOccurs="1"/>
   
<xs:element ref="Border" minOccurs="1" maxOccurs="1"/>
   
<xs:element ref="ActivityWithRisk" minOccurs="0" maxOccurs="1"/>
   
<xs:element ref="LocalUnitID" minOccurs="0" maxOccurs="1"/>
   
<xs:element ref="ActivityCode" minOccurs="0" maxOccurs="1"/>
   
<xs:element ref="WorkerRecordUserReference" minOccurs="0" maxOccurs="1"/>
 
</xs:sequence>
</xs:complexType>

complexType HorecaSupplHoursCalculBaseType
diagram ZIMA501_20254_p229.png
children SupplHoursRemunTimeUnitSupplHoursPeriodStartDateSupplHoursPeriodEndDateSupplHoursRemunAmount
used by
element  HorecaSupplHoursCalculBase
source <xs:complexType name="HorecaSupplHoursCalculBaseType">
 
<xs:sequence>
   
<xs:choice>
     
<xs:element ref="SupplHoursRemunTimeUnit"/>
     
<xs:sequence>
       
<xs:element ref="SupplHoursPeriodStartDate"/>
       
<xs:element ref="SupplHoursPeriodEndDate"/>
     
</xs:sequence>
   
</xs:choice>
   
<xs:element ref="SupplHoursRemunAmount"/>
 
</xs:sequence>
</xs:complexType>

complexType NaturalPersonType
diagram ZIMA501_20254_p230.png
children NaturalPersonSequenceNbrINSSSISWorkerNameWorkerFirstNameWorkerInitialWorkerBirthdateWorkerBirthplaceWorkerBirthplaceCountryWorkerSexWorkerStreetWorkerHouseNbrWorkerPostBoxWorkerZIPCodeWorkerCityWorkerCountryNationalityNaturalPersonUserReference
used by
element  NaturalPerson
source <xs:complexType name="NaturalPersonType">
 
<xs:sequence>
   
<xs:element ref="NaturalPersonSequenceNbr"/>
   
<xs:element ref="INSS"/>
   
<xs:element ref="SIS" minOccurs="0" maxOccurs="0"/>
   
<xs:element ref="WorkerName" minOccurs="0" maxOccurs="0"/>
   
<xs:element ref="WorkerFirstName" minOccurs="0" maxOccurs="0"/>
   
<xs:element ref="WorkerInitial" minOccurs="0" maxOccurs="0"/>
   
<xs:element ref="WorkerBirthdate" minOccurs="0" maxOccurs="0"/>
   
<xs:element ref="WorkerBirthplace" minOccurs="0" maxOccurs="0"/>
   
<xs:element ref="WorkerBirthplaceCountry" minOccurs="0" maxOccurs="0"/>
   
<xs:element ref="WorkerSex" minOccurs="0" maxOccurs="0"/>
   
<xs:element ref="WorkerStreet" minOccurs="0" maxOccurs="0"/>
   
<xs:element ref="WorkerHouseNbr" minOccurs="0" maxOccurs="0"/>
   
<xs:element ref="WorkerPostBox" minOccurs="0" maxOccurs="0"/>
   
<xs:element ref="WorkerZIPCode" minOccurs="0" maxOccurs="0"/>
   
<xs:element ref="WorkerCity" minOccurs="0" maxOccurs="0"/>
   
<xs:element ref="WorkerCountry" minOccurs="0" maxOccurs="0"/>
   
<xs:element ref="Nationality" minOccurs="0" maxOccurs="0"/>
   
<xs:element ref="NaturalPersonUserReference" minOccurs="0"/>
 
</xs:sequence>
</xs:complexType>

complexType NatureAdvantageType
diagram ZIMA501_20254_p231.png
children NatureAdvantageAmountNatureAdvantageStartingDateNatureAdvantageEndingDate
used by
element  NatureAdvantage
source <xs:complexType name="NatureAdvantageType">
 
<xs:sequence>
   
<xs:element ref="NatureAdvantageAmount"/>
   
<xs:element ref="NatureAdvantageStartingDate"/>
   
<xs:element ref="NatureAdvantageEndingDate" minOccurs="0"/>
 
</xs:sequence>
</xs:complexType>

complexType NatureOfDayType
diagram ZIMA501_20254_p232.png
children DayIndicatorDayNatureCodeHoursNumberIsHalfDay
used by
element  NatureOfDay
source <xs:complexType name="NatureOfDayType">
 
<xs:sequence>
   
<xs:element ref="DayIndicator"/>
   
<xs:element ref="DayNatureCode"/>
   
<xs:element ref="HoursNumber" minOccurs="0"/>
   
<xs:element ref="IsHalfDay" minOccurs="0" maxOccurs="0"/>
 
</xs:sequence>
</xs:complexType>

complexType NonHorecaSupplHoursCalculBaseType
diagram ZIMA501_20254_p233.png
children SupplHoursRemunTimeUnitSupplHoursPeriodStartDateSupplHoursPeriodEndDateSupplHoursRemunAmount
used by
element  NonHorecaSupplHoursCalculBase
source <xs:complexType name="NonHorecaSupplHoursCalculBaseType">
 
<xs:sequence>
   
<xs:choice>
     
<xs:element ref="SupplHoursRemunTimeUnit"/>
     
<xs:sequence>
       
<xs:element ref="SupplHoursPeriodStartDate"/>
       
<xs:element ref="SupplHoursPeriodEndDate"/>
     
</xs:sequence>
   
</xs:choice>
   
<xs:element ref="SupplHoursRemunAmount" minOccurs="0"/>
 
</xs:sequence>
</xs:complexType>

complexType NOSSLPAEmployerDeclarationType
diagram ZIMA501_20254_p234.png
children QuarterNOSSLPARegistrationNbrCompanyIDNetOwedAmount
used by
element  NOSSLPAEmployerDeclaration
source <xs:complexType name="NOSSLPAEmployerDeclarationType">
 
<xs:sequence>
   
<xs:element ref="Quarter"/>
   
<xs:element ref="NOSSLPARegistrationNbr"/>
   
<xs:element ref="CompanyID"/>
   
<xs:element ref="NetOwedAmount" minOccurs="0"/>
 
</xs:sequence>
</xs:complexType>

complexType NOSSLPAOccupationType
diagram ZIMA501_20254_p235.png
children OccupationSequenceNbrOccupationStartingDateOccupationEndingDateWorkingDaysSystemContractTypeRefMeanWorkingHoursWorkerStatusMeanWorkingHoursReorganisationMeasureEmploymentPromotionRetiredApprenticeshipRemunMethodPositionCodeTenthOrTwelfthOccupationUserReferenceDaysJustificationActivityCodeLocalUnitIDSubsidizedMeanWorkingHours
used by
element  NOSSLPAOccupation
source <xs:complexType name="NOSSLPAOccupationType">
 
<xs:sequence>
   
<xs:element ref="OccupationSequenceNbr"/>
   
<xs:element ref="OccupationStartingDate"/>
   
<xs:element ref="OccupationEndingDate" minOccurs="0"/>
   
<xs:element ref="WorkingDaysSystem"/>
   
<xs:element ref="ContractType"/>
   
<xs:element ref="RefMeanWorkingHours"/>
   
<xs:element ref="WorkerStatus" minOccurs="0"/>
   
<xs:element ref="MeanWorkingHours"/>
   
<xs:element ref="ReorganisationMeasure" minOccurs="0"/>
   
<xs:element ref="EmploymentPromotion" minOccurs="0"/>
   
<xs:element ref="Retired"/>
   
<xs:element ref="Apprenticeship" minOccurs="0"/>
   
<xs:element ref="RemunMethod" minOccurs="0"/>
   
<xs:element ref="PositionCode" minOccurs="0"/>
   
<xs:element ref="TenthOrTwelfth" minOccurs="0"/>
   
<xs:element ref="OccupationUserReference" minOccurs="0"/>
   
<xs:element ref="DaysJustification" minOccurs="0"/>
   
<xs:element ref="ActivityCode" minOccurs="0"/>
   
<xs:element ref="LocalUnitID" minOccurs="0"/>
   
<xs:element ref="SubsidizedMeanWorkingHours" minOccurs="0" maxOccurs="0"/>
 
</xs:sequence>
</xs:complexType>

complexType OccupationType
diagram ZIMA501_20254_p236.png
children OccupationSequenceNbrOccupationStartingDateOccupationEndingDateJointCommissionNbrWorkingDaysSystemContractTypeRefMeanWorkingHoursWorkerStatusMeanWorkingHoursReorganisationMeasureEmploymentPromotionRetiredApprenticeshipRemunMethodPositionCodeFlyingStaffClassTenthOrTwelfthOccupationUserReferenceDaysJustificationActivityCodeLocalUnitIDShipIdStaffCodeSubsidizedMeanWorkingHours
used by
element  Occupation
source <xs:complexType name="OccupationType">
 
<xs:sequence>
   
<xs:element ref="OccupationSequenceNbr"/>
   
<xs:element ref="OccupationStartingDate"/>
   
<xs:element ref="OccupationEndingDate" minOccurs="0"/>
   
<xs:element ref="JointCommissionNbr"/>
   
<xs:element ref="WorkingDaysSystem"/>
   
<xs:element ref="ContractType"/>
   
<xs:element ref="RefMeanWorkingHours"/>
   
<xs:element ref="WorkerStatus" minOccurs="0"/>
   
<xs:element ref="MeanWorkingHours"/>
   
<xs:element ref="ReorganisationMeasure" minOccurs="0"/>
   
<xs:element ref="EmploymentPromotion" minOccurs="0"/>
   
<xs:element ref="Retired"/>
   
<xs:element ref="Apprenticeship" minOccurs="0"/>
   
<xs:element ref="RemunMethod" minOccurs="0"/>
   
<xs:element ref="PositionCode" minOccurs="0"/>
   
<xs:element ref="FlyingStaffClass" minOccurs="0"/>
   
<xs:element ref="TenthOrTwelfth" minOccurs="0"/>
   
<xs:element ref="OccupationUserReference" minOccurs="0"/>
   
<xs:element ref="DaysJustification" minOccurs="0"/>
   
<xs:element ref="ActivityCode" minOccurs="0"/>
   
<xs:element ref="LocalUnitID" minOccurs="0"/>
   
<xs:element ref="ShipId" minOccurs="0" maxOccurs="0"/>
   
<xs:element ref="StaffCode" minOccurs="0" maxOccurs="0"/>
   
<xs:element ref="SubsidizedMeanWorkingHours" minOccurs="0" maxOccurs="0"/>
 
</xs:sequence>
</xs:complexType>

complexType PartTimeCalculBaseType
diagram ZIMA501_20254_p237.png
children RemunerationTimeUnitCyclePartTimeGrossSalaryPartTimeHourlyGrossSalary
used by
element  PartTimeCalculBase
source <xs:complexType name="PartTimeCalculBaseType">
 
<xs:sequence>
   
<xs:element ref="RemunerationTimeUnit"/>
   
<xs:element ref="Cycle" minOccurs="0"/>
   
<xs:element ref="PartTimeGrossSalary" minOccurs="0"/>
   
<xs:element ref="PartTimeHourlyGrossSalary" minOccurs="0"/>
 
</xs:sequence>
</xs:complexType>

complexType PreventionServiceType
diagram ZIMA501_20254_p238.png
children CompanyIDDenomination
used by
element  PreventionService
source <xs:complexType name="PreventionServiceType">
 
<xs:sequence>
   
<xs:element ref="CompanyID"/>
   
<xs:element ref="Denomination"/>
 
</xs:sequence>
</xs:complexType>

complexType ReferencePeriodType
diagram ZIMA501_20254_p239.png
children RefStartingDateRefEndingDate
used by
element  ReferencePeriod
source <xs:complexType name="ReferencePeriodType">
 
<xs:sequence>
   
<xs:element ref="RefStartingDate"/>
   
<xs:element ref="RefEndingDate"/>
 
</xs:sequence>
</xs:complexType>

complexType ReferenceType
diagram ZIMA501_20254_p240.png
children ReferenceTypeReferenceOriginReferenceNbr
used by
element  Reference
source <xs:complexType name="ReferenceType">
 
<xs:sequence>
   
<xs:element ref="ReferenceType"/>
   
<xs:element ref="ReferenceOrigin"/>
   
<xs:element ref="ReferenceNbr"/>
 
</xs:sequence>
</xs:complexType>

complexType RemunType
diagram ZIMA501_20254_p241.png
children RemunSequenceNbrRemunCodeBonusPaymentFrequencyPercentagePaidRemunAmount
used by
element  Remun
source <xs:complexType name="RemunType">
 
<xs:sequence>
   
<xs:element ref="RemunSequenceNbr"/>
   
<xs:element ref="RemunCode"/>
   
<xs:element ref="BonusPaymentFrequency" minOccurs="0"/>
   
<xs:element ref="PercentagePaid" minOccurs="0"/>
   
<xs:element ref="RemunAmount"/>
 
</xs:sequence>
</xs:complexType>

complexType RiskDetailOccupationType
diagram ZIMA501_20254_p242.png
children LastWorkingDayDate
used by
element  RiskDetailOccupation
source <xs:complexType name="RiskDetailOccupationType">
 
<xs:sequence>
   
<xs:element ref="LastWorkingDayDate" minOccurs="0"/>
 
</xs:sequence>
</xs:complexType>

complexType RiskDetailType
diagram ZIMA501_20254_p243.png
children RiskStartingDate
used by
element  RiskDetail
source <xs:complexType name="RiskDetailType">
 
<xs:sequence>
   
<xs:element ref="RiskStartingDate"/>
 
</xs:sequence>
</xs:complexType>

complexType RiskIdentificationType
diagram ZIMA501_20254_p244.png
children IdentificationOfRisk
used by
element  RiskIdentification
source <xs:complexType name="RiskIdentificationType">
 
<xs:sequence>
   
<xs:element ref="IdentificationOfRisk"/>
 
</xs:sequence>
</xs:complexType>

complexType ServiceDataType
diagram ZIMA501_20254_p245.png
children EmployerWorkerRelationStatusServiceEndingDate
used by
element  ServiceData
source <xs:complexType name="ServiceDataType">
 
<xs:sequence>
   
<xs:element ref="EmployerWorkerRelationStatus" minOccurs="0" maxOccurs="0"/>
   
<xs:element ref="ServiceEndingDate"/>
 
</xs:sequence>
</xs:complexType>

complexType ServiceType
diagram ZIMA501_20254_p246.png
children ServiceSequenceNbrServiceCodeServiceNbrDaysServiceNbrHoursFlightNbrMinutes
used by
element  Service
source <xs:complexType name="ServiceType">
 
<xs:sequence>
   
<xs:element ref="ServiceSequenceNbr"/>
   
<xs:element ref="ServiceCode"/>
   
<xs:element ref="ServiceNbrDays"/>
   
<xs:element ref="ServiceNbrHours" minOccurs="0"/>
   
<xs:element ref="FlightNbrMinutes" minOccurs="0"/>
 
</xs:sequence>
</xs:complexType>

complexType SeverancePaymentType
diagram ZIMA501_20254_p247.png
children SeverancePaymentStartDateSeverancePaymentEndDateSeverancePaymentRemuneration
used by
element  SeverancePayment
source <xs:complexType name="SeverancePaymentType">
 
<xs:sequence>
   
<xs:element ref="SeverancePaymentStartDate"/>
   
<xs:element ref="SeverancePaymentEndDate"/>
   
<xs:element ref="SeverancePaymentRemuneration" minOccurs="0" maxOccurs="0"/>
 
</xs:sequence>
</xs:complexType>

complexType SupplHoursCalculBaseType
diagram ZIMA501_20254_p248.png
children SupplHoursRemunTimeUnitSupplHoursRemunAmount
used by
element  SupplHoursCalculBase
source <xs:complexType name="SupplHoursCalculBaseType">
 
<xs:sequence>
   
<xs:element ref="SupplHoursRemunTimeUnit"/>
   
<xs:element ref="SupplHoursRemunAmount"/>
 
</xs:sequence>
</xs:complexType>

complexType WorkerRecordType
diagram ZIMA501_20254_p249.png
children EmployerClassWorkerCodeNOSSQuarterStartingDateNOSSQuarterEndingDateBorderActivityWithRiskLocalUnitIDWorkerRecordUserReference
used by
element  WorkerRecord
source <xs:complexType name="WorkerRecordType">
 
<xs:sequence>
   
<xs:element ref="EmployerClass"/>
   
<xs:element ref="WorkerCode"/>
   
<xs:element ref="NOSSQuarterStartingDate"/>
   
<xs:element ref="NOSSQuarterEndingDate"/>
   
<xs:element ref="Border"/>
   
<xs:element ref="ActivityWithRisk" minOccurs="0"/>
   
<xs:element ref="LocalUnitID" minOccurs="0"/>
   
<xs:element ref="WorkerRecordUserReference" minOccurs="0"/>
 
</xs:sequence>
</xs:complexType>

complexType WorkRecoveryType
diagram ZIMA501_20254_p250.png
children WorkRecoveryDate
used by
element  WorkRecovery
source <xs:complexType name="WorkRecoveryType">
 
<xs:sequence>
   
<xs:element ref="WorkRecoveryDate"/>
 
</xs:sequence>
</xs:complexType>


XML Schema documentation generated by XMLSpy Schema Editor http://www.altova.com/xmlspy