Schema VBLV501_20254.xsd


ROOT ELEMENT VBLV501
attributeFormDefault unqualified
elementFormDefault qualified
 
Elements  Complex types 
Address  AddressType 
AttestationStatus  CommentDeclarationType 
BisFlagIndication  CommunicationType 
C32ANbr  ControlCardType 
City  CoordinatesContactPersonType 
CommentDeclaration  EmployerDeclarationLinkType 
CommentOfDeclaration  FormType 
Communication  HandledEmployerDeclarationLinkType 
CompanyID  HandledNaturalPersonType 
ControlCard  HandledNOSSLPAEmployerDclLinkType 
CoordinatesContactPerson  HandledOriginalFormType 
Country  HandledReferenceType 
Denomination  NaturalPersonType 
EmailAddress  NOSSLPAEmployerDeclarationLinkType 
EmployerCity  OperationalOfficeType 
EmployerCountry  ReferencePeriodType 
EmployerDeclarationLink  ReferenceType 
EmployerDenomination  RiskIdentificationType 
EmployerHouseNbr  SenderType 
EmployerPostBox 
EmployerStreet 
EmployerZIPCode 
FaxNbr 
FirstName 
Form 
FormCreationDate 
FormCreationHour 
GSMNbr 
HandledEmployerDeclarationLink 
HandledNaturalPerson 
HandledNOSSLPAEmployerDclLink 
HandledOriginalForm 
HandledReference 
HouseNbr 
Identification 
IdentificationOfRisk 
ImportanceCode 
INSS 
Language 
LegalForm 
Name 
Nationality 
NaturalPerson 
NaturalPersonSequenceNbr 
NaturalPersonUserReference 
NOSSLPAEmployerDeclarationLink 
NOSSLPARegistrationNbr 
NOSSRegistrationNbr 
OperationalOffice 
OriolusSubStatusRip 
OriolusSuccessCode 
PhoneNbr 
PostBox 
PreviousINSS 
RefEndingDate 
Reference 
ReferenceNbr 
ReferenceOrigin 
ReferencePeriod 
ReferenceType 
RefStartingDate 
RiskIdentification 
Sender 
SIS 
SocialSecretariatNumber 
Street 
Trusteeship 
TrusteeshipCity 
TrusteeshipCountry 
TrusteeshipHouseNbr 
TrusteeshipPostBox 
TrusteeshipRegistrationNbr 
TrusteeshipStreet 
TrusteeshipZIPCode 
TypeForm 
VBLV501 
WorkerBirthdate 
WorkerBirthplace 
WorkerBirthplaceCountry 
WorkerCity 
WorkerCountry 
WorkerFirstName 
WorkerHouseNbr 
WorkerInitial 
WorkerName 
WorkerPostBox 
WorkerSex 
WorkerStreet 
WorkerZIPCode 
ZIPCode 


element Address
diagram VBLV501_20254_p1.png
type AddressType
properties
content  complex
children StreetHouseNbrPostBoxZIPCodeCityCountry
used by
element  CoordinatesContactPerson
annotation
documentation
90022
source <xs:element name="Address" type="AddressType">
 
<xs:annotation>
   
<xs:documentation>90022</xs:documentation>
 
</xs:annotation>
</xs:element>

element AttestationStatus
diagram VBLV501_20254_p2.png
type restriction of xs:integer
properties
content  simple
used by
complexTypes  FormTypeHandledOriginalFormType
facets
Kind  Value  Annotation
totalDigits  1
enumeration  0
annotation
documentation
00110
source <xs:element name="AttestationStatus">
 
<xs:annotation>
   
<xs:documentation>00110</xs:documentation>
 
</xs:annotation>
 
<xs:simpleType>
   
<xs:restriction base="xs:integer">
     
<xs:totalDigits value="1"/>
     
<xs:enumeration value="0"/>
   
</xs:restriction>
 
</xs:simpleType>
</xs:element>

element BisFlagIndication
diagram VBLV501_20254_p3.png
type restriction of xs:integer
properties
content  simple
used by
complexType  HandledNaturalPersonType
facets
Kind  Value  Annotation
minInclusive  0
maxInclusive  1
totalDigits  1
annotation
documentation
00216
source <xs:element name="BisFlagIndication">
 
<xs:annotation>
   
<xs:documentation>00216</xs:documentation>
 
</xs:annotation>
 
<xs:simpleType>
   
<xs:restriction base="xs:integer">
     
<xs:minInclusive value="0"/>
     
<xs:maxInclusive value="1"/>
     
<xs:totalDigits value="1"/>
   
</xs:restriction>
 
</xs:simpleType>
</xs:element>

element C32ANbr
diagram VBLV501_20254_p4.png
type restriction of xs:string
properties
content  simple
used by
complexType  ControlCardType
facets
Kind  Value  Annotation
maxLength  9
pattern  [a-z|A-Z]{2}\d{7}
annotation
documentation
01014
source <xs:element name="C32ANbr">
 
<xs:annotation>
   
<xs:documentation>01014</xs:documentation>
 
</xs:annotation>
 
<xs:simpleType>
   
<xs:restriction base="xs:string">
     
<xs:maxLength value="9"/>
     
<xs:pattern value="[a-z|A-Z]{2}\d{7}"/>
   
</xs:restriction>
 
</xs:simpleType>
</xs:element>

element City
diagram VBLV501_20254_p5.png
type restriction of xs:string
properties
content  simple
used by
complexTypes  AddressTypeOperationalOfficeTypeSenderType
facets
Kind  Value  Annotation
maxLength  40
pattern  [\s\S]*\S[\s\S]*
annotation
documentation
00522
source <xs:element name="City">
 
<xs:annotation>
   
<xs:documentation>00522</xs:documentation>
 
</xs:annotation>
 
<xs:simpleType>
   
<xs:restriction base="xs:string">
     
<xs:maxLength value="40"/>
     
<xs:pattern value="[\s\S]*\S[\s\S]*"/>
   
</xs:restriction>
 
</xs:simpleType>
</xs:element>

element CommentDeclaration
diagram VBLV501_20254_p6.png
type CommentDeclarationType
properties
content  complex
children CommentOfDeclaration
used by
element  Form
annotation
documentation
90036
source <xs:element name="CommentDeclaration" type="CommentDeclarationType">
 
<xs:annotation>
   
<xs:documentation>90036</xs:documentation>
 
</xs:annotation>
</xs:element>

element CommentOfDeclaration
diagram VBLV501_20254_p7.png
type restriction of xs:string
properties
content  simple
used by
complexType  CommentDeclarationType
facets
Kind  Value  Annotation
maxLength  200
pattern  [\s\S]*\S[\s\S]*
annotation
documentation
00126
source <xs:element name="CommentOfDeclaration">
 
<xs:annotation>
   
<xs:documentation>00126</xs:documentation>
 
</xs:annotation>
 
<xs:simpleType>
   
<xs:restriction base="xs:string">
     
<xs:maxLength value="200"/>
     
<xs:pattern value="[\s\S]*\S[\s\S]*"/>
   
</xs:restriction>
 
</xs:simpleType>
</xs:element>

element Communication
diagram VBLV501_20254_p8.png
type CommunicationType
properties
content  complex
children PhoneNbrGSMNbrFaxNbrEmailAddress
used by
element  CoordinatesContactPerson
annotation
documentation
90258
source <xs:element name="Communication" type="CommunicationType">
 
<xs:annotation>
   
<xs:documentation>90258</xs:documentation>
 
</xs:annotation>
</xs:element>

element CompanyID
diagram VBLV501_20254_p9.png
type restriction of xs:integer
properties
content  simple
used by
complexTypes  EmployerDeclarationLinkTypeHandledEmployerDeclarationLinkTypeHandledNOSSLPAEmployerDclLinkTypeNOSSLPAEmployerDeclarationLinkType
facets
Kind  Value  Annotation
minInclusive  0
maxInclusive  1999999943
totalDigits  10
pattern  0|\d{9}|\d{10}
annotation
documentation
00014
appinfo
CompanyID_conversion1
appinfo
xs:companyId
source <xs:element name="CompanyID">
 
<xs:annotation>
   
<xs:documentation>00014</xs:documentation>
   
<xs:appinfo source="ConversionID">CompanyID_conversion1</xs:appinfo>
   
<xs:appinfo source="TDOType">xs:companyId</xs:appinfo>
 
</xs:annotation>
 
<xs:simpleType>
   
<xs:restriction base="xs:integer">
     
<xs:minInclusive value="0"/>
     
<xs:maxInclusive value="1999999943"/>
     
<xs:totalDigits value="10"/>
     
<xs:pattern value="0|\d{9}|\d{10}"/>
   
</xs:restriction>
 
</xs:simpleType>
</xs:element>

element ControlCard
diagram VBLV501_20254_p10.png
type ControlCardType
properties
content  complex
children C32ANbrSocialSecretariatNumber
used by
elements  EmployerDeclarationLinkNOSSLPAEmployerDeclarationLink
annotation
documentation
90429
source <xs:element name="ControlCard" type="ControlCardType">
 
<xs:annotation>
   
<xs:documentation>90429</xs:documentation>
 
</xs:annotation>
</xs:element>

element CoordinatesContactPerson
diagram VBLV501_20254_p11.png
type extension of CoordinatesContactPersonType
properties
content  complex
children NameFirstNameAddressCommunication
used by
elements  EmployerDeclarationLinkNOSSLPAEmployerDeclarationLink
annotation
documentation
90257
source <xs:element name="CoordinatesContactPerson">
 
<xs:annotation>
   
<xs:documentation>90257</xs:documentation>
 
</xs:annotation>
 
<xs:complexType>
   
<xs:complexContent>
     
<xs:extension base="CoordinatesContactPersonType">
       
<xs:choice>
         
<xs:sequence>
           
<xs:element ref="Address"/>
           
<xs:element ref="Communication" minOccurs="0"/>
         
</xs:sequence>
         
<xs:element ref="Communication"/>
       
</xs:choice>
     
</xs:extension>
   
</xs:complexContent>
 
</xs:complexType>
</xs:element>

element Country
diagram VBLV501_20254_p12.png
type restriction of xs:integer
properties
content  simple
used by
complexTypes  AddressTypeSenderType
facets
Kind  Value  Annotation
minInclusive  0
maxInclusive  99999
totalDigits  5
annotation
documentation
00523
source <xs:element name="Country">
 
<xs:annotation>
   
<xs:documentation>00523</xs:documentation>
 
</xs:annotation>
 
<xs:simpleType>
   
<xs:restriction base="xs:integer">
     
<xs:minInclusive value="0"/>
     
<xs:maxInclusive value="99999"/>
     
<xs:totalDigits value="5"/>
   
</xs:restriction>
 
</xs:simpleType>
</xs:element>

element Denomination
diagram VBLV501_20254_p13.png
type restriction of xs:string
properties
content  simple
used by
complexType  SenderType
facets
Kind  Value  Annotation
maxLength  96
annotation
documentation
00776
source <xs:element name="Denomination">
 
<xs:annotation>
   
<xs:documentation>00776</xs:documentation>
 
</xs:annotation>
 
<xs:simpleType>
   
<xs:restriction base="xs:string">
     
<xs:maxLength value="96"/>
   
</xs:restriction>
 
</xs:simpleType>
</xs:element>

element EmailAddress
diagram VBLV501_20254_p14.png
type restriction of xs:string
properties
content  simple
used by
complexType  CommunicationType
facets
Kind  Value  Annotation
maxLength  60
annotation
documentation
00637
source <xs:element name="EmailAddress">
 
<xs:annotation>
   
<xs:documentation>00637</xs:documentation>
 
</xs:annotation>
 
<xs:simpleType>
   
<xs:restriction base="xs:string">
     
<xs:maxLength value="60"/>
   
</xs:restriction>
 
</xs:simpleType>
</xs:element>

element EmployerCity
diagram VBLV501_20254_p15.png
type restriction of xs:string
properties
content  simple
used by
complexTypes  HandledEmployerDeclarationLinkTypeHandledNOSSLPAEmployerDclLinkType
facets
Kind  Value  Annotation
maxLength  40
annotation
documentation
00162
source <xs:element name="EmployerCity">
 
<xs:annotation>
   
<xs:documentation>00162</xs:documentation>
 
</xs:annotation>
 
<xs:simpleType>
   
<xs:restriction base="xs:string">
     
<xs:maxLength value="40"/>
   
</xs:restriction>
 
</xs:simpleType>
</xs:element>

element EmployerCountry
diagram VBLV501_20254_p16.png
type restriction of xs:integer
properties
content  simple
used by
complexTypes  HandledEmployerDeclarationLinkTypeHandledNOSSLPAEmployerDclLinkType
facets
Kind  Value  Annotation
minInclusive  0
maxInclusive  99999
totalDigits  5
annotation
documentation
00163
source <xs:element name="EmployerCountry">
 
<xs:annotation>
   
<xs:documentation>00163</xs:documentation>
 
</xs:annotation>
 
<xs:simpleType>
   
<xs:restriction base="xs:integer">
     
<xs:minInclusive value="0"/>
     
<xs:maxInclusive value="99999"/>
     
<xs:totalDigits value="5"/>
   
</xs:restriction>
 
</xs:simpleType>
</xs:element>

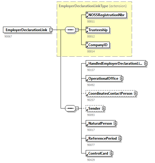
element EmployerDeclarationLink
diagram VBLV501_20254_p17.png
type extension of EmployerDeclarationLinkType
properties
content  complex
children NOSSRegistrationNbrTrusteeshipCompanyIDHandledEmployerDeclarationLinkOperationalOfficeCoordinatesContactPersonSenderNaturalPersonReferencePeriodControlCard
used by
element  Form
annotation
documentation
90067
source <xs:element name="EmployerDeclarationLink">
 
<xs:annotation>
   
<xs:documentation>90067</xs:documentation>
 
</xs:annotation>
 
<xs:complexType>
   
<xs:complexContent>
     
<xs:extension base="EmployerDeclarationLinkType">
       
<xs:sequence>
         
<xs:element ref="HandledEmployerDeclarationLink" minOccurs="1" maxOccurs="1"/>
         
<xs:element ref="OperationalOffice"/>
         
<xs:element ref="CoordinatesContactPerson" minOccurs="0"/>
         
<xs:element ref="Sender" minOccurs="0"/>
         
<xs:element ref="NaturalPerson"/>
         
<xs:element ref="ReferencePeriod"/>
         
<xs:element ref="ControlCard"/>
       
</xs:sequence>
     
</xs:extension>
   
</xs:complexContent>
 
</xs:complexType>
</xs:element>

element EmployerDenomination
diagram VBLV501_20254_p18.png
type restriction of xs:string
properties
content  simple
used by
complexTypes  HandledEmployerDeclarationLinkTypeHandledNOSSLPAEmployerDclLinkType
facets
Kind  Value  Annotation
maxLength  96
annotation
documentation
00157
source <xs:element name="EmployerDenomination">
 
<xs:annotation>
   
<xs:documentation>00157</xs:documentation>
 
</xs:annotation>
 
<xs:simpleType>
   
<xs:restriction base="xs:string">
     
<xs:maxLength value="96"/>
   
</xs:restriction>
 
</xs:simpleType>
</xs:element>

element EmployerHouseNbr
diagram VBLV501_20254_p19.png
type restriction of xs:string
properties
content  simple
used by
complexTypes  HandledEmployerDeclarationLinkTypeHandledNOSSLPAEmployerDclLinkType
facets
Kind  Value  Annotation
maxLength  10
annotation
documentation
00159
source <xs:element name="EmployerHouseNbr">
 
<xs:annotation>
   
<xs:documentation>00159</xs:documentation>
 
</xs:annotation>
 
<xs:simpleType>
   
<xs:restriction base="xs:string">
     
<xs:maxLength value="10"/>
   
</xs:restriction>
 
</xs:simpleType>
</xs:element>

element EmployerPostBox
diagram VBLV501_20254_p20.png
type restriction of xs:string
properties
content  simple
used by
complexTypes  HandledEmployerDeclarationLinkTypeHandledNOSSLPAEmployerDclLinkType
facets
Kind  Value  Annotation
maxLength  4
annotation
documentation
00160
source <xs:element name="EmployerPostBox">
 
<xs:annotation>
   
<xs:documentation>00160</xs:documentation>
 
</xs:annotation>
 
<xs:simpleType>
   
<xs:restriction base="xs:string">
     
<xs:maxLength value="4"/>
   
</xs:restriction>
 
</xs:simpleType>
</xs:element>

element EmployerStreet
diagram VBLV501_20254_p21.png
type restriction of xs:string
properties
content  simple
used by
complexTypes  HandledEmployerDeclarationLinkTypeHandledNOSSLPAEmployerDclLinkType
facets
Kind  Value  Annotation
maxLength  35
annotation
documentation
00158
source <xs:element name="EmployerStreet">
 
<xs:annotation>
   
<xs:documentation>00158</xs:documentation>
 
</xs:annotation>
 
<xs:simpleType>
   
<xs:restriction base="xs:string">
     
<xs:maxLength value="35"/>
   
</xs:restriction>
 
</xs:simpleType>
</xs:element>

element EmployerZIPCode
diagram VBLV501_20254_p22.png
type restriction of xs:string
properties
content  simple
used by
complexTypes  HandledEmployerDeclarationLinkTypeHandledNOSSLPAEmployerDclLinkType
facets
Kind  Value  Annotation
maxLength  9
annotation
documentation
00161
source <xs:element name="EmployerZIPCode">
 
<xs:annotation>
   
<xs:documentation>00161</xs:documentation>
 
</xs:annotation>
 
<xs:simpleType>
   
<xs:restriction base="xs:string">
     
<xs:maxLength value="9"/>
   
</xs:restriction>
 
</xs:simpleType>
</xs:element>

element FaxNbr
diagram VBLV501_20254_p23.png
type restriction of xs:string
properties
content  simple
used by
complexType  CommunicationType
facets
Kind  Value  Annotation
maxLength  20
annotation
documentation
00678
source <xs:element name="FaxNbr">
 
<xs:annotation>
   
<xs:documentation>00678</xs:documentation>
 
</xs:annotation>
 
<xs:simpleType>
   
<xs:restriction base="xs:string">
     
<xs:maxLength value="20"/>
   
</xs:restriction>
 
</xs:simpleType>
</xs:element>

element FirstName
diagram VBLV501_20254_p24.png
type restriction of xs:string
properties
content  simple
used by
complexType  CoordinatesContactPersonType
facets
Kind  Value  Annotation
maxLength  24
pattern  [\s\S]*\S[\s\S]*
annotation
documentation
00727
source <xs:element name="FirstName">
 
<xs:annotation>
   
<xs:documentation>00727</xs:documentation>
 
</xs:annotation>
 
<xs:simpleType>
   
<xs:restriction base="xs:string">
     
<xs:maxLength value="24"/>
     
<xs:pattern value="[\s\S]*\S[\s\S]*"/>
   
</xs:restriction>
 
</xs:simpleType>
</xs:element>

element Form
diagram VBLV501_20254_p25.png
type extension of FormType
properties
content  complex
children IdentificationFormCreationDateFormCreationHourAttestationStatusTypeFormHandledOriginalFormRiskIdentificationReferenceHandledReferenceEmployerDeclarationLinkNOSSLPAEmployerDeclarationLinkCommentDeclaration
used by
element  VBLV501
annotation
documentation
90059
source <xs:element name="Form">
 
<xs:annotation>
   
<xs:documentation>90059</xs:documentation>
 
</xs:annotation>
 
<xs:complexType>
   
<xs:complexContent>
     
<xs:extension base="FormType">
       
<xs:sequence>
         
<xs:element ref="HandledOriginalForm" minOccurs="1" maxOccurs="1"/>
         
<xs:element ref="RiskIdentification"/>
         
<xs:element ref="Reference" minOccurs="0"/>
         
<xs:element ref="HandledReference" minOccurs="1" maxOccurs="1"/>
         
<xs:choice>
           
<xs:element ref="EmployerDeclarationLink"/>
           
<xs:element ref="NOSSLPAEmployerDeclarationLink"/>
         
</xs:choice>
         
<xs:element ref="CommentDeclaration" minOccurs="0"/>
       
</xs:sequence>
     
</xs:extension>
   
</xs:complexContent>
 
</xs:complexType>
</xs:element>

element FormCreationDate
diagram VBLV501_20254_p26.png
type restriction of xs:date
properties
content  simple
used by
complexTypes  FormTypeHandledOriginalFormType
facets
Kind  Value  Annotation
minInclusive  2005-07-01
pattern  \d{4}-\d{2}-\d{2}
annotation
documentation
00218
appinfo
Date_conversion1
source <xs:element name="FormCreationDate">
 
<xs:annotation>
   
<xs:documentation>00218</xs:documentation>
   
<xs:appinfo source="ConversionID">Date_conversion1</xs:appinfo>
 
</xs:annotation>
 
<xs:simpleType>
   
<xs:restriction base="xs:date">
     
<xs:minInclusive value="2005-07-01"/>
     
<xs:pattern value="\d{4}-\d{2}-\d{2}"/>
   
</xs:restriction>
 
</xs:simpleType>
</xs:element>

element FormCreationHour
diagram VBLV501_20254_p27.png
type restriction of xs:time
properties
content  simple
used by
complexTypes  FormTypeHandledOriginalFormType
facets
Kind  Value  Annotation
pattern  \d{2}:\d{2}:\d{2}.\d{3}
annotation
documentation
00299
appinfo
Time_conversion1
source <xs:element name="FormCreationHour">
 
<xs:annotation>
   
<xs:documentation>00299</xs:documentation>
   
<xs:appinfo source="ConversionID">Time_conversion1</xs:appinfo>
 
</xs:annotation>
 
<xs:simpleType>
   
<xs:restriction base="xs:time">
     
<xs:pattern value="\d{2}:\d{2}:\d{2}.\d{3}"/>
   
</xs:restriction>
 
</xs:simpleType>
</xs:element>

element GSMNbr
diagram VBLV501_20254_p28.png
type restriction of xs:string
properties
content  simple
used by
complexType  CommunicationType
facets
Kind  Value  Annotation
maxLength  20
annotation
documentation
00636
source <xs:element name="GSMNbr">
 
<xs:annotation>
   
<xs:documentation>00636</xs:documentation>
 
</xs:annotation>
 
<xs:simpleType>
   
<xs:restriction base="xs:string">
     
<xs:maxLength value="20"/>
   
</xs:restriction>
 
</xs:simpleType>
</xs:element>

element HandledEmployerDeclarationLink
diagram VBLV501_20254_p29.png
type HandledEmployerDeclarationLinkType
properties
content  complex
children NOSSRegistrationNbrTrusteeshipCompanyIDEmployerDenominationEmployerStreetEmployerHouseNbrEmployerPostBoxEmployerZIPCodeEmployerCityEmployerCountryLegalFormImportanceCodeTrusteeshipRegistrationNbrTrusteeshipStreetTrusteeshipHouseNbrTrusteeshipPostBoxTrusteeshipZIPCodeTrusteeshipCityTrusteeshipCountry
used by
element  EmployerDeclarationLink
annotation
documentation
90157
source <xs:element name="HandledEmployerDeclarationLink" type="HandledEmployerDeclarationLinkType">
 
<xs:annotation>
   
<xs:documentation>90157</xs:documentation>
 
</xs:annotation>
</xs:element>

element HandledNaturalPerson
diagram VBLV501_20254_p30.png
type HandledNaturalPersonType
properties
content  complex
children NaturalPersonSequenceNbrINSSSISWorkerNameWorkerFirstNameWorkerInitialWorkerBirthdateWorkerBirthplaceWorkerBirthplaceCountryWorkerSexWorkerStreetWorkerHouseNbrWorkerPostBoxWorkerZIPCodeWorkerCityWorkerCountryNationalityOriolusSuccessCodeOriolusSubStatusRipBisFlagIndicationNaturalPersonUserReferencePreviousINSS
used by
element  NaturalPerson
annotation
documentation
90158
source <xs:element name="HandledNaturalPerson" type="HandledNaturalPersonType">
 
<xs:annotation>
   
<xs:documentation>90158</xs:documentation>
 
</xs:annotation>
</xs:element>

element HandledNOSSLPAEmployerDclLink
diagram VBLV501_20254_p31.png
type HandledNOSSLPAEmployerDclLinkType
properties
content  complex
children NOSSLPARegistrationNbrCompanyIDEmployerDenominationEmployerStreetEmployerHouseNbrEmployerPostBoxEmployerZIPCodeEmployerCityEmployerCountryImportanceCode
used by
element  NOSSLPAEmployerDeclarationLink
annotation
documentation
90179
source <xs:element name="HandledNOSSLPAEmployerDclLink" type="HandledNOSSLPAEmployerDclLinkType">
 
<xs:annotation>
   
<xs:documentation>90179</xs:documentation>
 
</xs:annotation>
</xs:element>

element HandledOriginalForm
diagram VBLV501_20254_p32.png
type HandledOriginalFormType
properties
content  complex
children IdentificationFormCreationDateFormCreationHourAttestationStatusTypeForm
used by
element  Form
annotation
documentation
90154
source <xs:element name="HandledOriginalForm" type="HandledOriginalFormType">
 
<xs:annotation>
   
<xs:documentation>90154</xs:documentation>
 
</xs:annotation>
</xs:element>

element HandledReference
diagram VBLV501_20254_p33.png
type HandledReferenceType
properties
content  complex
children ReferenceTypeReferenceOriginReferenceNbr
used by
element  Form
annotation
documentation
90155
source <xs:element name="HandledReference" type="HandledReferenceType">
 
<xs:annotation>
   
<xs:documentation>90155</xs:documentation>
 
</xs:annotation>
</xs:element>

element HouseNbr
diagram VBLV501_20254_p34.png
type restriction of xs:string
properties
content  simple
used by
complexTypes  AddressTypeOperationalOfficeTypeSenderType
facets
Kind  Value  Annotation
maxLength  10
pattern  [\s\S]*\S[\s\S]*
annotation
documentation
00518
source <xs:element name="HouseNbr">
 
<xs:annotation>
   
<xs:documentation>00518</xs:documentation>
 
</xs:annotation>
 
<xs:simpleType>
   
<xs:restriction base="xs:string">
     
<xs:maxLength value="10"/>
     
<xs:pattern value="[\s\S]*\S[\s\S]*"/>
   
</xs:restriction>
 
</xs:simpleType>
</xs:element>

element Identification
diagram VBLV501_20254_p35.png
type restriction of xs:string
properties
content  simple
used by
complexTypes  FormTypeHandledOriginalFormType
facets
Kind  Value  Annotation
maxLength  7
annotation
documentation
00296
source <xs:element name="Identification">
 
<xs:annotation>
   
<xs:documentation>00296</xs:documentation>
 
</xs:annotation>
 
<xs:simpleType>
   
<xs:restriction base="xs:string">
     
<xs:maxLength value="7"/>
   
</xs:restriction>
 
</xs:simpleType>
</xs:element>

element IdentificationOfRisk
diagram VBLV501_20254_p36.png
type restriction of xs:integer
properties
content  simple
used by
complexType  RiskIdentificationType
facets
Kind  Value  Annotation
totalDigits  3
enumeration  001
annotation
documentation
00430
source <xs:element name="IdentificationOfRisk">
 
<xs:annotation>
   
<xs:documentation>00430</xs:documentation>
 
</xs:annotation>
 
<xs:simpleType>
   
<xs:restriction base="xs:integer">
     
<xs:totalDigits value="3"/>
     
<xs:enumeration value="001"/>
   
</xs:restriction>
 
</xs:simpleType>
</xs:element>

element ImportanceCode
diagram VBLV501_20254_p37.png
type restriction of xs:integer
properties
content  simple
used by
complexTypes  HandledEmployerDeclarationLinkTypeHandledNOSSLPAEmployerDclLinkType
facets
Kind  Value  Annotation
minInclusive  1
maxInclusive  9
totalDigits  1
annotation
documentation
00164
source <xs:element name="ImportanceCode">
 
<xs:annotation>
   
<xs:documentation>00164</xs:documentation>
 
</xs:annotation>
 
<xs:simpleType>
   
<xs:restriction base="xs:integer">
     
<xs:minInclusive value="1"/>
     
<xs:maxInclusive value="9"/>
     
<xs:totalDigits value="1"/>
   
</xs:restriction>
 
</xs:simpleType>
</xs:element>

element INSS
diagram VBLV501_20254_p38.png
type restriction of xs:integer
properties
content  simple
used by
complexTypes  HandledNaturalPersonTypeNaturalPersonType
facets
Kind  Value  Annotation
totalDigits  11
pattern  \d{11}
annotation
documentation
00024
appinfo
Inss_conversion1
appinfo
xs:inss
source <xs:element name="INSS">
 
<xs:annotation>
   
<xs:documentation>00024</xs:documentation>
   
<xs:appinfo source="ConversionID">Inss_conversion1</xs:appinfo>
   
<xs:appinfo source="TDOType">xs:inss</xs:appinfo>
 
</xs:annotation>
 
<xs:simpleType>
   
<xs:restriction base="xs:integer">
     
<xs:totalDigits value="11"/>
     
<xs:pattern value="\d{11}"/>
   
</xs:restriction>
 
</xs:simpleType>
</xs:element>

element Language
diagram VBLV501_20254_p39.png
type restriction of xs:integer
properties
content  simple
used by
complexType  SenderType
facets
Kind  Value  Annotation
minInclusive  1
maxInclusive  5
totalDigits  1
annotation
documentation
01047
source <xs:element name="Language">
 
<xs:annotation>
   
<xs:documentation>01047</xs:documentation>
 
</xs:annotation>
 
<xs:simpleType>
   
<xs:restriction base="xs:integer">
     
<xs:minInclusive value="1"/>
     
<xs:maxInclusive value="5"/>
     
<xs:totalDigits value="1"/>
   
</xs:restriction>
 
</xs:simpleType>
</xs:element>

element LegalForm
diagram VBLV501_20254_p40.png
type restriction of xs:string
properties
content  simple
used by
complexType  HandledEmployerDeclarationLinkType
facets
Kind  Value  Annotation
maxLength  20
annotation
documentation
00219
source <xs:element name="LegalForm">
 
<xs:annotation>
   
<xs:documentation>00219</xs:documentation>
 
</xs:annotation>
 
<xs:simpleType>
   
<xs:restriction base="xs:string">
     
<xs:maxLength value="20"/>
   
</xs:restriction>
 
</xs:simpleType>
</xs:element>

element Name
diagram VBLV501_20254_p41.png
type restriction of xs:string
properties
content  simple
used by
complexType  CoordinatesContactPersonType
facets
Kind  Value  Annotation
maxLength  48
pattern  [\s\S]*\S[\s\S]*
annotation
documentation
00726
source <xs:element name="Name">
 
<xs:annotation>
   
<xs:documentation>00726</xs:documentation>
 
</xs:annotation>
 
<xs:simpleType>
   
<xs:restriction base="xs:string">
     
<xs:maxLength value="48"/>
     
<xs:pattern value="[\s\S]*\S[\s\S]*"/>
   
</xs:restriction>
 
</xs:simpleType>
</xs:element>

element Nationality
diagram VBLV501_20254_p42.png
type restriction of xs:integer
properties
content  simple
used by
complexTypes  HandledNaturalPersonTypeNaturalPersonType
facets
Kind  Value  Annotation
minInclusive  0
maxInclusive  99999
totalDigits  5
annotation
documentation
00119
source <xs:element name="Nationality">
 
<xs:annotation>
   
<xs:documentation>00119</xs:documentation>
 
</xs:annotation>
 
<xs:simpleType>
   
<xs:restriction base="xs:integer">
     
<xs:minInclusive value="0"/>
     
<xs:maxInclusive value="99999"/>
     
<xs:totalDigits value="5"/>
   
</xs:restriction>
 
</xs:simpleType>
</xs:element>

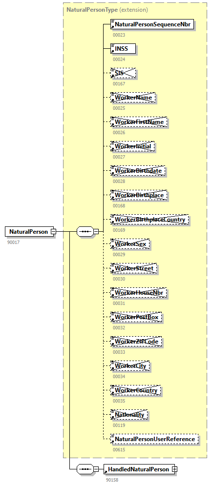
element NaturalPerson
diagram VBLV501_20254_p43.png
type extension of NaturalPersonType
properties
content  complex
children NaturalPersonSequenceNbrINSSSISWorkerNameWorkerFirstNameWorkerInitialWorkerBirthdateWorkerBirthplaceWorkerBirthplaceCountryWorkerSexWorkerStreetWorkerHouseNbrWorkerPostBoxWorkerZIPCodeWorkerCityWorkerCountryNationalityNaturalPersonUserReferenceHandledNaturalPerson
used by
elements  EmployerDeclarationLinkNOSSLPAEmployerDeclarationLink
annotation
documentation
90017
source <xs:element name="NaturalPerson">
 
<xs:annotation>
   
<xs:documentation>90017</xs:documentation>
 
</xs:annotation>
 
<xs:complexType>
   
<xs:complexContent>
     
<xs:extension base="NaturalPersonType">
       
<xs:sequence>
         
<xs:element ref="HandledNaturalPerson" minOccurs="1" maxOccurs="1"/>
       
</xs:sequence>
     
</xs:extension>
   
</xs:complexContent>
 
</xs:complexType>
</xs:element>

element NaturalPersonSequenceNbr
diagram VBLV501_20254_p44.png
type restriction of xs:integer
properties
content  simple
used by
complexTypes  HandledNaturalPersonTypeNaturalPersonType
facets
Kind  Value  Annotation
minInclusive  1
maxInclusive  9999999
totalDigits  7
annotation
documentation
00023
source <xs:element name="NaturalPersonSequenceNbr">
 
<xs:annotation>
   
<xs:documentation>00023</xs:documentation>
 
</xs:annotation>
 
<xs:simpleType>
   
<xs:restriction base="xs:integer">
     
<xs:minInclusive value="1"/>
     
<xs:maxInclusive value="9999999"/>
     
<xs:totalDigits value="7"/>
   
</xs:restriction>
 
</xs:simpleType>
</xs:element>

element NaturalPersonUserReference
diagram VBLV501_20254_p45.png
type restriction of xs:string
properties
content  simple
used by
complexTypes  HandledNaturalPersonTypeNaturalPersonType
facets
Kind  Value  Annotation
maxLength  20
annotation
documentation
00615
source <xs:element name="NaturalPersonUserReference">
 
<xs:annotation>
   
<xs:documentation>00615</xs:documentation>
 
</xs:annotation>
 
<xs:simpleType>
   
<xs:restriction base="xs:string">
     
<xs:maxLength value="20"/>
   
</xs:restriction>
 
</xs:simpleType>
</xs:element>

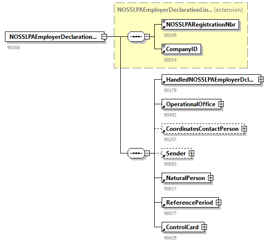
element NOSSLPAEmployerDeclarationLink
diagram VBLV501_20254_p46.png
type extension of NOSSLPAEmployerDeclarationLinkType
properties
content  complex
children NOSSLPARegistrationNbrCompanyIDHandledNOSSLPAEmployerDclLinkOperationalOfficeCoordinatesContactPersonSenderNaturalPersonReferencePeriodControlCard
used by
element  Form
annotation
documentation
90168
source <xs:element name="NOSSLPAEmployerDeclarationLink">
 
<xs:annotation>
   
<xs:documentation>90168</xs:documentation>
 
</xs:annotation>
 
<xs:complexType>
   
<xs:complexContent>
     
<xs:extension base="NOSSLPAEmployerDeclarationLinkType">
       
<xs:sequence>
         
<xs:element ref="HandledNOSSLPAEmployerDclLink" minOccurs="1" maxOccurs="1"/>
         
<xs:element ref="OperationalOffice"/>
         
<xs:element ref="CoordinatesContactPerson" minOccurs="0"/>
         
<xs:element ref="Sender" minOccurs="0"/>
         
<xs:element ref="NaturalPerson"/>
         
<xs:element ref="ReferencePeriod"/>
         
<xs:element ref="ControlCard"/>
       
</xs:sequence>
     
</xs:extension>
   
</xs:complexContent>
 
</xs:complexType>
</xs:element>

element NOSSLPARegistrationNbr
diagram VBLV501_20254_p47.png
type restriction of xs:integer
properties
content  simple
used by
complexTypes  HandledNOSSLPAEmployerDclLinkTypeNOSSLPAEmployerDeclarationLinkType
facets
Kind  Value  Annotation
minInclusive  0
maxInclusive  99999926
totalDigits  8
annotation
documentation
00109
appinfo
NossAPL_conversion1
appinfo
xs:nossLpaRegistrationNbr
source <xs:element name="NOSSLPARegistrationNbr">
 
<xs:annotation>
   
<xs:documentation>00109</xs:documentation>
   
<xs:appinfo source="ConversionID">NossAPL_conversion1</xs:appinfo>
   
<xs:appinfo source="TDOType">xs:nossLpaRegistrationNbr</xs:appinfo>
 
</xs:annotation>
 
<xs:simpleType>
   
<xs:restriction base="xs:integer">
     
<xs:minInclusive value="0"/>
     
<xs:maxInclusive value="99999926"/>
     
<xs:totalDigits value="8"/>
   
</xs:restriction>
 
</xs:simpleType>
</xs:element>

element NOSSRegistrationNbr
diagram VBLV501_20254_p48.png
type restriction of xs:integer
properties
content  simple
used by
complexTypes  EmployerDeclarationLinkTypeHandledEmployerDeclarationLinkType
facets
Kind  Value  Annotation
minInclusive  0
maxInclusive  199999934
totalDigits  9
annotation
documentation
00011
appinfo
Noss_conversion1
appinfo
xs:nossRegistrationNbr
source <xs:element name="NOSSRegistrationNbr">
 
<xs:annotation>
   
<xs:documentation>00011</xs:documentation>
   
<xs:appinfo source="ConversionID">Noss_conversion1</xs:appinfo>
   
<xs:appinfo source="TDOType">xs:nossRegistrationNbr</xs:appinfo>
 
</xs:annotation>
 
<xs:simpleType>
   
<xs:restriction base="xs:integer">
     
<xs:minInclusive value="0"/>
     
<xs:maxInclusive value="199999934"/>
     
<xs:totalDigits value="9"/>
   
</xs:restriction>
 
</xs:simpleType>
</xs:element>

element OperationalOffice
diagram VBLV501_20254_p49.png
type OperationalOfficeType
properties
content  complex
children StreetHouseNbrPostBoxZIPCodeCity
used by
elements  EmployerDeclarationLinkNOSSLPAEmployerDeclarationLink
annotation
documentation
90492
source <xs:element name="OperationalOffice" type="OperationalOfficeType">
 
<xs:annotation>
   
<xs:documentation>90492</xs:documentation>
 
</xs:annotation>
</xs:element>

element OriolusSubStatusRip
diagram VBLV501_20254_p50.png
type restriction of xs:integer
properties
content  simple
used by
complexType  HandledNaturalPersonType
facets
Kind  Value  Annotation
minInclusive  0
maxInclusive  5
totalDigits  1
annotation
documentation
00215
source <xs:element name="OriolusSubStatusRip">
 
<xs:annotation>
   
<xs:documentation>00215</xs:documentation>
 
</xs:annotation>
 
<xs:simpleType>
   
<xs:restriction base="xs:integer">
     
<xs:minInclusive value="0"/>
     
<xs:maxInclusive value="5"/>
     
<xs:totalDigits value="1"/>
   
</xs:restriction>
 
</xs:simpleType>
</xs:element>

element OriolusSuccessCode
diagram VBLV501_20254_p51.png
type restriction of xs:integer
properties
content  simple
used by
complexType  HandledNaturalPersonType
facets
Kind  Value  Annotation
minInclusive  0
maxInclusive  2
totalDigits  1
annotation
documentation
00214
source <xs:element name="OriolusSuccessCode">
 
<xs:annotation>
   
<xs:documentation>00214</xs:documentation>
 
</xs:annotation>
 
<xs:simpleType>
   
<xs:restriction base="xs:integer">
     
<xs:minInclusive value="0"/>
     
<xs:maxInclusive value="2"/>
     
<xs:totalDigits value="1"/>
   
</xs:restriction>
 
</xs:simpleType>
</xs:element>

element PhoneNbr
diagram VBLV501_20254_p52.png
type restriction of xs:string
properties
content  simple
used by
complexType  CommunicationType
facets
Kind  Value  Annotation
maxLength  20
pattern  [\s\S]*\S[\s\S]*
annotation
documentation
00677
source <xs:element name="PhoneNbr">
 
<xs:annotation>
   
<xs:documentation>00677</xs:documentation>
 
</xs:annotation>
 
<xs:simpleType>
   
<xs:restriction base="xs:string">
     
<xs:maxLength value="20"/>
     
<xs:pattern value="[\s\S]*\S[\s\S]*"/>
   
</xs:restriction>
 
</xs:simpleType>
</xs:element>

element PostBox
diagram VBLV501_20254_p53.png
type restriction of xs:string
properties
content  simple
used by
complexTypes  AddressTypeOperationalOfficeTypeSenderType
facets
Kind  Value  Annotation
maxLength  4
annotation
documentation
00519
source <xs:element name="PostBox">
 
<xs:annotation>
   
<xs:documentation>00519</xs:documentation>
 
</xs:annotation>
 
<xs:simpleType>
   
<xs:restriction base="xs:string">
     
<xs:maxLength value="4"/>
   
</xs:restriction>
 
</xs:simpleType>
</xs:element>

element PreviousINSS
diagram VBLV501_20254_p54.png
type restriction of xs:integer
properties
content  simple
used by
complexType  HandledNaturalPersonType
facets
Kind  Value  Annotation
totalDigits  11
pattern  [0]|\d{11}
annotation
documentation
01062
appinfo
Inss_conversion1
appinfo
xs:inss
source <xs:element name="PreviousINSS">
 
<xs:annotation>
   
<xs:documentation>01062</xs:documentation>
   
<xs:appinfo source="ConversionID">Inss_conversion1</xs:appinfo>
   
<xs:appinfo source="TDOType">xs:inss</xs:appinfo>
 
</xs:annotation>
 
<xs:simpleType>
   
<xs:restriction base="xs:integer">
     
<xs:totalDigits value="11"/>
     
<xs:pattern value="[0]|\d{11}"/>
   
</xs:restriction>
 
</xs:simpleType>
</xs:element>

element RefEndingDate
diagram VBLV501_20254_p55.png
type restriction of xs:date
properties
content  simple
used by
complexType  ReferencePeriodType
facets
Kind  Value  Annotation
pattern  \d{4}-\d{2}-\d{2}
annotation
documentation
00075
appinfo
Date_conversion1
source <xs:element name="RefEndingDate">
 
<xs:annotation>
   
<xs:documentation>00075</xs:documentation>
   
<xs:appinfo source="ConversionID">Date_conversion1</xs:appinfo>
 
</xs:annotation>
 
<xs:simpleType>
   
<xs:restriction base="xs:date">
     
<xs:pattern value="\d{4}-\d{2}-\d{2}"/>
   
</xs:restriction>
 
</xs:simpleType>
</xs:element>

element Reference
diagram VBLV501_20254_p56.png
type ReferenceType
properties
content  complex
children ReferenceTypeReferenceOriginReferenceNbr
used by
element  Form
annotation
documentation
90082
source <xs:element name="Reference" type="ReferenceType">
 
<xs:annotation>
   
<xs:documentation>90082</xs:documentation>
 
</xs:annotation>
</xs:element>

element ReferenceNbr
diagram VBLV501_20254_p57.png
type restriction of xs:string
properties
content  simple
used by
complexTypes  HandledReferenceTypeReferenceType
facets
Kind  Value  Annotation
minLength  1
maxLength  20
annotation
documentation
00222
appinfo
TicketNumber_conversion1
source <xs:element name="ReferenceNbr">
 
<xs:annotation>
   
<xs:documentation>00222</xs:documentation>
   
<xs:appinfo source="ConversionID">TicketNumber_conversion1</xs:appinfo>
 
</xs:annotation>
 
<xs:simpleType>
   
<xs:restriction base="xs:string">
     
<xs:minLength value="1"/>
     
<xs:maxLength value="20"/>
   
</xs:restriction>
 
</xs:simpleType>
</xs:element>

element ReferenceOrigin
diagram VBLV501_20254_p58.png
type restriction of xs:integer
properties
content  simple
used by
complexTypes  HandledReferenceTypeReferenceType
facets
Kind  Value  Annotation
minInclusive  1
maxInclusive  2
totalDigits  1
annotation
documentation
00298
source <xs:element name="ReferenceOrigin">
 
<xs:annotation>
   
<xs:documentation>00298</xs:documentation>
 
</xs:annotation>
 
<xs:simpleType>
   
<xs:restriction base="xs:integer">
     
<xs:minInclusive value="1"/>
     
<xs:maxInclusive value="2"/>
     
<xs:totalDigits value="1"/>
   
</xs:restriction>
 
</xs:simpleType>
</xs:element>

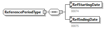
element ReferencePeriod
diagram VBLV501_20254_p59.png
type ReferencePeriodType
properties
content  complex
children RefStartingDateRefEndingDate
used by
elements  EmployerDeclarationLinkNOSSLPAEmployerDeclarationLink
annotation
documentation
90077
source <xs:element name="ReferencePeriod" type="ReferencePeriodType">
 
<xs:annotation>
   
<xs:documentation>90077</xs:documentation>
 
</xs:annotation>
</xs:element>

element ReferenceType
diagram VBLV501_20254_p60.png
type restriction of xs:integer
properties
content  simple
used by
complexTypes  HandledReferenceTypeReferenceType
facets
Kind  Value  Annotation
totalDigits  1
enumeration  1
annotation
documentation
00221
source <xs:element name="ReferenceType">
 
<xs:annotation>
   
<xs:documentation>00221</xs:documentation>
 
</xs:annotation>
 
<xs:simpleType>
   
<xs:restriction base="xs:integer">
     
<xs:totalDigits value="1"/>
     
<xs:enumeration value="1"/>
   
</xs:restriction>
 
</xs:simpleType>
</xs:element>

element RefStartingDate
diagram VBLV501_20254_p61.png
type restriction of xs:date
properties
content  simple
used by
complexType  ReferencePeriodType
facets
Kind  Value  Annotation
pattern  \d{4}-\d{2}-\d{2}
annotation
documentation
00074
appinfo
Date_conversion1
source <xs:element name="RefStartingDate">
 
<xs:annotation>
   
<xs:documentation>00074</xs:documentation>
   
<xs:appinfo source="ConversionID">Date_conversion1</xs:appinfo>
 
</xs:annotation>
 
<xs:simpleType>
   
<xs:restriction base="xs:date">
     
<xs:pattern value="\d{4}-\d{2}-\d{2}"/>
   
</xs:restriction>
 
</xs:simpleType>
</xs:element>

element RiskIdentification
diagram VBLV501_20254_p62.png
type RiskIdentificationType
properties
content  complex
children IdentificationOfRisk
used by
element  Form
annotation
documentation
90064
source <xs:element name="RiskIdentification" type="RiskIdentificationType">
 
<xs:annotation>
   
<xs:documentation>90064</xs:documentation>
 
</xs:annotation>
</xs:element>

element Sender
diagram VBLV501_20254_p63.png
type SenderType
properties
content  complex
children DenominationStreetHouseNbrPostBoxZIPCodeCityCountryLanguage
used by
elements  EmployerDeclarationLinkNOSSLPAEmployerDeclarationLink
annotation
documentation
90093
source <xs:element name="Sender" type="SenderType">
 
<xs:annotation>
   
<xs:documentation>90093</xs:documentation>
 
</xs:annotation>
</xs:element>

element SIS
diagram VBLV501_20254_p64.png
type restriction of xs:integer
properties
content  simple
used by
complexTypes  HandledNaturalPersonTypeNaturalPersonType
facets
Kind  Value  Annotation
minInclusive  0
maxInclusive  9999999999
totalDigits  10
annotation
documentation
00167
source <xs:element name="SIS">
 
<xs:annotation>
   
<xs:documentation>00167</xs:documentation>
 
</xs:annotation>
 
<xs:simpleType>
   
<xs:restriction base="xs:integer">
     
<xs:minInclusive value="0"/>
     
<xs:maxInclusive value="9999999999"/>
     
<xs:totalDigits value="10"/>
   
</xs:restriction>
 
</xs:simpleType>
</xs:element>

element SocialSecretariatNumber
diagram VBLV501_20254_p65.png
type restriction of xs:integer
properties
content  simple
used by
complexType  ControlCardType
facets
Kind  Value  Annotation
totalDigits  3
enumeration  100
enumeration  110
enumeration  120
enumeration  150
enumeration  200
enumeration  250
enumeration  280
enumeration  290
enumeration  300
enumeration  322
enumeration  370
enumeration  500
enumeration  510
enumeration  540
enumeration  560
enumeration  600
enumeration  610
enumeration  620
enumeration  640
enumeration  650
enumeration  690
enumeration  710
enumeration  730
enumeration  740
enumeration  750
enumeration  790
enumeration  800
enumeration  810
enumeration  850
enumeration  860
enumeration  870
enumeration  880
enumeration  910
enumeration  920
enumeration  950
enumeration  960
enumeration  980
enumeration  990
annotation
documentation
00479
source <xs:element name="SocialSecretariatNumber">
 
<xs:annotation>
   
<xs:documentation>00479</xs:documentation>
 
</xs:annotation>
 
<xs:simpleType>
   
<xs:restriction base="xs:integer">
     
<xs:totalDigits value="3"/>
     
<xs:enumeration value="100"/>
     
<xs:enumeration value="110"/>
     
<xs:enumeration value="120"/>
     
<xs:enumeration value="150"/>
     
<xs:enumeration value="200"/>
     
<xs:enumeration value="250"/>
     
<xs:enumeration value="280"/>
     
<xs:enumeration value="290"/>
     
<xs:enumeration value="300"/>
     
<xs:enumeration value="322"/>
     
<xs:enumeration value="370"/>
     
<xs:enumeration value="500"/>
     
<xs:enumeration value="510"/>
     
<xs:enumeration value="540"/>
     
<xs:enumeration value="560"/>
     
<xs:enumeration value="600"/>
     
<xs:enumeration value="610"/>
     
<xs:enumeration value="620"/>
     
<xs:enumeration value="640"/>
     
<xs:enumeration value="650"/>
     
<xs:enumeration value="690"/>
     
<xs:enumeration value="710"/>
     
<xs:enumeration value="730"/>
     
<xs:enumeration value="740"/>
     
<xs:enumeration value="750"/>
     
<xs:enumeration value="790"/>
     
<xs:enumeration value="800"/>
     
<xs:enumeration value="810"/>
     
<xs:enumeration value="850"/>
     
<xs:enumeration value="860"/>
     
<xs:enumeration value="870"/>
     
<xs:enumeration value="880"/>
     
<xs:enumeration value="910"/>
     
<xs:enumeration value="920"/>
     
<xs:enumeration value="950"/>
     
<xs:enumeration value="960"/>
     
<xs:enumeration value="980"/>
     
<xs:enumeration value="990"/>
   
</xs:restriction>
 
</xs:simpleType>
</xs:element>

element Street
diagram VBLV501_20254_p66.png
type restriction of xs:string
properties
content  simple
used by
complexTypes  AddressTypeOperationalOfficeTypeSenderType
facets
Kind  Value  Annotation
maxLength  42
pattern  [\s\S]*\S[\s\S]*
annotation
documentation
00517
source <xs:element name="Street">
 
<xs:annotation>
   
<xs:documentation>00517</xs:documentation>
 
</xs:annotation>
 
<xs:simpleType>
   
<xs:restriction base="xs:string">
     
<xs:maxLength value="42"/>
     
<xs:pattern value="[\s\S]*\S[\s\S]*"/>
   
</xs:restriction>
 
</xs:simpleType>
</xs:element>

element Trusteeship
diagram VBLV501_20254_p67.png
type restriction of xs:integer
properties
content  simple
used by
complexTypes  EmployerDeclarationLinkTypeHandledEmployerDeclarationLinkType
facets
Kind  Value  Annotation
minInclusive  0
maxInclusive  1
totalDigits  1
annotation
documentation
00012
source <xs:element name="Trusteeship">
 
<xs:annotation>
   
<xs:documentation>00012</xs:documentation>
 
</xs:annotation>
 
<xs:simpleType>
   
<xs:restriction base="xs:integer">
     
<xs:minInclusive value="0"/>
     
<xs:maxInclusive value="1"/>
     
<xs:totalDigits value="1"/>
   
</xs:restriction>
 
</xs:simpleType>
</xs:element>

element TrusteeshipCity
diagram VBLV501_20254_p68.png
type restriction of xs:string
properties
content  simple
used by
complexType  HandledEmployerDeclarationLinkType
facets
Kind  Value  Annotation
maxLength  40
annotation
documentation
00173
source <xs:element name="TrusteeshipCity">
 
<xs:annotation>
   
<xs:documentation>00173</xs:documentation>
 
</xs:annotation>
 
<xs:simpleType>
   
<xs:restriction base="xs:string">
     
<xs:maxLength value="40"/>
   
</xs:restriction>
 
</xs:simpleType>
</xs:element>

element TrusteeshipCountry
diagram VBLV501_20254_p69.png
type restriction of xs:integer
properties
content  simple
used by
complexType  HandledEmployerDeclarationLinkType
facets
Kind  Value  Annotation
minInclusive  0
maxInclusive  99999
totalDigits  5
annotation
documentation
00211
source <xs:element name="TrusteeshipCountry">
 
<xs:annotation>
   
<xs:documentation>00211</xs:documentation>
 
</xs:annotation>
 
<xs:simpleType>
   
<xs:restriction base="xs:integer">
     
<xs:minInclusive value="0"/>
     
<xs:maxInclusive value="99999"/>
     
<xs:totalDigits value="5"/>
   
</xs:restriction>
 
</xs:simpleType>
</xs:element>

element TrusteeshipHouseNbr
diagram VBLV501_20254_p70.png
type restriction of xs:string
properties
content  simple
used by
complexType  HandledEmployerDeclarationLinkType
facets
Kind  Value  Annotation
maxLength  10
annotation
documentation
00170
source <xs:element name="TrusteeshipHouseNbr">
 
<xs:annotation>
   
<xs:documentation>00170</xs:documentation>
 
</xs:annotation>
 
<xs:simpleType>
   
<xs:restriction base="xs:string">
     
<xs:maxLength value="10"/>
   
</xs:restriction>
 
</xs:simpleType>
</xs:element>

element TrusteeshipPostBox
diagram VBLV501_20254_p71.png
type restriction of xs:string
properties
content  simple
used by
complexType  HandledEmployerDeclarationLinkType
facets
Kind  Value  Annotation
maxLength  4
annotation
documentation
00171
source <xs:element name="TrusteeshipPostBox">
 
<xs:annotation>
   
<xs:documentation>00171</xs:documentation>
 
</xs:annotation>
 
<xs:simpleType>
   
<xs:restriction base="xs:string">
     
<xs:maxLength value="4"/>
   
</xs:restriction>
 
</xs:simpleType>
</xs:element>

element TrusteeshipRegistrationNbr
diagram VBLV501_20254_p72.png
type restriction of xs:integer
properties
content  simple
used by
complexType  HandledEmployerDeclarationLinkType
facets
Kind  Value  Annotation
minInclusive  5010000
maxInclusive  5029999
totalDigits  7
annotation
documentation
00165
source <xs:element name="TrusteeshipRegistrationNbr">
 
<xs:annotation>
   
<xs:documentation>00165</xs:documentation>
 
</xs:annotation>
 
<xs:simpleType>
   
<xs:restriction base="xs:integer">
     
<xs:minInclusive value="5010000"/>
     
<xs:maxInclusive value="5029999"/>
     
<xs:totalDigits value="7"/>
   
</xs:restriction>
 
</xs:simpleType>
</xs:element>

element TrusteeshipStreet
diagram VBLV501_20254_p73.png
type restriction of xs:string
properties
content  simple
used by
complexType  HandledEmployerDeclarationLinkType
facets
Kind  Value  Annotation
maxLength  35
annotation
documentation
00166
source <xs:element name="TrusteeshipStreet">
 
<xs:annotation>
   
<xs:documentation>00166</xs:documentation>
 
</xs:annotation>
 
<xs:simpleType>
   
<xs:restriction base="xs:string">
     
<xs:maxLength value="35"/>
   
</xs:restriction>
 
</xs:simpleType>
</xs:element>

element TrusteeshipZIPCode
diagram VBLV501_20254_p74.png
type restriction of xs:string
properties
content  simple
used by
complexType  HandledEmployerDeclarationLinkType
facets
Kind  Value  Annotation
maxLength  9
annotation
documentation
00172
source <xs:element name="TrusteeshipZIPCode">
 
<xs:annotation>
   
<xs:documentation>00172</xs:documentation>
 
</xs:annotation>
 
<xs:simpleType>
   
<xs:restriction base="xs:string">
     
<xs:maxLength value="9"/>
   
</xs:restriction>
 
</xs:simpleType>
</xs:element>

element TypeForm
diagram VBLV501_20254_p75.png
type restriction of xs:string
properties
content  simple
used by
complexTypes  FormTypeHandledOriginalFormType
facets
Kind  Value  Annotation
maxLength  2
enumeration  SU
annotation
documentation
00297
source <xs:element name="TypeForm">
 
<xs:annotation>
   
<xs:documentation>00297</xs:documentation>
 
</xs:annotation>
 
<xs:simpleType>
   
<xs:restriction base="xs:string">
     
<xs:maxLength value="2"/>
     
<xs:enumeration value="SU"/>
   
</xs:restriction>
 
</xs:simpleType>
</xs:element>

element VBLV501
diagram VBLV501_20254_p76.png
properties
content  complex
children Form
annotation
documentation
90431
source <xs:element name="VBLV501">
 
<xs:annotation>
   
<xs:documentation>90431</xs:documentation>
 
</xs:annotation>
 
<xs:complexType>
   
<xs:sequence>
     
<xs:element ref="Form"/>
   
</xs:sequence>
 
</xs:complexType>
</xs:element>

element WorkerBirthdate
diagram VBLV501_20254_p77.png
type restriction of xs:string
properties
content  simple
used by
complexTypes  HandledNaturalPersonTypeNaturalPersonType
facets
Kind  Value  Annotation
length  10
pattern  \d{4}-\d{2}-\d{2}
annotation
documentation
00028
appinfo
Date_conversion2
source <xs:element name="WorkerBirthdate">
 
<xs:annotation>
   
<xs:documentation>00028</xs:documentation>
   
<xs:appinfo source="ConversionID">Date_conversion2</xs:appinfo>
 
</xs:annotation>
 
<xs:simpleType>
   
<xs:restriction base="xs:string">
     
<xs:length value="10"/>
     
<xs:pattern value="\d{4}-\d{2}-\d{2}"/>
   
</xs:restriction>
 
</xs:simpleType>
</xs:element>

element WorkerBirthplace
diagram VBLV501_20254_p78.png
type restriction of xs:string
properties
content  simple
used by
complexTypes  HandledNaturalPersonTypeNaturalPersonType
facets
Kind  Value  Annotation
maxLength  40
pattern  [\s\S]*\S[\s\S]*
annotation
documentation
00168
source <xs:element name="WorkerBirthplace">
 
<xs:annotation>
   
<xs:documentation>00168</xs:documentation>
 
</xs:annotation>
 
<xs:simpleType>
   
<xs:restriction base="xs:string">
     
<xs:maxLength value="40"/>
     
<xs:pattern value="[\s\S]*\S[\s\S]*"/>
   
</xs:restriction>
 
</xs:simpleType>
</xs:element>

element WorkerBirthplaceCountry
diagram VBLV501_20254_p79.png
type restriction of xs:integer
properties
content  simple
used by
complexTypes  HandledNaturalPersonTypeNaturalPersonType
facets
Kind  Value  Annotation
minInclusive  0
maxInclusive  99999
totalDigits  5
annotation
documentation
00169
source <xs:element name="WorkerBirthplaceCountry">
 
<xs:annotation>
   
<xs:documentation>00169</xs:documentation>
 
</xs:annotation>
 
<xs:simpleType>
   
<xs:restriction base="xs:integer">
     
<xs:minInclusive value="0"/>
     
<xs:maxInclusive value="99999"/>
     
<xs:totalDigits value="5"/>
   
</xs:restriction>
 
</xs:simpleType>
</xs:element>

element WorkerCity
diagram VBLV501_20254_p80.png
type restriction of xs:string
properties
content  simple
used by
complexTypes  HandledNaturalPersonTypeNaturalPersonType
facets
Kind  Value  Annotation
maxLength  40
annotation
documentation
00034
source <xs:element name="WorkerCity">
 
<xs:annotation>
   
<xs:documentation>00034</xs:documentation>
 
</xs:annotation>
 
<xs:simpleType>
   
<xs:restriction base="xs:string">
     
<xs:maxLength value="40"/>
   
</xs:restriction>
 
</xs:simpleType>
</xs:element>

element WorkerCountry
diagram VBLV501_20254_p81.png
type restriction of xs:integer
properties
content  simple
used by
complexTypes  HandledNaturalPersonTypeNaturalPersonType
facets
Kind  Value  Annotation
minInclusive  0
maxInclusive  99999
totalDigits  5
annotation
documentation
00035
source <xs:element name="WorkerCountry">
 
<xs:annotation>
   
<xs:documentation>00035</xs:documentation>
 
</xs:annotation>
 
<xs:simpleType>
   
<xs:restriction base="xs:integer">
     
<xs:minInclusive value="0"/>
     
<xs:maxInclusive value="99999"/>
     
<xs:totalDigits value="5"/>
   
</xs:restriction>
 
</xs:simpleType>
</xs:element>

element WorkerFirstName
diagram VBLV501_20254_p82.png
type restriction of xs:string
properties
content  simple
used by
complexTypes  HandledNaturalPersonTypeNaturalPersonType
facets
Kind  Value  Annotation
minLength  1
maxLength  24
annotation
documentation
00026
source <xs:element name="WorkerFirstName">
 
<xs:annotation>
   
<xs:documentation>00026</xs:documentation>
 
</xs:annotation>
 
<xs:simpleType>
   
<xs:restriction base="xs:string">
     
<xs:minLength value="1"/>
     
<xs:maxLength value="24"/>
   
</xs:restriction>
 
</xs:simpleType>
</xs:element>

element WorkerHouseNbr
diagram VBLV501_20254_p83.png
type restriction of xs:string
properties
content  simple
used by
complexTypes  HandledNaturalPersonTypeNaturalPersonType
facets
Kind  Value  Annotation
maxLength  10
annotation
documentation
00031
source <xs:element name="WorkerHouseNbr">
 
<xs:annotation>
   
<xs:documentation>00031</xs:documentation>
 
</xs:annotation>
 
<xs:simpleType>
   
<xs:restriction base="xs:string">
     
<xs:maxLength value="10"/>
   
</xs:restriction>
 
</xs:simpleType>
</xs:element>

element WorkerInitial
diagram VBLV501_20254_p84.png
type restriction of xs:string
properties
content  simple
used by
complexTypes  HandledNaturalPersonTypeNaturalPersonType
facets
Kind  Value  Annotation
length  1
pattern  \p{L}
annotation
documentation
00027
source <xs:element name="WorkerInitial">
 
<xs:annotation>
   
<xs:documentation>00027</xs:documentation>
 
</xs:annotation>
 
<xs:simpleType>
   
<xs:restriction base="xs:string">
     
<xs:length value="1"/>
     
<xs:pattern value="\p{L}"/>
   
</xs:restriction>
 
</xs:simpleType>
</xs:element>

element WorkerName
diagram VBLV501_20254_p85.png
type restriction of xs:string
properties
content  simple
used by
complexTypes  HandledNaturalPersonTypeNaturalPersonType
facets
Kind  Value  Annotation
minLength  1
maxLength  48
annotation
documentation
00025
source <xs:element name="WorkerName">
 
<xs:annotation>
   
<xs:documentation>00025</xs:documentation>
 
</xs:annotation>
 
<xs:simpleType>
   
<xs:restriction base="xs:string">
     
<xs:minLength value="1"/>
     
<xs:maxLength value="48"/>
   
</xs:restriction>
 
</xs:simpleType>
</xs:element>

element WorkerPostBox
diagram VBLV501_20254_p86.png
type restriction of xs:string
properties
content  simple
used by
complexTypes  HandledNaturalPersonTypeNaturalPersonType
facets
Kind  Value  Annotation
maxLength  4
annotation
documentation
00032
source <xs:element name="WorkerPostBox">
 
<xs:annotation>
   
<xs:documentation>00032</xs:documentation>
 
</xs:annotation>
 
<xs:simpleType>
   
<xs:restriction base="xs:string">
     
<xs:maxLength value="4"/>
   
</xs:restriction>
 
</xs:simpleType>
</xs:element>

element WorkerSex
diagram VBLV501_20254_p87.png
type restriction of xs:integer
properties
content  simple
used by
complexTypes  HandledNaturalPersonTypeNaturalPersonType
facets
Kind  Value  Annotation
minInclusive  1
maxInclusive  2
totalDigits  1
annotation
documentation
00029
source <xs:element name="WorkerSex">
 
<xs:annotation>
   
<xs:documentation>00029</xs:documentation>
 
</xs:annotation>
 
<xs:simpleType>
   
<xs:restriction base="xs:integer">
     
<xs:minInclusive value="1"/>
     
<xs:maxInclusive value="2"/>
     
<xs:totalDigits value="1"/>
   
</xs:restriction>
 
</xs:simpleType>
</xs:element>

element WorkerStreet
diagram VBLV501_20254_p88.png
type restriction of xs:string
properties
content  simple
used by
complexTypes  HandledNaturalPersonTypeNaturalPersonType
facets
Kind  Value  Annotation
maxLength  35
annotation
documentation
00030
source <xs:element name="WorkerStreet">
 
<xs:annotation>
   
<xs:documentation>00030</xs:documentation>
 
</xs:annotation>
 
<xs:simpleType>
   
<xs:restriction base="xs:string">
     
<xs:maxLength value="35"/>
   
</xs:restriction>
 
</xs:simpleType>
</xs:element>

element WorkerZIPCode
diagram VBLV501_20254_p89.png
type restriction of xs:string
properties
content  simple
used by
complexTypes  HandledNaturalPersonTypeNaturalPersonType
facets
Kind  Value  Annotation
maxLength  9
annotation
documentation
00033
source <xs:element name="WorkerZIPCode">
 
<xs:annotation>
   
<xs:documentation>00033</xs:documentation>
 
</xs:annotation>
 
<xs:simpleType>
   
<xs:restriction base="xs:string">
     
<xs:maxLength value="9"/>
   
</xs:restriction>
 
</xs:simpleType>
</xs:element>

element ZIPCode
diagram VBLV501_20254_p90.png
type restriction of xs:string
properties
content  simple
used by
complexTypes  AddressTypeOperationalOfficeTypeSenderType
facets
Kind  Value  Annotation
maxLength  9
pattern  [\s\S]*\S[\s\S]*
annotation
documentation
00520
source <xs:element name="ZIPCode">
 
<xs:annotation>
   
<xs:documentation>00520</xs:documentation>
 
</xs:annotation>
 
<xs:simpleType>
   
<xs:restriction base="xs:string">
     
<xs:maxLength value="9"/>
     
<xs:pattern value="[\s\S]*\S[\s\S]*"/>
   
</xs:restriction>
 
</xs:simpleType>
</xs:element>

complexType AddressType
diagram VBLV501_20254_p91.png
children StreetHouseNbrPostBoxZIPCodeCityCountry
used by
element  Address
source <xs:complexType name="AddressType">
 
<xs:sequence>
   
<xs:element ref="Street"/>
   
<xs:element ref="HouseNbr"/>
   
<xs:element ref="PostBox" minOccurs="0"/>
   
<xs:element ref="ZIPCode"/>
   
<xs:element ref="City"/>
   
<xs:element ref="Country" minOccurs="0"/>
 
</xs:sequence>
</xs:complexType>

complexType CommentDeclarationType
diagram VBLV501_20254_p92.png
children CommentOfDeclaration
used by
element  CommentDeclaration
source <xs:complexType name="CommentDeclarationType">
 
<xs:sequence>
   
<xs:element ref="CommentOfDeclaration"/>
 
</xs:sequence>
</xs:complexType>

complexType CommunicationType
diagram VBLV501_20254_p93.png
children PhoneNbrGSMNbrFaxNbrEmailAddress
used by
element  Communication
source <xs:complexType name="CommunicationType">
 
<xs:sequence>
   
<xs:element ref="PhoneNbr"/>
   
<xs:element ref="GSMNbr" minOccurs="0"/>
   
<xs:element ref="FaxNbr" minOccurs="0"/>
   
<xs:element ref="EmailAddress" minOccurs="0"/>
 
</xs:sequence>
</xs:complexType>

complexType ControlCardType
diagram VBLV501_20254_p94.png
children C32ANbrSocialSecretariatNumber
used by
element  ControlCard
source <xs:complexType name="ControlCardType">
 
<xs:sequence>
   
<xs:element ref="C32ANbr"/>
   
<xs:element ref="SocialSecretariatNumber" minOccurs="0"/>
 
</xs:sequence>
</xs:complexType>

complexType CoordinatesContactPersonType
diagram VBLV501_20254_p95.png
children NameFirstName
used by
element  CoordinatesContactPerson
source <xs:complexType name="CoordinatesContactPersonType">
 
<xs:sequence>
   
<xs:element ref="Name" minOccurs="0"/>
   
<xs:element ref="FirstName" minOccurs="0"/>
 
</xs:sequence>
</xs:complexType>

complexType EmployerDeclarationLinkType
diagram VBLV501_20254_p96.png
children NOSSRegistrationNbrTrusteeshipCompanyID
used by
element  EmployerDeclarationLink
source <xs:complexType name="EmployerDeclarationLinkType">
 
<xs:sequence>
   
<xs:element ref="NOSSRegistrationNbr"/>
   
<xs:element ref="Trusteeship"/>
   
<xs:element ref="CompanyID"/>
 
</xs:sequence>
</xs:complexType>

complexType FormType
diagram VBLV501_20254_p97.png
children IdentificationFormCreationDateFormCreationHourAttestationStatusTypeForm
used by
element  Form
source <xs:complexType name="FormType">
 
<xs:sequence>
   
<xs:element ref="Identification"/>
   
<xs:element ref="FormCreationDate"/>
   
<xs:element ref="FormCreationHour"/>
   
<xs:element ref="AttestationStatus"/>
   
<xs:element ref="TypeForm"/>
 
</xs:sequence>
</xs:complexType>

complexType HandledEmployerDeclarationLinkType
diagram VBLV501_20254_p98.png
children NOSSRegistrationNbrTrusteeshipCompanyIDEmployerDenominationEmployerStreetEmployerHouseNbrEmployerPostBoxEmployerZIPCodeEmployerCityEmployerCountryLegalFormImportanceCodeTrusteeshipRegistrationNbrTrusteeshipStreetTrusteeshipHouseNbrTrusteeshipPostBoxTrusteeshipZIPCodeTrusteeshipCityTrusteeshipCountry
used by
element  HandledEmployerDeclarationLink
source <xs:complexType name="HandledEmployerDeclarationLinkType">
 
<xs:sequence>
   
<xs:element ref="NOSSRegistrationNbr" minOccurs="1" maxOccurs="1"/>
   
<xs:element ref="Trusteeship" minOccurs="1" maxOccurs="1"/>
   
<xs:element ref="CompanyID" minOccurs="1" maxOccurs="1"/>
   
<xs:element ref="EmployerDenomination" minOccurs="1" maxOccurs="1"/>
   
<xs:element ref="EmployerStreet" minOccurs="1" maxOccurs="1"/>
   
<xs:element ref="EmployerHouseNbr" minOccurs="0" maxOccurs="1"/>
   
<xs:element ref="EmployerPostBox" minOccurs="0" maxOccurs="1"/>
   
<xs:element ref="EmployerZIPCode" minOccurs="1" maxOccurs="1"/>
   
<xs:element ref="EmployerCity" minOccurs="1" maxOccurs="1"/>
   
<xs:element ref="EmployerCountry" minOccurs="0" maxOccurs="1"/>
   
<xs:element ref="LegalForm" minOccurs="0" maxOccurs="1"/>
   
<xs:element ref="ImportanceCode" minOccurs="1" maxOccurs="1"/>
   
<xs:element ref="TrusteeshipRegistrationNbr" minOccurs="0" maxOccurs="1"/>
   
<xs:element ref="TrusteeshipStreet" minOccurs="0" maxOccurs="1"/>
   
<xs:element ref="TrusteeshipHouseNbr" minOccurs="0" maxOccurs="1"/>
   
<xs:element ref="TrusteeshipPostBox" minOccurs="0" maxOccurs="1"/>
   
<xs:element ref="TrusteeshipZIPCode" minOccurs="0" maxOccurs="1"/>
   
<xs:element ref="TrusteeshipCity" minOccurs="0" maxOccurs="1"/>
   
<xs:element ref="TrusteeshipCountry" minOccurs="0" maxOccurs="1"/>
 
</xs:sequence>
</xs:complexType>

complexType HandledNaturalPersonType
diagram VBLV501_20254_p99.png
children NaturalPersonSequenceNbrINSSSISWorkerNameWorkerFirstNameWorkerInitialWorkerBirthdateWorkerBirthplaceWorkerBirthplaceCountryWorkerSexWorkerStreetWorkerHouseNbrWorkerPostBoxWorkerZIPCodeWorkerCityWorkerCountryNationalityOriolusSuccessCodeOriolusSubStatusRipBisFlagIndicationNaturalPersonUserReferencePreviousINSS
used by
element  HandledNaturalPerson
source <xs:complexType name="HandledNaturalPersonType">
 
<xs:sequence>
   
<xs:element ref="NaturalPersonSequenceNbr" minOccurs="1" maxOccurs="1"/>
   
<xs:element ref="INSS" minOccurs="1" maxOccurs="1"/>
   
<xs:element ref="SIS" minOccurs="0" maxOccurs="1"/>
   
<xs:element ref="WorkerName" minOccurs="0" maxOccurs="1"/>
   
<xs:element ref="WorkerFirstName" minOccurs="0" maxOccurs="1"/>
   
<xs:element ref="WorkerInitial" minOccurs="0" maxOccurs="1"/>
   
<xs:element ref="WorkerBirthdate" minOccurs="0" maxOccurs="1"/>
   
<xs:element ref="WorkerBirthplace" minOccurs="0" maxOccurs="1"/>
   
<xs:element ref="WorkerBirthplaceCountry" minOccurs="0" maxOccurs="1"/>
   
<xs:element ref="WorkerSex" minOccurs="0" maxOccurs="1"/>
   
<xs:element ref="WorkerStreet" minOccurs="0" maxOccurs="1"/>
   
<xs:element ref="WorkerHouseNbr" minOccurs="0" maxOccurs="1"/>
   
<xs:element ref="WorkerPostBox" minOccurs="0" maxOccurs="1"/>
   
<xs:element ref="WorkerZIPCode" minOccurs="0" maxOccurs="1"/>
   
<xs:element ref="WorkerCity" minOccurs="0" maxOccurs="1"/>
   
<xs:element ref="WorkerCountry" minOccurs="0" maxOccurs="1"/>
   
<xs:element ref="Nationality" minOccurs="0" maxOccurs="1"/>
   
<xs:element ref="OriolusSuccessCode" minOccurs="0" maxOccurs="1"/>
   
<xs:element ref="OriolusSubStatusRip" minOccurs="0" maxOccurs="1"/>
   
<xs:element ref="BisFlagIndication" minOccurs="1" maxOccurs="1"/>
   
<xs:element ref="NaturalPersonUserReference" minOccurs="0" maxOccurs="1"/>
   
<xs:element ref="PreviousINSS" minOccurs="0" maxOccurs="1"/>
 
</xs:sequence>
</xs:complexType>

complexType HandledNOSSLPAEmployerDclLinkType
diagram VBLV501_20254_p100.png
children NOSSLPARegistrationNbrCompanyIDEmployerDenominationEmployerStreetEmployerHouseNbrEmployerPostBoxEmployerZIPCodeEmployerCityEmployerCountryImportanceCode
used by
element  HandledNOSSLPAEmployerDclLink
source <xs:complexType name="HandledNOSSLPAEmployerDclLinkType">
 
<xs:sequence>
   
<xs:element ref="NOSSLPARegistrationNbr" minOccurs="1" maxOccurs="1"/>
   
<xs:element ref="CompanyID" minOccurs="1" maxOccurs="1"/>
   
<xs:element ref="EmployerDenomination" minOccurs="1" maxOccurs="1"/>
   
<xs:element ref="EmployerStreet" minOccurs="1" maxOccurs="1"/>
   
<xs:element ref="EmployerHouseNbr" minOccurs="0" maxOccurs="1"/>
   
<xs:element ref="EmployerPostBox" minOccurs="0" maxOccurs="1"/>
   
<xs:element ref="EmployerZIPCode" minOccurs="1" maxOccurs="1"/>
   
<xs:element ref="EmployerCity" minOccurs="1" maxOccurs="1"/>
   
<xs:element ref="EmployerCountry" minOccurs="0" maxOccurs="1"/>
   
<xs:element ref="ImportanceCode" minOccurs="1" maxOccurs="1"/>
 
</xs:sequence>
</xs:complexType>

complexType HandledOriginalFormType
diagram VBLV501_20254_p101.png
children IdentificationFormCreationDateFormCreationHourAttestationStatusTypeForm
used by
element  HandledOriginalForm
source <xs:complexType name="HandledOriginalFormType">
 
<xs:sequence>
   
<xs:element ref="Identification" minOccurs="1" maxOccurs="1"/>
   
<xs:element ref="FormCreationDate" minOccurs="1" maxOccurs="1"/>
   
<xs:element ref="FormCreationHour" minOccurs="1" maxOccurs="1"/>
   
<xs:element ref="AttestationStatus" minOccurs="1" maxOccurs="1"/>
   
<xs:element ref="TypeForm" minOccurs="1" maxOccurs="1"/>
 
</xs:sequence>
</xs:complexType>

complexType HandledReferenceType
diagram VBLV501_20254_p102.png
children ReferenceTypeReferenceOriginReferenceNbr
used by
element  HandledReference
source <xs:complexType name="HandledReferenceType">
 
<xs:sequence>
   
<xs:element ref="ReferenceType" minOccurs="1" maxOccurs="1"/>
   
<xs:element ref="ReferenceOrigin" minOccurs="1" maxOccurs="1"/>
   
<xs:element ref="ReferenceNbr" minOccurs="1" maxOccurs="1"/>
 
</xs:sequence>
</xs:complexType>

complexType NaturalPersonType
diagram VBLV501_20254_p103.png
children NaturalPersonSequenceNbrINSSSISWorkerNameWorkerFirstNameWorkerInitialWorkerBirthdateWorkerBirthplaceWorkerBirthplaceCountryWorkerSexWorkerStreetWorkerHouseNbrWorkerPostBoxWorkerZIPCodeWorkerCityWorkerCountryNationalityNaturalPersonUserReference
used by
element  NaturalPerson
source <xs:complexType name="NaturalPersonType">
 
<xs:sequence>
   
<xs:element ref="NaturalPersonSequenceNbr"/>
   
<xs:element ref="INSS"/>
   
<xs:element ref="SIS" minOccurs="0" maxOccurs="0"/>
   
<xs:element ref="WorkerName" minOccurs="0" maxOccurs="0"/>
   
<xs:element ref="WorkerFirstName" minOccurs="0" maxOccurs="0"/>
   
<xs:element ref="WorkerInitial" minOccurs="0" maxOccurs="0"/>
   
<xs:element ref="WorkerBirthdate" minOccurs="0" maxOccurs="0"/>
   
<xs:element ref="WorkerBirthplace" minOccurs="0" maxOccurs="0"/>
   
<xs:element ref="WorkerBirthplaceCountry" minOccurs="0" maxOccurs="0"/>
   
<xs:element ref="WorkerSex" minOccurs="0" maxOccurs="0"/>
   
<xs:element ref="WorkerStreet" minOccurs="0" maxOccurs="0"/>
   
<xs:element ref="WorkerHouseNbr" minOccurs="0" maxOccurs="0"/>
   
<xs:element ref="WorkerPostBox" minOccurs="0" maxOccurs="0"/>
   
<xs:element ref="WorkerZIPCode" minOccurs="0" maxOccurs="0"/>
   
<xs:element ref="WorkerCity" minOccurs="0" maxOccurs="0"/>
   
<xs:element ref="WorkerCountry" minOccurs="0" maxOccurs="0"/>
   
<xs:element ref="Nationality" minOccurs="0" maxOccurs="0"/>
   
<xs:element ref="NaturalPersonUserReference" minOccurs="0"/>
 
</xs:sequence>
</xs:complexType>

complexType NOSSLPAEmployerDeclarationLinkType
diagram VBLV501_20254_p104.png
children NOSSLPARegistrationNbrCompanyID
used by
element  NOSSLPAEmployerDeclarationLink
source <xs:complexType name="NOSSLPAEmployerDeclarationLinkType">
 
<xs:sequence>
   
<xs:element ref="NOSSLPARegistrationNbr"/>
   
<xs:element ref="CompanyID"/>
 
</xs:sequence>
</xs:complexType>

complexType OperationalOfficeType
diagram VBLV501_20254_p105.png
children StreetHouseNbrPostBoxZIPCodeCity
used by
element  OperationalOffice
source <xs:complexType name="OperationalOfficeType">
 
<xs:sequence>
   
<xs:element ref="Street"/>
   
<xs:element ref="HouseNbr"/>
   
<xs:element ref="PostBox" minOccurs="0"/>
   
<xs:element ref="ZIPCode"/>
   
<xs:element ref="City"/>
 
</xs:sequence>
</xs:complexType>

complexType ReferencePeriodType
diagram VBLV501_20254_p106.png
children RefStartingDateRefEndingDate
used by
element  ReferencePeriod
source <xs:complexType name="ReferencePeriodType">
 
<xs:sequence>
   
<xs:element ref="RefStartingDate"/>
   
<xs:element ref="RefEndingDate"/>
 
</xs:sequence>
</xs:complexType>

complexType ReferenceType
diagram VBLV501_20254_p107.png
children ReferenceTypeReferenceOriginReferenceNbr
used by
element  Reference
source <xs:complexType name="ReferenceType">
 
<xs:sequence>
   
<xs:element ref="ReferenceType"/>
   
<xs:element ref="ReferenceOrigin"/>
   
<xs:element ref="ReferenceNbr"/>
 
</xs:sequence>
</xs:complexType>

complexType RiskIdentificationType
diagram VBLV501_20254_p108.png
children IdentificationOfRisk
used by
element  RiskIdentification
source <xs:complexType name="RiskIdentificationType">
 
<xs:sequence>
   
<xs:element ref="IdentificationOfRisk"/>
 
</xs:sequence>
</xs:complexType>

complexType SenderType
diagram VBLV501_20254_p109.png
children DenominationStreetHouseNbrPostBoxZIPCodeCityCountryLanguage
used by
element  Sender
source <xs:complexType name="SenderType">
 
<xs:sequence>
   
<xs:element ref="Denomination"/>
   
<xs:element ref="Street"/>
   
<xs:element ref="HouseNbr"/>
   
<xs:element ref="PostBox" minOccurs="0"/>
   
<xs:element ref="ZIPCode"/>
   
<xs:element ref="City"/>
   
<xs:element ref="Country" minOccurs="0" maxOccurs="0"/>
   
<xs:element ref="Language" minOccurs="0" maxOccurs="0"/>
 
</xs:sequence>
</xs:complexType>


XML Schema documentation generated by XMLSpy Schema Editor http://www.altova.com/xmlspy