Schema DMFAPPLOriginal_20214.xsd


ROOT ELEMENT DMFAPPLOriginal
attributeFormDefault unqualified
elementFormDefault qualified
 
Elements  Complex types 
AcknowledgementEndDate  AdditionalScaleSalaryType 
AcknowledgementStartDate  CompanyVehicleType 
ActivityCode  ComplementaryIndemnityType 
ActivityWithRisk  ComplIndemnityContributionType 
AdditionalScaleSalary  ContributionUnrelatedToNPType 
AdditionalScaleSalaryAmount  DismissedStatutoryWorkerContributionType 
AdditionalScaleSalaryBasisAmount  FormType 
AdditionalScaleSalaryEndDate  NaturalPersonType 
AdditionalScaleSalaryPercentage  NOSSLPAEmployerDeclarationType 
AdditionalScaleSalaryReference  NOSSLPAOccupationType 
AdditionalScaleSalaryStartDate  OccupationDeductionType 
AilingOrReorgCompanyNotion  OccupationInformationsType 
ApplicantINSS  OccupationPublicServiceDataType 
Apprenticeship  ReferenceType 
AssignmentType  RemunType 
AttestationStatus  ReorgMeasureInformationType 
BonusPaymentFrequency  ScaleSalaryType 
Border  SecondPillarInformationType 
CapitalizationNotion  ServiceType 
CareerMeasure  StudentContributionType 
CertificateOrigin  WorkerContributionType 
CompanyID  WorkerDeductionType 
CompanyVehicle  WorkerRecordType 
CompanyVehicleSequenceNbr 
ComplementaryIndemnity 
ComplIndemnityAgreementNotion 
ComplIndemnityAmount 
ComplIndemnityAmountAdjustNotion 
ComplIndemnityContribution 
ComplIndemnityNbrMonths 
ComplIndemnityNbrOfParts 
ContractType 
ContributionAmount 
ContributionCalculationBasis 
ContributionSequenceNbr 
ContributionType 
ContributionUnrelatedToNP 
ContributionWorkerCode 
DaysJustification 
DebtorType 
DeductionAmount 
DeductionCalculationBasis 
DeductionCode 
DeductionRightStartingDate 
DefinitiveNominationDate 
DismissedStatutoryWorkerContribution 
DMFAPPLOriginal 
EcoVehicle 
EmployerClass 
EmployerNotion 
EmploymentPromotion 
FirstComplIndemnityDate 
FirstHiringDate 
FirstWeekGuaranteedSalaryNbrDays 
FlemishTrainingHolidayHoursNbr 
FlightNbrMinutes 
FloorApplicationNotion 
Form 
FormCreationDate 
FormCreationHour 
FunctionNature 
GradeOrFunction 
GrossRefRemunAmount 
GrossRefRemunContributionAmount 
HalfTimeCareerInterruptionNotion 
HolidayDaysNumber 
HorecaExtra 
HourRemun 
HourRemunInThousandthOfEuro 
Identification 
IllnessGrossRemunAmount 
IncompleteMonthNbrDays 
IncompleteMonthReason 
IndemnityContributionPeriodCode 
INSS 
JointCommissionNbr 
LicensePlate 
LocalUnitID 
ManagementCostNbrMonths 
MeanWorkingHours 
MobilityBudget 
MonthlyAdditionalScaleSalary 
MonthlyHomeIndemnity 
MonthlyScaleSalary 
Nationality 
NaturalPerson 
NaturalPersonSequenceNbr 
NaturalPersonUserReference 
NbrHoursOrServices 
NbrMonthsDecimals 
NetOwedAmount 
NewMaribelEmploymentDate 
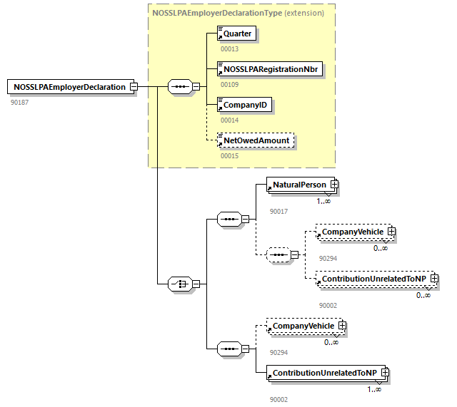
NOSSLPAEmployerDeclaration 
NOSSLPAOccupation 
NOSSLPARegistrationNbr 
NOSSLPASocialMaribel 
NOSSQuarterEndingDate 
NOSSQuarterStartingDate 
NoticeDate 
ObligationControlInformation 
OccupationDeduction 
OccupationEndingDate 
OccupationInformations 
OccupationPSDEndDate 
OccupationPSDStartDate 
OccupationPublicServiceData 
OccupationSequenceNbr 
OccupationStartingDate 
OccupationUserReference 
OfficialLanguage 
PecuniarySeniorityStartDate 
PercentagePaid 
PositionCode 
PostedWorker 
PSDDclExemption 
PSPContribCalcBasisDerogation 
PublicSectorInstitutionType 
PublicSectorPersonnelCategory 
Quarter 
ReducedScaleSalaryNotion 
Reference 
ReferenceNbr 
ReferenceOrigin 
ReferenceType 
ReferenceYearMonth 
RefMeanWorkingHours 
RefNbrDays 
RegionalAidMeasure 
Remun 
RemunAmount 
RemunCode 
RemunMethod 
RemunSequenceNbr 
ReorganisationMeasure 
ReorganisationMeasurePercentage 
ReorgMeasureInformation 
ReplacedINSS 
ReplacementAccordanceWCCNotion 
ResumptionOfWorkMeasure 
Retired 
SalaryScaleReference 
ScaleSalary 
ScaleSalaryAmount 
ScaleSalaryEndDate 
ScaleSalaryStartDate 
ScaleSalaryWeekHoursNbr 
SecondPillarInformation 
SectorDetail 
Service 
ServiceCode 
ServiceExemptionNotion 
ServiceNbrDays 
ServiceNbrHours 
ServiceSequenceNbr 
SIS 
SixMonthsIllnessDate 
StatutoryRelationEndReason 
StudentContribution 
StudentContributionAmount 
StudentHoursNbr 
StudentNbrDays 
StudentRemunAmount 
SubjectionEndingDate 
SubjectionStartingDate 
SubsidizedMeanWorkingHours 
SubstituteINSS 
SupplPensionContributionExemption 
TenthOrTwelfth 
TypeForm 
UnrelatedAmount 
UnrelatedCalculationBasis 
UnrelatedEmployerClass 
UnrelatedWorkerCode 
WeekHoursNbr 
WelfareBenefitTheoreticalAmount 
WorkerBirthdate 
WorkerBirthplace 
WorkerBirthplaceCountry 
WorkerCity 
WorkerCode 
WorkerContribution 
WorkerCountry 
WorkerDeduction 
WorkerFirstName 
WorkerHouseNbr 
WorkerInitial 
WorkerName 
WorkerPostBox 
WorkerRecord 
WorkerRecordUserReference 
WorkerSex 
WorkerStatus 
WorkerStreet 
WorkerZIPCode 
WorkingDaysSystem 


element AcknowledgementEndDate
diagram DMFAPPLOriginal_20214_p1.png
type restriction of xs:date
properties
content  simple
used by
complexType  ComplementaryIndemnityType
facets
Kind  Value  Annotation
pattern  \d{4}-\d{2}-\d{2}
annotation
documentation
00954
source <xs:element name="AcknowledgementEndDate">
 
<xs:annotation>
   
<xs:documentation>00954</xs:documentation>
 
</xs:annotation>
 
<xs:simpleType>
   
<xs:restriction base="xs:date">
     
<xs:pattern value="\d{4}-\d{2}-\d{2}"/>
   
</xs:restriction>
 
</xs:simpleType>
</xs:element>

element AcknowledgementStartDate
diagram DMFAPPLOriginal_20214_p2.png
type restriction of xs:date
properties
content  simple
used by
complexType  ComplementaryIndemnityType
facets
Kind  Value  Annotation
pattern  \d{4}-\d{2}-\d{2}
annotation
documentation
00953
source <xs:element name="AcknowledgementStartDate">
 
<xs:annotation>
   
<xs:documentation>00953</xs:documentation>
 
</xs:annotation>
 
<xs:simpleType>
   
<xs:restriction base="xs:date">
     
<xs:pattern value="\d{4}-\d{2}-\d{2}"/>
   
</xs:restriction>
 
</xs:simpleType>
</xs:element>

element ActivityCode
diagram DMFAPPLOriginal_20214_p3.png
type restriction of xs:integer
properties
content  simple
used by
complexTypes  ComplementaryIndemnityTypeNOSSLPAOccupationType
facets
Kind  Value  Annotation
minInclusive  0
maxInclusive  99999
totalDigits  5
annotation
documentation
00228
source <xs:element name="ActivityCode">
 
<xs:annotation>
   
<xs:documentation>00228</xs:documentation>
 
</xs:annotation>
 
<xs:simpleType>
   
<xs:restriction base="xs:integer">
     
<xs:minInclusive value="0"/>
     
<xs:maxInclusive value="99999"/>
     
<xs:totalDigits value="5"/>
   
</xs:restriction>
 
</xs:simpleType>
</xs:element>

element ActivityWithRisk
diagram DMFAPPLOriginal_20214_p4.png
type restriction of xs:integer
properties
content  simple
used by
complexType  WorkerRecordType
facets
Kind  Value  Annotation
minInclusive  0
maxInclusive  999
totalDigits  3
annotation
documentation
00041
source <xs:element name="ActivityWithRisk">
 
<xs:annotation>
   
<xs:documentation>00041</xs:documentation>
 
</xs:annotation>
 
<xs:simpleType>
   
<xs:restriction base="xs:integer">
     
<xs:minInclusive value="0"/>
     
<xs:maxInclusive value="999"/>
     
<xs:totalDigits value="3"/>
   
</xs:restriction>
 
</xs:simpleType>
</xs:element>

element AdditionalScaleSalary
diagram DMFAPPLOriginal_20214_p5.png
type AdditionalScaleSalaryType
properties
content  complex
children AdditionalScaleSalaryStartDateAdditionalScaleSalaryEndDateAdditionalScaleSalaryReferenceAdditionalScaleSalaryBasisAmountAdditionalScaleSalaryPercentageNbrHoursOrServicesAdditionalScaleSalaryAmount
used by
element  ScaleSalary
annotation
documentation
90413
source <xs:element name="AdditionalScaleSalary" type="AdditionalScaleSalaryType">
 
<xs:annotation>
   
<xs:documentation>90413</xs:documentation>
 
</xs:annotation>
</xs:element>

element AdditionalScaleSalaryAmount
diagram DMFAPPLOriginal_20214_p6.png
type restriction of xs:integer
properties
content  simple
used by
complexType  AdditionalScaleSalaryType
facets
Kind  Value  Annotation
minInclusive  1
maxInclusive  99999999999
totalDigits  11
annotation
documentation
00983
source <xs:element name="AdditionalScaleSalaryAmount">
 
<xs:annotation>
   
<xs:documentation>00983</xs:documentation>
 
</xs:annotation>
 
<xs:simpleType>
   
<xs:restriction base="xs:integer">
     
<xs:minInclusive value="1"/>
     
<xs:maxInclusive value="99999999999"/>
     
<xs:totalDigits value="11"/>
   
</xs:restriction>
 
</xs:simpleType>
</xs:element>

element AdditionalScaleSalaryBasisAmount
diagram DMFAPPLOriginal_20214_p7.png
type restriction of xs:integer
properties
content  simple
used by
complexType  AdditionalScaleSalaryType
facets
Kind  Value  Annotation
minInclusive  1
maxInclusive  99999999999
totalDigits  11
annotation
documentation
00980
source <xs:element name="AdditionalScaleSalaryBasisAmount">
 
<xs:annotation>
   
<xs:documentation>00980</xs:documentation>
 
</xs:annotation>
 
<xs:simpleType>
   
<xs:restriction base="xs:integer">
     
<xs:minInclusive value="1"/>
     
<xs:maxInclusive value="99999999999"/>
     
<xs:totalDigits value="11"/>
   
</xs:restriction>
 
</xs:simpleType>
</xs:element>

element AdditionalScaleSalaryEndDate
diagram DMFAPPLOriginal_20214_p8.png
type restriction of xs:date
properties
content  simple
used by
complexType  AdditionalScaleSalaryType
facets
Kind  Value  Annotation
pattern  \d{4}-\d{2}-\d{2}
annotation
documentation
00979
source <xs:element name="AdditionalScaleSalaryEndDate">
 
<xs:annotation>
   
<xs:documentation>00979</xs:documentation>
 
</xs:annotation>
 
<xs:simpleType>
   
<xs:restriction base="xs:date">
     
<xs:pattern value="\d{4}-\d{2}-\d{2}"/>
   
</xs:restriction>
 
</xs:simpleType>
</xs:element>

element AdditionalScaleSalaryPercentage
diagram DMFAPPLOriginal_20214_p9.png
type restriction of xs:integer
properties
content  simple
used by
complexType  AdditionalScaleSalaryType
facets
Kind  Value  Annotation
minInclusive  1
maxInclusive  99999
totalDigits  5
annotation
documentation
00981
source <xs:element name="AdditionalScaleSalaryPercentage">
 
<xs:annotation>
   
<xs:documentation>00981</xs:documentation>
 
</xs:annotation>
 
<xs:simpleType>
   
<xs:restriction base="xs:integer">
     
<xs:minInclusive value="1"/>
     
<xs:maxInclusive value="99999"/>
     
<xs:totalDigits value="5"/>
   
</xs:restriction>
 
</xs:simpleType>
</xs:element>

element AdditionalScaleSalaryReference
diagram DMFAPPLOriginal_20214_p10.png
type restriction of xs:integer
properties
content  simple
used by
complexType  AdditionalScaleSalaryType
facets
Kind  Value  Annotation
minInclusive  1
maxInclusive  999999999999
totalDigits  12
annotation
documentation
00977
source <xs:element name="AdditionalScaleSalaryReference">
 
<xs:annotation>
   
<xs:documentation>00977</xs:documentation>
 
</xs:annotation>
 
<xs:simpleType>
   
<xs:restriction base="xs:integer">
     
<xs:minInclusive value="1"/>
     
<xs:maxInclusive value="999999999999"/>
     
<xs:totalDigits value="12"/>
   
</xs:restriction>
 
</xs:simpleType>
</xs:element>

element AdditionalScaleSalaryStartDate
diagram DMFAPPLOriginal_20214_p11.png
type restriction of xs:date
properties
content  simple
used by
complexType  AdditionalScaleSalaryType
facets
Kind  Value  Annotation
pattern  \d{4}-\d{2}-\d{2}
annotation
documentation
00978
source <xs:element name="AdditionalScaleSalaryStartDate">
 
<xs:annotation>
   
<xs:documentation>00978</xs:documentation>
 
</xs:annotation>
 
<xs:simpleType>
   
<xs:restriction base="xs:date">
     
<xs:pattern value="\d{4}-\d{2}-\d{2}"/>
   
</xs:restriction>
 
</xs:simpleType>
</xs:element>

element AilingOrReorgCompanyNotion
diagram DMFAPPLOriginal_20214_p12.png
type restriction of xs:string
properties
content  simple
used by
complexType  ComplementaryIndemnityType
facets
Kind  Value  Annotation
maxLength  1
enumeration  0
enumeration  1
enumeration  2
enumeration  3
annotation
documentation
00952
source <xs:element name="AilingOrReorgCompanyNotion">
 
<xs:annotation>
   
<xs:documentation>00952</xs:documentation>
 
</xs:annotation>
 
<xs:simpleType>
   
<xs:restriction base="xs:string">
     
<xs:maxLength value="1"/>
     
<xs:enumeration value="0"/>
     
<xs:enumeration value="1"/>
     
<xs:enumeration value="2"/>
     
<xs:enumeration value="3"/>
   
</xs:restriction>
 
</xs:simpleType>
</xs:element>

element ApplicantINSS
diagram DMFAPPLOriginal_20214_p13.png
type restriction of xs:integer
properties
content  simple
used by
complexTypes  OccupationDeductionTypeWorkerDeductionType
facets
Kind  Value  Annotation
totalDigits  11
pattern  [0]|\d{11}
annotation
documentation
00093
appinfo
xs:inss
source <xs:element name="ApplicantINSS">
 
<xs:annotation>
   
<xs:documentation>00093</xs:documentation>
   
<xs:appinfo source="TDOType">xs:inss</xs:appinfo>
 
</xs:annotation>
 
<xs:simpleType>
   
<xs:restriction base="xs:integer">
     
<xs:totalDigits value="11"/>
     
<xs:pattern value="[0]|\d{11}"/>
   
</xs:restriction>
 
</xs:simpleType>
</xs:element>

element Apprenticeship
diagram DMFAPPLOriginal_20214_p14.png
type restriction of xs:integer
properties
content  simple
used by
complexType  NOSSLPAOccupationType
facets
Kind  Value  Annotation
totalDigits  1
enumeration  1
enumeration  3
enumeration  4
enumeration  5
annotation
documentation
00055
source <xs:element name="Apprenticeship">
 
<xs:annotation>
   
<xs:documentation>00055</xs:documentation>
 
</xs:annotation>
 
<xs:simpleType>
   
<xs:restriction base="xs:integer">
     
<xs:totalDigits value="1"/>
     
<xs:enumeration value="1"/>
     
<xs:enumeration value="3"/>
     
<xs:enumeration value="4"/>
     
<xs:enumeration value="5"/>
   
</xs:restriction>
 
</xs:simpleType>
</xs:element>

element AssignmentType
diagram DMFAPPLOriginal_20214_p15.png
type restriction of xs:integer
properties
content  simple
used by
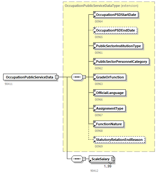
complexType  OccupationPublicServiceDataType
facets
Kind  Value  Annotation
minInclusive  0
maxInclusive  1
totalDigits  1
annotation
documentation
00967
source <xs:element name="AssignmentType">
 
<xs:annotation>
   
<xs:documentation>00967</xs:documentation>
 
</xs:annotation>
 
<xs:simpleType>
   
<xs:restriction base="xs:integer">
     
<xs:minInclusive value="0"/>
     
<xs:maxInclusive value="1"/>
     
<xs:totalDigits value="1"/>
   
</xs:restriction>
 
</xs:simpleType>
</xs:element>

element AttestationStatus
diagram DMFAPPLOriginal_20214_p16.png
type restriction of xs:integer
properties
content  simple
used by
complexType  FormType
facets
Kind  Value  Annotation
totalDigits  1
enumeration  0
annotation
documentation
00110
source <xs:element name="AttestationStatus">
 
<xs:annotation>
   
<xs:documentation>00110</xs:documentation>
 
</xs:annotation>
 
<xs:simpleType>
   
<xs:restriction base="xs:integer">
     
<xs:totalDigits value="1"/>
     
<xs:enumeration value="0"/>
   
</xs:restriction>
 
</xs:simpleType>
</xs:element>

element BonusPaymentFrequency
diagram DMFAPPLOriginal_20214_p17.png
type restriction of xs:integer
properties
content  simple
used by
complexType  RemunType
facets
Kind  Value  Annotation
minInclusive  0
maxInclusive  99
totalDigits  2
annotation
documentation
00068
source <xs:element name="BonusPaymentFrequency">
 
<xs:annotation>
   
<xs:documentation>00068</xs:documentation>
 
</xs:annotation>
 
<xs:simpleType>
   
<xs:restriction base="xs:integer">
     
<xs:minInclusive value="0"/>
     
<xs:maxInclusive value="99"/>
     
<xs:totalDigits value="2"/>
   
</xs:restriction>
 
</xs:simpleType>
</xs:element>

element Border
diagram DMFAPPLOriginal_20214_p18.png
type restriction of xs:integer
properties
content  simple
used by
complexType  WorkerRecordType
facets
Kind  Value  Annotation
minInclusive  0
maxInclusive  1
totalDigits  1
annotation
documentation
00040
source <xs:element name="Border">
 
<xs:annotation>
   
<xs:documentation>00040</xs:documentation>
 
</xs:annotation>
 
<xs:simpleType>
   
<xs:restriction base="xs:integer">
     
<xs:minInclusive value="0"/>
     
<xs:maxInclusive value="1"/>
     
<xs:totalDigits value="1"/>
   
</xs:restriction>
 
</xs:simpleType>
</xs:element>

element CapitalizationNotion
diagram DMFAPPLOriginal_20214_p19.png
type restriction of xs:string
properties
content  simple
used by
complexType  ComplIndemnityContributionType
facets
Kind  Value  Annotation
maxLength  1
enumeration  0
enumeration  1
enumeration  2
annotation
documentation
00892
source <xs:element name="CapitalizationNotion">
 
<xs:annotation>
   
<xs:documentation>00892</xs:documentation>
 
</xs:annotation>
 
<xs:simpleType>
   
<xs:restriction base="xs:string">
     
<xs:maxLength value="1"/>
     
<xs:enumeration value="0"/>
     
<xs:enumeration value="1"/>
     
<xs:enumeration value="2"/>
   
</xs:restriction>
 
</xs:simpleType>
</xs:element>

element CareerMeasure
diagram DMFAPPLOriginal_20214_p20.png
type restriction of xs:integer
properties
content  simple
used by
complexType  OccupationInformationsType
facets
Kind  Value  Annotation
totalDigits  2
enumeration  1
annotation
documentation
01194
source <xs:element name="CareerMeasure">
 
<xs:annotation>
   
<xs:documentation>01194</xs:documentation>
 
</xs:annotation>
 
<xs:simpleType>
   
<xs:restriction base="xs:integer">
     
<xs:totalDigits value="2"/>
     
<xs:enumeration value="1"/>
   
</xs:restriction>
 
</xs:simpleType>
</xs:element>

element CertificateOrigin
diagram DMFAPPLOriginal_20214_p21.png
type restriction of xs:integer
properties
content  simple
used by
complexTypes  OccupationDeductionTypeWorkerDeductionType
facets
Kind  Value  Annotation
minInclusive  1
maxInclusive  5
totalDigits  3
annotation
documentation
00094
source <xs:element name="CertificateOrigin">
 
<xs:annotation>
   
<xs:documentation>00094</xs:documentation>
 
</xs:annotation>
 
<xs:simpleType>
   
<xs:restriction base="xs:integer">
     
<xs:minInclusive value="1"/>
     
<xs:maxInclusive value="5"/>
     
<xs:totalDigits value="3"/>
   
</xs:restriction>
 
</xs:simpleType>
</xs:element>

element CompanyID
diagram DMFAPPLOriginal_20214_p22.png
type restriction of xs:integer
properties
content  simple
used by
complexType  NOSSLPAEmployerDeclarationType
facets
Kind  Value  Annotation
minInclusive  0000000196
maxInclusive  1999999943
totalDigits  10
pattern  \d{9}|\d{10}
annotation
documentation
00014
appinfo
CompanyID_conversion1
appinfo
xs:companyId
source <xs:element name="CompanyID">
 
<xs:annotation>
   
<xs:documentation>00014</xs:documentation>
   
<xs:appinfo source="ConversionID">CompanyID_conversion1</xs:appinfo>
   
<xs:appinfo source="TDOType">xs:companyId</xs:appinfo>
 
</xs:annotation>
 
<xs:simpleType>
   
<xs:restriction base="xs:integer">
     
<xs:minInclusive value="0000000196"/>
     
<xs:maxInclusive value="1999999943"/>
     
<xs:totalDigits value="10"/>
     
<xs:pattern value="\d{9}|\d{10}"/>
   
</xs:restriction>
 
</xs:simpleType>
</xs:element>

element CompanyVehicle
diagram DMFAPPLOriginal_20214_p23.png
type CompanyVehicleType
properties
content  complex
children CompanyVehicleSequenceNbrLicensePlateEcoVehicle
used by
element  NOSSLPAEmployerDeclaration
annotation
documentation
90294
source <xs:element name="CompanyVehicle" type="CompanyVehicleType">
 
<xs:annotation>
   
<xs:documentation>90294</xs:documentation>
 
</xs:annotation>
</xs:element>

element CompanyVehicleSequenceNbr
diagram DMFAPPLOriginal_20214_p24.png
type restriction of xs:integer
properties
content  simple
used by
complexType  CompanyVehicleType
facets
Kind  Value  Annotation
minInclusive  1
maxInclusive  99999
totalDigits  5
annotation
documentation
00780
source <xs:element name="CompanyVehicleSequenceNbr">
 
<xs:annotation>
   
<xs:documentation>00780</xs:documentation>
 
</xs:annotation>
 
<xs:simpleType>
   
<xs:restriction base="xs:integer">
     
<xs:minInclusive value="1"/>
     
<xs:maxInclusive value="99999"/>
     
<xs:totalDigits value="5"/>
   
</xs:restriction>
 
</xs:simpleType>
</xs:element>

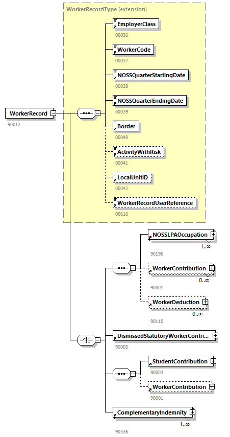
element ComplementaryIndemnity
diagram DMFAPPLOriginal_20214_p25.png
type extension of ComplementaryIndemnityType
properties
content  complex
children EmployerNotionJointCommissionNbrActivityCodeDebtorTypeFirstComplIndemnityDateComplIndemnityAgreementNotionHalfTimeCareerInterruptionNotionServiceExemptionNotionReplacementAccordanceWCCNotionSubstituteINSSResumptionOfWorkMeasureComplIndemnityNbrOfPartsNoticeDateAilingOrReorgCompanyNotionAcknowledgementStartDateAcknowledgementEndDateComplIndemnityContribution
used by
element  WorkerRecord
annotation
documentation
90336
source <xs:element name="ComplementaryIndemnity">
 
<xs:annotation>
   
<xs:documentation>90336</xs:documentation>
 
</xs:annotation>
 
<xs:complexType>
   
<xs:complexContent>
     
<xs:extension base="ComplementaryIndemnityType">
       
<xs:sequence>
         
<xs:element ref="ComplIndemnityContribution" minOccurs="0" maxOccurs="unbounded"/>
       
</xs:sequence>
     
</xs:extension>
   
</xs:complexContent>
 
</xs:complexType>
</xs:element>

element ComplIndemnityAgreementNotion
diagram DMFAPPLOriginal_20214_p26.png
type restriction of xs:integer
properties
content  simple
used by
complexType  ComplementaryIndemnityType
facets
Kind  Value  Annotation
totalDigits  1
enumeration  2
annotation
documentation
00824
source <xs:element name="ComplIndemnityAgreementNotion">
 
<xs:annotation>
   
<xs:documentation>00824</xs:documentation>
 
</xs:annotation>
 
<xs:simpleType>
   
<xs:restriction base="xs:integer">
     
<xs:totalDigits value="1"/>
     
<xs:enumeration value="2"/>
   
</xs:restriction>
 
</xs:simpleType>
</xs:element>

element ComplIndemnityAmount
diagram DMFAPPLOriginal_20214_p27.png
type restriction of xs:integer
properties
content  simple
used by
complexType  ComplIndemnityContributionType
facets
Kind  Value  Annotation
minInclusive  0
maxInclusive  999999999
totalDigits  9
annotation
documentation
00830
source <xs:element name="ComplIndemnityAmount">
 
<xs:annotation>
   
<xs:documentation>00830</xs:documentation>
 
</xs:annotation>
 
<xs:simpleType>
   
<xs:restriction base="xs:integer">
     
<xs:minInclusive value="0"/>
     
<xs:maxInclusive value="999999999"/>
     
<xs:totalDigits value="9"/>
   
</xs:restriction>
 
</xs:simpleType>
</xs:element>

element ComplIndemnityAmountAdjustNotion
diagram DMFAPPLOriginal_20214_p28.png
type restriction of xs:integer
properties
content  simple
used by
complexType  ComplIndemnityContributionType
facets
Kind  Value  Annotation
totalDigits  1
enumeration  0
enumeration  1
enumeration  4
enumeration  9
annotation
documentation
00829
source <xs:element name="ComplIndemnityAmountAdjustNotion">
 
<xs:annotation>
   
<xs:documentation>00829</xs:documentation>
 
</xs:annotation>
 
<xs:simpleType>
   
<xs:restriction base="xs:integer">
     
<xs:totalDigits value="1"/>
     
<xs:enumeration value="0"/>
     
<xs:enumeration value="1"/>
     
<xs:enumeration value="4"/>
     
<xs:enumeration value="9"/>
   
</xs:restriction>
 
</xs:simpleType>
</xs:element>

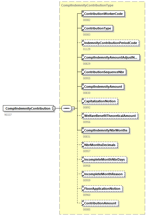
element ComplIndemnityContribution
diagram DMFAPPLOriginal_20214_p29.png
type ComplIndemnityContributionType
properties
content  complex
children ContributionWorkerCodeContributionTypeIndemnityContributionPeriodCodeComplIndemnityAmountAdjustNotionContributionSequenceNbrComplIndemnityAmountCapitalizationNotionWelfareBenefitTheoreticalAmountComplIndemnityNbrMonthsNbrMonthsDecimalsIncompleteMonthNbrDaysIncompleteMonthReasonFloorApplicationNotionContributionAmount
used by
element  ComplementaryIndemnity
annotation
documentation
90337
source <xs:element name="ComplIndemnityContribution" type="ComplIndemnityContributionType">
 
<xs:annotation>
   
<xs:documentation>90337</xs:documentation>
 
</xs:annotation>
</xs:element>

element ComplIndemnityNbrMonths
diagram DMFAPPLOriginal_20214_p30.png
type restriction of xs:integer
properties
content  simple
used by
complexType  ComplIndemnityContributionType
facets
Kind  Value  Annotation
minInclusive  0
maxInclusive  181
totalDigits  3
annotation
documentation
00831
source <xs:element name="ComplIndemnityNbrMonths">
 
<xs:annotation>
   
<xs:documentation>00831</xs:documentation>
 
</xs:annotation>
 
<xs:simpleType>
   
<xs:restriction base="xs:integer">
     
<xs:minInclusive value="0"/>
     
<xs:maxInclusive value="181"/>
     
<xs:totalDigits value="3"/>
   
</xs:restriction>
 
</xs:simpleType>
</xs:element>

element ComplIndemnityNbrOfParts
diagram DMFAPPLOriginal_20214_p31.png
type restriction of xs:integer
properties
content  simple
used by
complexType  ComplementaryIndemnityType
facets
Kind  Value  Annotation
minInclusive  0
maxInclusive  9
totalDigits  1
annotation
documentation
00950
source <xs:element name="ComplIndemnityNbrOfParts">
 
<xs:annotation>
   
<xs:documentation>00950</xs:documentation>
 
</xs:annotation>
 
<xs:simpleType>
   
<xs:restriction base="xs:integer">
     
<xs:minInclusive value="0"/>
     
<xs:maxInclusive value="9"/>
     
<xs:totalDigits value="1"/>
   
</xs:restriction>
 
</xs:simpleType>
</xs:element>

element ContractType
diagram DMFAPPLOriginal_20214_p32.png
type restriction of xs:integer
properties
content  simple
used by
complexType  NOSSLPAOccupationType
facets
Kind  Value  Annotation
minInclusive  0
maxInclusive  1
totalDigits  1
annotation
documentation
00050
source <xs:element name="ContractType">
 
<xs:annotation>
   
<xs:documentation>00050</xs:documentation>
 
</xs:annotation>
 
<xs:simpleType>
   
<xs:restriction base="xs:integer">
     
<xs:minInclusive value="0"/>
     
<xs:maxInclusive value="1"/>
     
<xs:totalDigits value="1"/>
   
</xs:restriction>
 
</xs:simpleType>
</xs:element>

element ContributionAmount
diagram DMFAPPLOriginal_20214_p33.png
type restriction of xs:integer
properties
content  simple
used by
complexTypes  ComplIndemnityContributionTypeWorkerContributionType
facets
Kind  Value  Annotation
minInclusive  0
maxInclusive  99999999999
totalDigits  11
annotation
documentation
00085
source <xs:element name="ContributionAmount">
 
<xs:annotation>
   
<xs:documentation>00085</xs:documentation>
 
</xs:annotation>
 
<xs:simpleType>
   
<xs:restriction base="xs:integer">
     
<xs:minInclusive value="0"/>
     
<xs:maxInclusive value="99999999999"/>
     
<xs:totalDigits value="11"/>
   
</xs:restriction>
 
</xs:simpleType>
</xs:element>

element ContributionCalculationBasis
diagram DMFAPPLOriginal_20214_p34.png
type restriction of xs:integer
properties
content  simple
used by
complexType  WorkerContributionType
facets
Kind  Value  Annotation
minInclusive  0
maxInclusive  99999999999
totalDigits  11
annotation
documentation
00084
source <xs:element name="ContributionCalculationBasis">
 
<xs:annotation>
   
<xs:documentation>00084</xs:documentation>
 
</xs:annotation>
 
<xs:simpleType>
   
<xs:restriction base="xs:integer">
     
<xs:minInclusive value="0"/>
     
<xs:maxInclusive value="99999999999"/>
     
<xs:totalDigits value="11"/>
   
</xs:restriction>
 
</xs:simpleType>
</xs:element>

element ContributionSequenceNbr
diagram DMFAPPLOriginal_20214_p35.png
type restriction of xs:integer
properties
content  simple
used by
complexType  ComplIndemnityContributionType
facets
Kind  Value  Annotation
minInclusive  1
maxInclusive  999
totalDigits  3
annotation
documentation
00955
source <xs:element name="ContributionSequenceNbr">
 
<xs:annotation>
   
<xs:documentation>00955</xs:documentation>
 
</xs:annotation>
 
<xs:simpleType>
   
<xs:restriction base="xs:integer">
     
<xs:minInclusive value="1"/>
     
<xs:maxInclusive value="999"/>
     
<xs:totalDigits value="3"/>
   
</xs:restriction>
 
</xs:simpleType>
</xs:element>

element ContributionType
diagram DMFAPPLOriginal_20214_p36.png
type restriction of xs:integer
properties
content  simple
used by
complexTypes  ComplIndemnityContributionTypeWorkerContributionType
facets
Kind  Value  Annotation
totalDigits  1
enumeration  0
enumeration  1
enumeration  2
enumeration  3
enumeration  4
enumeration  5
enumeration  6
enumeration  7
enumeration  8
annotation
documentation
00083
source <xs:element name="ContributionType">
 
<xs:annotation>
   
<xs:documentation>00083</xs:documentation>
 
</xs:annotation>
 
<xs:simpleType>
   
<xs:restriction base="xs:integer">
     
<xs:totalDigits value="1"/>
     
<xs:enumeration value="0"/>
     
<xs:enumeration value="1"/>
     
<xs:enumeration value="2"/>
     
<xs:enumeration value="3"/>
     
<xs:enumeration value="4"/>
     
<xs:enumeration value="5"/>
     
<xs:enumeration value="6"/>
     
<xs:enumeration value="7"/>
     
<xs:enumeration value="8"/>
   
</xs:restriction>
 
</xs:simpleType>
</xs:element>

element ContributionUnrelatedToNP
diagram DMFAPPLOriginal_20214_p37.png
type ContributionUnrelatedToNPType
properties
content  complex
children UnrelatedEmployerClassUnrelatedWorkerCodeUnrelatedCalculationBasisUnrelatedAmount
used by
element  NOSSLPAEmployerDeclaration
annotation
documentation
90002
source <xs:element name="ContributionUnrelatedToNP" type="ContributionUnrelatedToNPType">
 
<xs:annotation>
   
<xs:documentation>90002</xs:documentation>
 
</xs:annotation>
</xs:element>

element ContributionWorkerCode
diagram DMFAPPLOriginal_20214_p38.png
type restriction of xs:integer
properties
content  simple
used by
complexTypes  ComplIndemnityContributionTypeWorkerContributionType
facets
Kind  Value  Annotation
totalDigits  3
pattern  \d{3}
enumeration  101
enumeration  102
enumeration  103
enumeration  104
enumeration  109
enumeration  111
enumeration  112
enumeration  113
enumeration  114
enumeration  121
enumeration  131
enumeration  132
enumeration  133
enumeration  201
enumeration  202
enumeration  203
enumeration  204
enumeration  209
enumeration  211
enumeration  212
enumeration  213
enumeration  214
enumeration  221
enumeration  231
enumeration  232
enumeration  233
enumeration  251
enumeration  252
enumeration  301
enumeration  302
enumeration  303
enumeration  304
enumeration  306
enumeration  307
enumeration  308
enumeration  601
enumeration  602
enumeration  603
enumeration  604
enumeration  608
enumeration  609
enumeration  642
enumeration  651
enumeration  652
enumeration  702
enumeration  711
enumeration  721
enumeration  722
enumeration  731
enumeration  732
enumeration  741
enumeration  761
enumeration  801
enumeration  842
enumeration  843
enumeration  844
enumeration  845
enumeration  846
enumeration  847
enumeration  851
enumeration  855
enumeration  856
enumeration  857
enumeration  860
enumeration  861
enumeration  864
enumeration  865
enumeration  868
enumeration  869
enumeration  870
enumeration  871
enumeration  872
enumeration  873
enumeration  874
enumeration  879
enumeration  880
enumeration  881
enumeration  882
enumeration  884
enumeration  886
enumeration  889
enumeration  891
enumeration  892
enumeration  893
enumeration  894
enumeration  896
enumeration  897
enumeration  898
enumeration  899
annotation
documentation
00082
source <xs:element name="ContributionWorkerCode">
 
<xs:annotation>
   
<xs:documentation>00082</xs:documentation>
 
</xs:annotation>
 
<xs:simpleType>
   
<xs:restriction base="xs:integer">
     
<xs:totalDigits value="3"/>
     
<xs:pattern value="\d{3}"/>
     
<xs:enumeration value="101"/>
     
<xs:enumeration value="102"/>
     
<xs:enumeration value="103"/>
     
<xs:enumeration value="104"/>
     
<xs:enumeration value="109"/>
     
<xs:enumeration value="111"/>
     
<xs:enumeration value="112"/>
     
<xs:enumeration value="113"/>
     
<xs:enumeration value="114"/>
     
<xs:enumeration value="121"/>
     
<xs:enumeration value="131"/>
     
<xs:enumeration value="132"/>
     
<xs:enumeration value="133"/>
     
<xs:enumeration value="201"/>
     
<xs:enumeration value="202"/>
     
<xs:enumeration value="203"/>
     
<xs:enumeration value="204"/>
     
<xs:enumeration value="209"/>
     
<xs:enumeration value="211"/>
     
<xs:enumeration value="212"/>
     
<xs:enumeration value="213"/>
     
<xs:enumeration value="214"/>
     
<xs:enumeration value="221"/>
     
<xs:enumeration value="231"/>
     
<xs:enumeration value="232"/>
     
<xs:enumeration value="233"/>
     
<xs:enumeration value="251"/>
     
<xs:enumeration value="252"/>
     
<xs:enumeration value="301"/>
     
<xs:enumeration value="302"/>
     
<xs:enumeration value="303"/>
     
<xs:enumeration value="304"/>
     
<xs:enumeration value="306"/>
     
<xs:enumeration value="307"/>
     
<xs:enumeration value="308"/>
     
<xs:enumeration value="601"/>
     
<xs:enumeration value="602"/>
     
<xs:enumeration value="603"/>
     
<xs:enumeration value="604"/>
     
<xs:enumeration value="608"/>
     
<xs:enumeration value="609"/>
     
<xs:enumeration value="642"/>
     
<xs:enumeration value="651"/>
     
<xs:enumeration value="652"/>
     
<xs:enumeration value="702"/>
     
<xs:enumeration value="711"/>
     
<xs:enumeration value="721"/>
     
<xs:enumeration value="722"/>
     
<xs:enumeration value="731"/>
     
<xs:enumeration value="732"/>
     
<xs:enumeration value="741"/>
     
<xs:enumeration value="761"/>
     
<xs:enumeration value="801"/>
     
<xs:enumeration value="842"/>
     
<xs:enumeration value="843"/>
     
<xs:enumeration value="844"/>
     
<xs:enumeration value="845"/>
     
<xs:enumeration value="846"/>
     
<xs:enumeration value="847"/>
     
<xs:enumeration value="851"/>
     
<xs:enumeration value="855"/>
     
<xs:enumeration value="856"/>
     
<xs:enumeration value="857"/>
     
<xs:enumeration value="860"/>
     
<xs:enumeration value="861"/>
     
<xs:enumeration value="864"/>
     
<xs:enumeration value="865"/>
     
<xs:enumeration value="868"/>
     
<xs:enumeration value="869"/>
     
<xs:enumeration value="870"/>
     
<xs:enumeration value="871"/>
     
<xs:enumeration value="872"/>
     
<xs:enumeration value="873"/>
     
<xs:enumeration value="874"/>
     
<xs:enumeration value="879"/>
     
<xs:enumeration value="880"/>
     
<xs:enumeration value="881"/>
     
<xs:enumeration value="882"/>
     
<xs:enumeration value="884"/>
     
<xs:enumeration value="886"/>
     
<xs:enumeration value="889"/>
     
<xs:enumeration value="891"/>
     
<xs:enumeration value="892"/>
     
<xs:enumeration value="893"/>
     
<xs:enumeration value="894"/>
     
<xs:enumeration value="896"/>
     
<xs:enumeration value="897"/>
     
<xs:enumeration value="898"/>
     
<xs:enumeration value="899"/>
   
</xs:restriction>
 
</xs:simpleType>
</xs:element>

element DaysJustification
diagram DMFAPPLOriginal_20214_p39.png
type restriction of xs:string
properties
content  simple
used by
complexType  NOSSLPAOccupationType
facets
Kind  Value  Annotation
maxLength  1
enumeration  1
enumeration  2
enumeration  3
enumeration  4
enumeration  5
enumeration  6
enumeration  7
annotation
documentation
00625
source <xs:element name="DaysJustification">
 
<xs:annotation>
   
<xs:documentation>00625</xs:documentation>
 
</xs:annotation>
 
<xs:simpleType>
   
<xs:restriction base="xs:string">
     
<xs:maxLength value="1"/>
     
<xs:enumeration value="1"/>
     
<xs:enumeration value="2"/>
     
<xs:enumeration value="3"/>
     
<xs:enumeration value="4"/>
     
<xs:enumeration value="5"/>
     
<xs:enumeration value="6"/>
     
<xs:enumeration value="7"/>
   
</xs:restriction>
 
</xs:simpleType>
</xs:element>

element DebtorType
diagram DMFAPPLOriginal_20214_p40.png
type restriction of xs:string
properties
content  simple
used by
complexType  ComplementaryIndemnityType
facets
Kind  Value  Annotation
maxLength  1
enumeration  0
enumeration  1
enumeration  2
enumeration  3
enumeration  4
enumeration  5
annotation
documentation
00949
source <xs:element name="DebtorType">
 
<xs:annotation>
   
<xs:documentation>00949</xs:documentation>
 
</xs:annotation>
 
<xs:simpleType>
   
<xs:restriction base="xs:string">
     
<xs:maxLength value="1"/>
     
<xs:enumeration value="0"/>
     
<xs:enumeration value="1"/>
     
<xs:enumeration value="2"/>
     
<xs:enumeration value="3"/>
     
<xs:enumeration value="4"/>
     
<xs:enumeration value="5"/>
   
</xs:restriction>
 
</xs:simpleType>
</xs:element>

element DeductionAmount
diagram DMFAPPLOriginal_20214_p41.png
type restriction of xs:integer
properties
content  simple
used by
complexTypes  OccupationDeductionTypeWorkerDeductionType
facets
Kind  Value  Annotation
minInclusive  0
maxInclusive  99999999999
totalDigits  11
annotation
documentation
00089
source <xs:element name="DeductionAmount">
 
<xs:annotation>
   
<xs:documentation>00089</xs:documentation>
 
</xs:annotation>
 
<xs:simpleType>
   
<xs:restriction base="xs:integer">
     
<xs:minInclusive value="0"/>
     
<xs:maxInclusive value="99999999999"/>
     
<xs:totalDigits value="11"/>
   
</xs:restriction>
 
</xs:simpleType>
</xs:element>

element DeductionCalculationBasis
diagram DMFAPPLOriginal_20214_p42.png
type restriction of xs:integer
properties
content  simple
used by
complexTypes  OccupationDeductionTypeWorkerDeductionType
facets
Kind  Value  Annotation
minInclusive  0
maxInclusive  99999999999
totalDigits  11
annotation
documentation
00088
source <xs:element name="DeductionCalculationBasis">
 
<xs:annotation>
   
<xs:documentation>00088</xs:documentation>
 
</xs:annotation>
 
<xs:simpleType>
   
<xs:restriction base="xs:integer">
     
<xs:minInclusive value="0"/>
     
<xs:maxInclusive value="99999999999"/>
     
<xs:totalDigits value="11"/>
   
</xs:restriction>
 
</xs:simpleType>
</xs:element>

element DeductionCode
diagram DMFAPPLOriginal_20214_p43.png
type restriction of xs:integer
properties
content  simple
used by
complexTypes  OccupationDeductionTypeWorkerDeductionType
facets
Kind  Value  Annotation
minInclusive  0
maxInclusive  9999
totalDigits  4
annotation
documentation
00086
source <xs:element name="DeductionCode">
 
<xs:annotation>
   
<xs:documentation>00086</xs:documentation>
 
</xs:annotation>
 
<xs:simpleType>
   
<xs:restriction base="xs:integer">
     
<xs:minInclusive value="0"/>
     
<xs:maxInclusive value="9999"/>
     
<xs:totalDigits value="4"/>
   
</xs:restriction>
 
</xs:simpleType>
</xs:element>

element DeductionRightStartingDate
diagram DMFAPPLOriginal_20214_p44.png
type restriction of xs:date
properties
content  simple
used by
complexTypes  OccupationDeductionTypeWorkerDeductionType
facets
Kind  Value  Annotation
pattern  \d{4}-\d{2}-\d{2}
annotation
documentation
00090
source <xs:element name="DeductionRightStartingDate">
 
<xs:annotation>
   
<xs:documentation>00090</xs:documentation>
 
</xs:annotation>
 
<xs:simpleType>
   
<xs:restriction base="xs:date">
     
<xs:pattern value="\d{4}-\d{2}-\d{2}"/>
   
</xs:restriction>
 
</xs:simpleType>
</xs:element>

element DefinitiveNominationDate
diagram DMFAPPLOriginal_20214_p45.png
type restriction of xs:date
properties
content  simple
used by
complexType  OccupationInformationsType
facets
Kind  Value  Annotation
pattern  \d{4}-\d{2}-\d{2}
annotation
documentation
01092
source <xs:element name="DefinitiveNominationDate">
 
<xs:annotation>
   
<xs:documentation>01092</xs:documentation>
 
</xs:annotation>
 
<xs:simpleType>
   
<xs:restriction base="xs:date">
     
<xs:pattern value="\d{4}-\d{2}-\d{2}"/>
   
</xs:restriction>
 
</xs:simpleType>
</xs:element>

element DismissedStatutoryWorkerContribution
diagram DMFAPPLOriginal_20214_p46.png
type DismissedStatutoryWorkerContributionType
properties
content  complex
children GrossRefRemunAmountGrossRefRemunContributionAmountRefNbrDaysSubjectionStartingDateSubjectionEndingDate
used by
element  WorkerRecord
annotation
documentation
90005
source <xs:element name="DismissedStatutoryWorkerContribution" type="DismissedStatutoryWorkerContributionType">
 
<xs:annotation>
   
<xs:documentation>90005</xs:documentation>
 
</xs:annotation>
</xs:element>

element DMFAPPLOriginal
diagram DMFAPPLOriginal_20214_p47.png
properties
content  complex
children Form
annotation
documentation
90195
source <xs:element name="DMFAPPLOriginal">
 
<xs:annotation>
   
<xs:documentation>90195</xs:documentation>
 
</xs:annotation>
 
<xs:complexType>
   
<xs:sequence>
     
<xs:element ref="Form" maxOccurs="unbounded"/>
   
</xs:sequence>
 
</xs:complexType>
</xs:element>

element EcoVehicle
diagram DMFAPPLOriginal_20214_p48.png
type restriction of xs:integer
properties
content  simple
used by
complexType  CompanyVehicleType
facets
Kind  Value  Annotation
minInclusive  0
maxInclusive  1
totalDigits  1
annotation
documentation
01217
source <xs:element name="EcoVehicle">
 
<xs:annotation>
   
<xs:documentation>01217</xs:documentation>
 
</xs:annotation>
 
<xs:simpleType>
   
<xs:restriction base="xs:integer">
     
<xs:minInclusive value="0"/>
     
<xs:maxInclusive value="1"/>
     
<xs:totalDigits value="1"/>
   
</xs:restriction>
 
</xs:simpleType>
</xs:element>

element EmployerClass
diagram DMFAPPLOriginal_20214_p49.png
type restriction of xs:integer
properties
content  simple
used by
complexType  WorkerRecordType
facets
Kind  Value  Annotation
totalDigits  3
pattern  \d{3}
enumeration  951
enumeration  952
enumeration  953
enumeration  954
enumeration  955
enumeration  956
enumeration  957
enumeration  958
enumeration  959
enumeration  971
enumeration  972
enumeration  973
enumeration  974
enumeration  975
enumeration  976
enumeration  977
enumeration  978
enumeration  981
enumeration  982
annotation
documentation
00036
source <xs:element name="EmployerClass">
 
<xs:annotation>
   
<xs:documentation>00036</xs:documentation>
 
</xs:annotation>
 
<xs:simpleType>
   
<xs:restriction base="xs:integer">
     
<xs:totalDigits value="3"/>
     
<xs:pattern value="\d{3}"/>
     
<xs:enumeration value="951"/>
     
<xs:enumeration value="952"/>
     
<xs:enumeration value="953"/>
     
<xs:enumeration value="954"/>
     
<xs:enumeration value="955"/>
     
<xs:enumeration value="956"/>
     
<xs:enumeration value="957"/>
     
<xs:enumeration value="958"/>
     
<xs:enumeration value="959"/>
     
<xs:enumeration value="971"/>
     
<xs:enumeration value="972"/>
     
<xs:enumeration value="973"/>
     
<xs:enumeration value="974"/>
     
<xs:enumeration value="975"/>
     
<xs:enumeration value="976"/>
     
<xs:enumeration value="977"/>
     
<xs:enumeration value="978"/>
     
<xs:enumeration value="981"/>
     
<xs:enumeration value="982"/>
   
</xs:restriction>
 
</xs:simpleType>
</xs:element>

element EmployerNotion
diagram DMFAPPLOriginal_20214_p50.png
type restriction of xs:integer
properties
content  simple
used by
complexType  ComplementaryIndemnityType
facets
Kind  Value  Annotation
totalDigits  11
pattern  0|1\d{10}
annotation
documentation
00815
source <xs:element name="EmployerNotion">
 
<xs:annotation>
   
<xs:documentation>00815</xs:documentation>
 
</xs:annotation>
 
<xs:simpleType>
   
<xs:restriction base="xs:integer">
     
<xs:totalDigits value="11"/>
     
<xs:pattern value="0|1\d{10}"/>
   
</xs:restriction>
 
</xs:simpleType>
</xs:element>

element EmploymentPromotion
diagram DMFAPPLOriginal_20214_p51.png
type restriction of xs:integer
properties
content  simple
used by
complexType  NOSSLPAOccupationType
facets
Kind  Value  Annotation
totalDigits  3
enumeration  1
enumeration  2
enumeration  3
enumeration  5
enumeration  10
enumeration  11
enumeration  12
enumeration  13
enumeration  14
enumeration  15
enumeration  16
enumeration  17
enumeration  18
enumeration  21
enumeration  22
enumeration  23
enumeration  24
annotation
documentation
00052
source <xs:element name="EmploymentPromotion">
 
<xs:annotation>
   
<xs:documentation>00052</xs:documentation>
 
</xs:annotation>
 
<xs:simpleType>
   
<xs:restriction base="xs:integer">
     
<xs:totalDigits value="3"/>
     
<xs:enumeration value="1"/>
     
<xs:enumeration value="2"/>
     
<xs:enumeration value="3"/>
     
<xs:enumeration value="5"/>
     
<xs:enumeration value="10"/>
     
<xs:enumeration value="11"/>
     
<xs:enumeration value="12"/>
     
<xs:enumeration value="13"/>
     
<xs:enumeration value="14"/>
     
<xs:enumeration value="15"/>
     
<xs:enumeration value="16"/>
     
<xs:enumeration value="17"/>
     
<xs:enumeration value="18"/>
     
<xs:enumeration value="21"/>
     
<xs:enumeration value="22"/>
     
<xs:enumeration value="23"/>
     
<xs:enumeration value="24"/>
   
</xs:restriction>
 
</xs:simpleType>
</xs:element>

element FirstComplIndemnityDate
diagram DMFAPPLOriginal_20214_p52.png
type restriction of xs:date
properties
content  simple
used by
complexType  ComplementaryIndemnityType
facets
Kind  Value  Annotation
minInclusive  1995-03-01
pattern  \d{4}-\d{2}-\d{2}
annotation
documentation
00823
source <xs:element name="FirstComplIndemnityDate">
 
<xs:annotation>
   
<xs:documentation>00823</xs:documentation>
 
</xs:annotation>
 
<xs:simpleType>
   
<xs:restriction base="xs:date">
     
<xs:minInclusive value="1995-03-01"/>
     
<xs:pattern value="\d{4}-\d{2}-\d{2}"/>
   
</xs:restriction>
 
</xs:simpleType>
</xs:element>

element FirstHiringDate
diagram DMFAPPLOriginal_20214_p53.png
type restriction of xs:date
properties
content  simple
used by
complexType  WorkerContributionType
facets
Kind  Value  Annotation
minInclusive  2007-07-01
pattern  \d{4}-\d{2}-\d{2}
annotation
documentation
00896
source <xs:element name="FirstHiringDate">
 
<xs:annotation>
   
<xs:documentation>00896</xs:documentation>
 
</xs:annotation>
 
<xs:simpleType>
   
<xs:restriction base="xs:date">
     
<xs:minInclusive value="2007-07-01"/>
     
<xs:pattern value="\d{4}-\d{2}-\d{2}"/>
   
</xs:restriction>
 
</xs:simpleType>
</xs:element>

element FirstWeekGuaranteedSalaryNbrDays
diagram DMFAPPLOriginal_20214_p54.png
type restriction of xs:integer
properties
content  simple
used by
complexType  OccupationInformationsType
facets
Kind  Value  Annotation
totalDigits  4
annotation
documentation
01010
source <xs:element name="FirstWeekGuaranteedSalaryNbrDays">
 
<xs:annotation>
   
<xs:documentation>01010</xs:documentation>
 
</xs:annotation>
 
<xs:simpleType>
   
<xs:restriction base="xs:integer">
     
<xs:totalDigits value="4"/>
   
</xs:restriction>
 
</xs:simpleType>
</xs:element>

element FlemishTrainingHolidayHoursNbr
diagram DMFAPPLOriginal_20214_p55.png
type restriction of xs:integer
properties
content  simple
used by
complexType  OccupationInformationsType
facets
Kind  Value  Annotation
minInclusive  1
maxInclusive  9999999
totalDigits  7
annotation
documentation
01232
source <xs:element name="FlemishTrainingHolidayHoursNbr">
 
<xs:annotation>
   
<xs:documentation>01232</xs:documentation>
 
</xs:annotation>
 
<xs:simpleType>
   
<xs:restriction base="xs:integer">
     
<xs:minInclusive value="1"/>
     
<xs:maxInclusive value="9999999"/>
     
<xs:totalDigits value="7"/>
   
</xs:restriction>
 
</xs:simpleType>
</xs:element>

element FlightNbrMinutes
diagram DMFAPPLOriginal_20214_p56.png
type restriction of xs:integer
properties
content  simple
used by
complexType  ServiceType
facets
Kind  Value  Annotation
minInclusive  0
maxInclusive  9999999
totalDigits  7
annotation
documentation
00065
source <xs:element name="FlightNbrMinutes">
 
<xs:annotation>
   
<xs:documentation>00065</xs:documentation>
 
</xs:annotation>
 
<xs:simpleType>
   
<xs:restriction base="xs:integer">
     
<xs:minInclusive value="0"/>
     
<xs:maxInclusive value="9999999"/>
     
<xs:totalDigits value="7"/>
   
</xs:restriction>
 
</xs:simpleType>
</xs:element>

element FloorApplicationNotion
diagram DMFAPPLOriginal_20214_p57.png
type restriction of xs:integer
properties
content  simple
used by
complexType  ComplIndemnityContributionType
facets
Kind  Value  Annotation
minInclusive  0
maxInclusive  2
totalDigits  1
annotation
documentation
00960
source <xs:element name="FloorApplicationNotion">
 
<xs:annotation>
   
<xs:documentation>00960</xs:documentation>
 
</xs:annotation>
 
<xs:simpleType>
   
<xs:restriction base="xs:integer">
     
<xs:minInclusive value="0"/>
     
<xs:maxInclusive value="2"/>
     
<xs:totalDigits value="1"/>
   
</xs:restriction>
 
</xs:simpleType>
</xs:element>

element Form
diagram DMFAPPLOriginal_20214_p58.png
type extension of FormType
properties
content  complex
children IdentificationFormCreationDateFormCreationHourAttestationStatusTypeFormReferenceNOSSLPAEmployerDeclaration
used by
element  DMFAPPLOriginal
annotation
documentation
90059
source <xs:element name="Form">
 
<xs:annotation>
   
<xs:documentation>90059</xs:documentation>
 
</xs:annotation>
 
<xs:complexType>
   
<xs:complexContent>
     
<xs:extension base="FormType">
       
<xs:sequence>
         
<xs:element ref="Reference" minOccurs="0"/>
         
<xs:element ref="NOSSLPAEmployerDeclaration"/>
       
</xs:sequence>
     
</xs:extension>
   
</xs:complexContent>
 
</xs:complexType>
</xs:element>

element FormCreationDate
diagram DMFAPPLOriginal_20214_p59.png
type restriction of xs:date
properties
content  simple
used by
complexType  FormType
facets
Kind  Value  Annotation
pattern  \d{4}-\d{2}-\d{2}
annotation
documentation
00218
appinfo
Date_conversion1
source <xs:element name="FormCreationDate">
 
<xs:annotation>
   
<xs:documentation>00218</xs:documentation>
   
<xs:appinfo source="ConversionID">Date_conversion1</xs:appinfo>
 
</xs:annotation>
 
<xs:simpleType>
   
<xs:restriction base="xs:date">
     
<xs:pattern value="\d{4}-\d{2}-\d{2}"/>
   
</xs:restriction>
 
</xs:simpleType>
</xs:element>

element FormCreationHour
diagram DMFAPPLOriginal_20214_p60.png
type restriction of xs:time
properties
content  simple
used by
complexType  FormType
facets
Kind  Value  Annotation
pattern  \d{2}:\d{2}:\d{2}.\d{3}
annotation
documentation
00299
appinfo
Time_conversion1
source <xs:element name="FormCreationHour">
 
<xs:annotation>
   
<xs:documentation>00299</xs:documentation>
   
<xs:appinfo source="ConversionID">Time_conversion1</xs:appinfo>
 
</xs:annotation>
 
<xs:simpleType>
   
<xs:restriction base="xs:time">
     
<xs:pattern value="\d{2}:\d{2}:\d{2}.\d{3}"/>
   
</xs:restriction>
 
</xs:simpleType>
</xs:element>

element FunctionNature
diagram DMFAPPLOriginal_20214_p61.png
type restriction of xs:integer
properties
content  simple
used by
complexType  OccupationPublicServiceDataType
facets
Kind  Value  Annotation
minInclusive  1
maxInclusive  3
totalDigits  1
annotation
documentation
00968
source <xs:element name="FunctionNature">
 
<xs:annotation>
   
<xs:documentation>00968</xs:documentation>
 
</xs:annotation>
 
<xs:simpleType>
   
<xs:restriction base="xs:integer">
     
<xs:minInclusive value="1"/>
     
<xs:maxInclusive value="3"/>
     
<xs:totalDigits value="1"/>
   
</xs:restriction>
 
</xs:simpleType>
</xs:element>

element GradeOrFunction
diagram DMFAPPLOriginal_20214_p62.png
type restriction of xs:string
properties
content  simple
used by
complexType  OccupationPublicServiceDataType
facets
Kind  Value  Annotation
maxLength  100
annotation
documentation
00963
source <xs:element name="GradeOrFunction">
 
<xs:annotation>
   
<xs:documentation>00963</xs:documentation>
 
</xs:annotation>
 
<xs:simpleType>
   
<xs:restriction base="xs:string">
     
<xs:maxLength value="100"/>
   
</xs:restriction>
 
</xs:simpleType>
</xs:element>

element GrossRefRemunAmount
diagram DMFAPPLOriginal_20214_p63.png
type restriction of xs:integer
properties
content  simple
used by
complexType  DismissedStatutoryWorkerContributionType
facets
Kind  Value  Annotation
minInclusive  1
maxInclusive  999999999
totalDigits  9
annotation
documentation
00071
source <xs:element name="GrossRefRemunAmount">
 
<xs:annotation>
   
<xs:documentation>00071</xs:documentation>
 
</xs:annotation>
 
<xs:simpleType>
   
<xs:restriction base="xs:integer">
     
<xs:minInclusive value="1"/>
     
<xs:maxInclusive value="999999999"/>
     
<xs:totalDigits value="9"/>
   
</xs:restriction>
 
</xs:simpleType>
</xs:element>

element GrossRefRemunContributionAmount
diagram DMFAPPLOriginal_20214_p64.png
type restriction of xs:integer
properties
content  simple
used by
complexType  DismissedStatutoryWorkerContributionType
facets
Kind  Value  Annotation
minInclusive  0
maxInclusive  999999999
totalDigits  9
annotation
documentation
00072
source <xs:element name="GrossRefRemunContributionAmount">
 
<xs:annotation>
   
<xs:documentation>00072</xs:documentation>
 
</xs:annotation>
 
<xs:simpleType>
   
<xs:restriction base="xs:integer">
     
<xs:minInclusive value="0"/>
     
<xs:maxInclusive value="999999999"/>
     
<xs:totalDigits value="9"/>
   
</xs:restriction>
 
</xs:simpleType>
</xs:element>

element HalfTimeCareerInterruptionNotion
diagram DMFAPPLOriginal_20214_p65.png
type restriction of xs:string
properties
content  simple
used by
complexType  ComplementaryIndemnityType
facets
Kind  Value  Annotation
maxLength  1
enumeration  9
annotation
documentation
00825
source <xs:element name="HalfTimeCareerInterruptionNotion">
 
<xs:annotation>
   
<xs:documentation>00825</xs:documentation>
 
</xs:annotation>
 
<xs:simpleType>
   
<xs:restriction base="xs:string">
     
<xs:maxLength value="1"/>
     
<xs:enumeration value="9"/>
   
</xs:restriction>
 
</xs:simpleType>
</xs:element>

element HolidayDaysNumber
diagram DMFAPPLOriginal_20214_p66.png
type restriction of xs:integer
properties
content  simple
used by
complexType  OccupationInformationsType
facets
Kind  Value  Annotation
totalDigits  3
annotation
documentation
00197
source <xs:element name="HolidayDaysNumber">
 
<xs:annotation>
   
<xs:documentation>00197</xs:documentation>
 
</xs:annotation>
 
<xs:simpleType>
   
<xs:restriction base="xs:integer">
     
<xs:totalDigits value="3"/>
   
</xs:restriction>
 
</xs:simpleType>
</xs:element>

element HorecaExtra
diagram DMFAPPLOriginal_20214_p67.png
type restriction of xs:string
properties
content  simple
used by
complexType  OccupationInformationsType
facets
Kind  Value  Annotation
maxLength  1
enumeration  E
annotation
documentation
00795
source <xs:element name="HorecaExtra">
 
<xs:annotation>
   
<xs:documentation>00795</xs:documentation>
 
</xs:annotation>
 
<xs:simpleType>
   
<xs:restriction base="xs:string">
     
<xs:maxLength value="1"/>
     
<xs:enumeration value="E"/>
   
</xs:restriction>
 
</xs:simpleType>
</xs:element>

element HourRemun
diagram DMFAPPLOriginal_20214_p68.png
type restriction of xs:integer
properties
content  simple
used by
complexType  OccupationInformationsType
facets
Kind  Value  Annotation
minInclusive  1
maxInclusive  99999
totalDigits  5
annotation
documentation
00812
source <xs:element name="HourRemun">
 
<xs:annotation>
   
<xs:documentation>00812</xs:documentation>
 
</xs:annotation>
 
<xs:simpleType>
   
<xs:restriction base="xs:integer">
     
<xs:minInclusive value="1"/>
     
<xs:maxInclusive value="99999"/>
     
<xs:totalDigits value="5"/>
   
</xs:restriction>
 
</xs:simpleType>
</xs:element>

element HourRemunInThousandthOfEuro
diagram DMFAPPLOriginal_20214_p69.png
type restriction of xs:integer
properties
content  simple
used by
complexType  OccupationInformationsType
facets
Kind  Value  Annotation
minInclusive  1
maxInclusive  999999
totalDigits  6
annotation
documentation
00862
source <xs:element name="HourRemunInThousandthOfEuro">
 
<xs:annotation>
   
<xs:documentation>00862</xs:documentation>
 
</xs:annotation>
 
<xs:simpleType>
   
<xs:restriction base="xs:integer">
     
<xs:minInclusive value="1"/>
     
<xs:maxInclusive value="999999"/>
     
<xs:totalDigits value="6"/>
   
</xs:restriction>
 
</xs:simpleType>
</xs:element>

element Identification
diagram DMFAPPLOriginal_20214_p70.png
type restriction of xs:string
properties
content  simple
used by
complexType  FormType
facets
Kind  Value  Annotation
maxLength  7
enumeration  DMFAPPL
annotation
documentation
00296
source <xs:element name="Identification">
 
<xs:annotation>
   
<xs:documentation>00296</xs:documentation>
 
</xs:annotation>
 
<xs:simpleType>
   
<xs:restriction base="xs:string">
     
<xs:maxLength value="7"/>
     
<xs:enumeration value="DMFAPPL"/>
   
</xs:restriction>
 
</xs:simpleType>
</xs:element>

element IllnessGrossRemunAmount
diagram DMFAPPLOriginal_20214_p71.png
type restriction of xs:integer
properties
content  simple
used by
complexType  OccupationInformationsType
facets
Kind  Value  Annotation
totalDigits  11
annotation
documentation
01011
source <xs:element name="IllnessGrossRemunAmount">
 
<xs:annotation>
   
<xs:documentation>01011</xs:documentation>
 
</xs:annotation>
 
<xs:simpleType>
   
<xs:restriction base="xs:integer">
     
<xs:totalDigits value="11"/>
   
</xs:restriction>
 
</xs:simpleType>
</xs:element>

element IncompleteMonthNbrDays
diagram DMFAPPLOriginal_20214_p72.png
type restriction of xs:integer
properties
content  simple
used by
complexType  ComplIndemnityContributionType
facets
Kind  Value  Annotation
minInclusive  0
maxInclusive  78
totalDigits  2
annotation
documentation
00958
source <xs:element name="IncompleteMonthNbrDays">
 
<xs:annotation>
   
<xs:documentation>00958</xs:documentation>
 
</xs:annotation>
 
<xs:simpleType>
   
<xs:restriction base="xs:integer">
     
<xs:minInclusive value="0"/>
     
<xs:maxInclusive value="78"/>
     
<xs:totalDigits value="2"/>
   
</xs:restriction>
 
</xs:simpleType>
</xs:element>

element IncompleteMonthReason
diagram DMFAPPLOriginal_20214_p73.png
type restriction of xs:integer
properties
content  simple
used by
complexType  ComplIndemnityContributionType
facets
Kind  Value  Annotation
minInclusive  0
maxInclusive  5
totalDigits  1
annotation
documentation
00959
source <xs:element name="IncompleteMonthReason">
 
<xs:annotation>
   
<xs:documentation>00959</xs:documentation>
 
</xs:annotation>
 
<xs:simpleType>
   
<xs:restriction base="xs:integer">
     
<xs:minInclusive value="0"/>
     
<xs:maxInclusive value="5"/>
     
<xs:totalDigits value="1"/>
   
</xs:restriction>
 
</xs:simpleType>
</xs:element>

element IndemnityContributionPeriodCode
diagram DMFAPPLOriginal_20214_p74.png
type restriction of xs:integer
properties
content  simple
used by
complexType  ComplIndemnityContributionType
facets
Kind  Value  Annotation
minInclusive  1
maxInclusive  5
totalDigits  2
annotation
documentation
01129
source <xs:element name="IndemnityContributionPeriodCode">
 
<xs:annotation>
   
<xs:documentation>01129</xs:documentation>
 
</xs:annotation>
 
<xs:simpleType>
   
<xs:restriction base="xs:integer">
     
<xs:minInclusive value="1"/>
     
<xs:maxInclusive value="5"/>
     
<xs:totalDigits value="2"/>
   
</xs:restriction>
 
</xs:simpleType>
</xs:element>

element INSS
diagram DMFAPPLOriginal_20214_p75.png
type restriction of xs:integer
properties
content  simple
used by
complexType  NaturalPersonType
facets
Kind  Value  Annotation
totalDigits  11
pattern  \d{11}
annotation
documentation
00024
appinfo
Inss_conversion1
appinfo
xs:inss
source <xs:element name="INSS">
 
<xs:annotation>
   
<xs:documentation>00024</xs:documentation>
   
<xs:appinfo source="ConversionID">Inss_conversion1</xs:appinfo>
   
<xs:appinfo source="TDOType">xs:inss</xs:appinfo>
 
</xs:annotation>
 
<xs:simpleType>
   
<xs:restriction base="xs:integer">
     
<xs:totalDigits value="11"/>
     
<xs:pattern value="\d{11}"/>
   
</xs:restriction>
 
</xs:simpleType>
</xs:element>

element JointCommissionNbr
diagram DMFAPPLOriginal_20214_p76.png
type restriction of xs:string
properties
content  simple
used by
complexType  ComplementaryIndemnityType
facets
Kind  Value  Annotation
minLength  1
maxLength  9
enumeration  999
annotation
documentation
00046
source <xs:element name="JointCommissionNbr">
 
<xs:annotation>
   
<xs:documentation>00046</xs:documentation>
 
</xs:annotation>
 
<xs:simpleType>
   
<xs:restriction base="xs:string">
     
<xs:minLength value="1"/>
     
<xs:maxLength value="9"/>
     
<xs:enumeration value="999"/>
   
</xs:restriction>
 
</xs:simpleType>
</xs:element>

element LicensePlate
diagram DMFAPPLOriginal_20214_p77.png
type restriction of xs:string
properties
content  simple
used by
complexType  CompanyVehicleType
facets
Kind  Value  Annotation
maxLength  10
annotation
documentation
00781
source <xs:element name="LicensePlate">
 
<xs:annotation>
   
<xs:documentation>00781</xs:documentation>
 
</xs:annotation>
 
<xs:simpleType>
   
<xs:restriction base="xs:string">
     
<xs:maxLength value="10"/>
   
</xs:restriction>
 
</xs:simpleType>
</xs:element>

element LocalUnitID
diagram DMFAPPLOriginal_20214_p78.png
type restriction of xs:integer
properties
content  simple
used by
complexTypes  NOSSLPAOccupationTypeStudentContributionTypeWorkerRecordType
facets
Kind  Value  Annotation
minInclusive  0
maxInclusive  9999999999
totalDigits  10
annotation
documentation
00042
appinfo
xs:localUnitId
source <xs:element name="LocalUnitID">
 
<xs:annotation>
   
<xs:documentation>00042</xs:documentation>
   
<xs:appinfo source="TDOType">xs:localUnitId</xs:appinfo>
 
</xs:annotation>
 
<xs:simpleType>
   
<xs:restriction base="xs:integer">
     
<xs:minInclusive value="0"/>
     
<xs:maxInclusive value="9999999999"/>
     
<xs:totalDigits value="10"/>
   
</xs:restriction>
 
</xs:simpleType>
</xs:element>

element ManagementCostNbrMonths
diagram DMFAPPLOriginal_20214_p79.png
type restriction of xs:integer
properties
content  simple
used by
complexTypes  OccupationDeductionTypeWorkerDeductionType
facets
Kind  Value  Annotation
minInclusive  1
maxInclusive  3
totalDigits  1
annotation
documentation
00091
source <xs:element name="ManagementCostNbrMonths">
 
<xs:annotation>
   
<xs:documentation>00091</xs:documentation>
 
</xs:annotation>
 
<xs:simpleType>
   
<xs:restriction base="xs:integer">
     
<xs:minInclusive value="1"/>
     
<xs:maxInclusive value="3"/>
     
<xs:totalDigits value="1"/>
   
</xs:restriction>
 
</xs:simpleType>
</xs:element>

element MeanWorkingHours
diagram DMFAPPLOriginal_20214_p80.png
type restriction of xs:integer
properties
content  simple
used by
complexType  NOSSLPAOccupationType
facets
Kind  Value  Annotation
minInclusive  0
maxInclusive  6000
totalDigits  4
annotation
documentation
00048
appinfo
HoursCount_conversion1
source <xs:element name="MeanWorkingHours">
 
<xs:annotation>
   
<xs:documentation>00048</xs:documentation>
   
<xs:appinfo source="ConversionID">HoursCount_conversion1</xs:appinfo>
 
</xs:annotation>
 
<xs:simpleType>
   
<xs:restriction base="xs:integer">
     
<xs:minInclusive value="0"/>
     
<xs:maxInclusive value="6000"/>
     
<xs:totalDigits value="4"/>
   
</xs:restriction>
 
</xs:simpleType>
</xs:element>

element MobilityBudget
diagram DMFAPPLOriginal_20214_p81.png
type restriction of xs:integer
properties
content  simple
used by
complexType  OccupationInformationsType
facets
Kind  Value  Annotation
totalDigits  11
annotation
documentation
01216
source <xs:element name="MobilityBudget">
 
<xs:annotation>
   
<xs:documentation>01216</xs:documentation>
 
</xs:annotation>
 
<xs:simpleType>
   
<xs:restriction base="xs:integer">
     
<xs:totalDigits value="11"/>
   
</xs:restriction>
 
</xs:simpleType>
</xs:element>

element MonthlyAdditionalScaleSalary
diagram DMFAPPLOriginal_20214_p82.png
type restriction of xs:integer
properties
content  simple
used by
complexType  SecondPillarInformationType
facets
Kind  Value  Annotation
minInclusive  1
maxInclusive  99999999999
totalDigits  11
annotation
documentation
01221
source <xs:element name="MonthlyAdditionalScaleSalary">
 
<xs:annotation>
   
<xs:documentation>01221</xs:documentation>
 
</xs:annotation>
 
<xs:simpleType>
   
<xs:restriction base="xs:integer">
     
<xs:minInclusive value="1"/>
     
<xs:maxInclusive value="99999999999"/>
     
<xs:totalDigits value="11"/>
   
</xs:restriction>
 
</xs:simpleType>
</xs:element>

element MonthlyHomeIndemnity
diagram DMFAPPLOriginal_20214_p83.png
type restriction of xs:integer
properties
content  simple
used by
complexType  SecondPillarInformationType
facets
Kind  Value  Annotation
minInclusive  1
maxInclusive  99999999999
totalDigits  11
annotation
documentation
01222
source <xs:element name="MonthlyHomeIndemnity">
 
<xs:annotation>
   
<xs:documentation>01222</xs:documentation>
 
</xs:annotation>
 
<xs:simpleType>
   
<xs:restriction base="xs:integer">
     
<xs:minInclusive value="1"/>
     
<xs:maxInclusive value="99999999999"/>
     
<xs:totalDigits value="11"/>
   
</xs:restriction>
 
</xs:simpleType>
</xs:element>

element MonthlyScaleSalary
diagram DMFAPPLOriginal_20214_p84.png
type restriction of xs:integer
properties
content  simple
used by
complexType  SecondPillarInformationType
facets
Kind  Value  Annotation
minInclusive  1
maxInclusive  99999999999
totalDigits  11
annotation
documentation
01220
source <xs:element name="MonthlyScaleSalary">
 
<xs:annotation>
   
<xs:documentation>01220</xs:documentation>
 
</xs:annotation>
 
<xs:simpleType>
   
<xs:restriction base="xs:integer">
     
<xs:minInclusive value="1"/>
     
<xs:maxInclusive value="99999999999"/>
     
<xs:totalDigits value="11"/>
   
</xs:restriction>
 
</xs:simpleType>
</xs:element>

element Nationality
diagram DMFAPPLOriginal_20214_p85.png
type restriction of xs:integer
properties
content  simple
used by
complexType  NaturalPersonType
facets
Kind  Value  Annotation
minInclusive  0
maxInclusive  99999
totalDigits  5
annotation
documentation
00119
source <xs:element name="Nationality">
 
<xs:annotation>
   
<xs:documentation>00119</xs:documentation>
 
</xs:annotation>
 
<xs:simpleType>
   
<xs:restriction base="xs:integer">
     
<xs:minInclusive value="0"/>
     
<xs:maxInclusive value="99999"/>
     
<xs:totalDigits value="5"/>
   
</xs:restriction>
 
</xs:simpleType>
</xs:element>

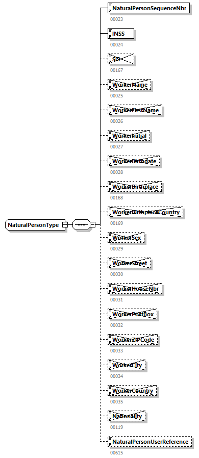
element NaturalPerson
diagram DMFAPPLOriginal_20214_p86.png
type extension of NaturalPersonType
properties
content  complex
children NaturalPersonSequenceNbrINSSSISWorkerNameWorkerFirstNameWorkerInitialWorkerBirthdateWorkerBirthplaceWorkerBirthplaceCountryWorkerSexWorkerStreetWorkerHouseNbrWorkerPostBoxWorkerZIPCodeWorkerCityWorkerCountryNationalityNaturalPersonUserReferenceWorkerRecord
used by
element  NOSSLPAEmployerDeclaration
annotation
documentation
90017
source <xs:element name="NaturalPerson">
 
<xs:annotation>
   
<xs:documentation>90017</xs:documentation>
 
</xs:annotation>
 
<xs:complexType>
   
<xs:complexContent>
     
<xs:extension base="NaturalPersonType">
       
<xs:sequence>
         
<xs:element ref="WorkerRecord" maxOccurs="unbounded"/>
       
</xs:sequence>
     
</xs:extension>
   
</xs:complexContent>
 
</xs:complexType>
</xs:element>

element NaturalPersonSequenceNbr
diagram DMFAPPLOriginal_20214_p87.png
type restriction of xs:integer
properties
content  simple
used by
complexType  NaturalPersonType
facets
Kind  Value  Annotation
minInclusive  1
maxInclusive  9999999
totalDigits  7
annotation
documentation
00023
source <xs:element name="NaturalPersonSequenceNbr">
 
<xs:annotation>
   
<xs:documentation>00023</xs:documentation>
 
</xs:annotation>
 
<xs:simpleType>
   
<xs:restriction base="xs:integer">
     
<xs:minInclusive value="1"/>
     
<xs:maxInclusive value="9999999"/>
     
<xs:totalDigits value="7"/>
   
</xs:restriction>
 
</xs:simpleType>
</xs:element>

element NaturalPersonUserReference
diagram DMFAPPLOriginal_20214_p88.png
type restriction of xs:string
properties
content  simple
used by
complexType  NaturalPersonType
facets
Kind  Value  Annotation
maxLength  20
annotation
documentation
00615
source <xs:element name="NaturalPersonUserReference">
 
<xs:annotation>
   
<xs:documentation>00615</xs:documentation>
 
</xs:annotation>
 
<xs:simpleType>
   
<xs:restriction base="xs:string">
     
<xs:maxLength value="20"/>
   
</xs:restriction>
 
</xs:simpleType>
</xs:element>

element NbrHoursOrServices
diagram DMFAPPLOriginal_20214_p89.png
type restriction of xs:integer
properties
content  simple
used by
complexType  AdditionalScaleSalaryType
facets
Kind  Value  Annotation
minInclusive  1
maxInclusive  9999999
totalDigits  7
annotation
documentation
00982
source <xs:element name="NbrHoursOrServices">
 
<xs:annotation>
   
<xs:documentation>00982</xs:documentation>
 
</xs:annotation>
 
<xs:simpleType>
   
<xs:restriction base="xs:integer">
     
<xs:minInclusive value="1"/>
     
<xs:maxInclusive value="9999999"/>
     
<xs:totalDigits value="7"/>
   
</xs:restriction>
 
</xs:simpleType>
</xs:element>

element NbrMonthsDecimals
diagram DMFAPPLOriginal_20214_p90.png
type restriction of xs:integer
properties
content  simple
used by
complexType  ComplIndemnityContributionType
facets
Kind  Value  Annotation
minInclusive  0
maxInclusive  99
totalDigits  2
annotation
documentation
00957
source <xs:element name="NbrMonthsDecimals">
 
<xs:annotation>
   
<xs:documentation>00957</xs:documentation>
 
</xs:annotation>
 
<xs:simpleType>
   
<xs:restriction base="xs:integer">
     
<xs:minInclusive value="0"/>
     
<xs:maxInclusive value="99"/>
     
<xs:totalDigits value="2"/>
   
</xs:restriction>
 
</xs:simpleType>
</xs:element>

element NetOwedAmount
diagram DMFAPPLOriginal_20214_p91.png
type restriction of xs:integer
properties
content  simple
used by
complexType  NOSSLPAEmployerDeclarationType
facets
Kind  Value  Annotation
minInclusive  0
maxInclusive  999999999999999
totalDigits  15
annotation
documentation
00015
source <xs:element name="NetOwedAmount">
 
<xs:annotation>
   
<xs:documentation>00015</xs:documentation>
 
</xs:annotation>
 
<xs:simpleType>
   
<xs:restriction base="xs:integer">
     
<xs:minInclusive value="0"/>
     
<xs:maxInclusive value="999999999999999"/>
     
<xs:totalDigits value="15"/>
   
</xs:restriction>
 
</xs:simpleType>
</xs:element>

element NewMaribelEmploymentDate
diagram DMFAPPLOriginal_20214_p92.png
type restriction of xs:date
properties
content  simple
used by
complexType  OccupationInformationsType
facets
Kind  Value  Annotation
pattern  \d{4}-\d{2}-\d{2}
annotation
documentation
01148
source <xs:element name="NewMaribelEmploymentDate">
 
<xs:annotation>
   
<xs:documentation>01148</xs:documentation>
 
</xs:annotation>
 
<xs:simpleType>
   
<xs:restriction base="xs:date">
     
<xs:pattern value="\d{4}-\d{2}-\d{2}"/>
   
</xs:restriction>
 
</xs:simpleType>
</xs:element>

element NOSSLPAEmployerDeclaration
diagram DMFAPPLOriginal_20214_p93.png
type extension of NOSSLPAEmployerDeclarationType
properties
content  complex
children QuarterNOSSLPARegistrationNbrCompanyIDNetOwedAmountNaturalPersonCompanyVehicleContributionUnrelatedToNP
used by
element  Form
annotation
documentation
90187
source <xs:element name="NOSSLPAEmployerDeclaration">
 
<xs:annotation>
   
<xs:documentation>90187</xs:documentation>
 
</xs:annotation>
 
<xs:complexType>
   
<xs:complexContent>
     
<xs:extension base="NOSSLPAEmployerDeclarationType">
       
<xs:choice>
         
<xs:sequence>
           
<xs:element ref="NaturalPerson" maxOccurs="unbounded"/>
           
<xs:sequence minOccurs="0">
             
<xs:element ref="CompanyVehicle" minOccurs="0" maxOccurs="unbounded"/>
             
<xs:element ref="ContributionUnrelatedToNP" minOccurs="0" maxOccurs="unbounded"/>
           
</xs:sequence>
         
</xs:sequence>
         
<xs:sequence>
           
<xs:element ref="CompanyVehicle" minOccurs="0" maxOccurs="unbounded"/>
           
<xs:element ref="ContributionUnrelatedToNP" maxOccurs="unbounded"/>
         
</xs:sequence>
       
</xs:choice>
     
</xs:extension>
   
</xs:complexContent>
 
</xs:complexType>
</xs:element>

element NOSSLPAOccupation
diagram DMFAPPLOriginal_20214_p94.png
type extension of NOSSLPAOccupationType
properties
content  complex
children OccupationSequenceNbrOccupationStartingDateOccupationEndingDateWorkingDaysSystemContractTypeRefMeanWorkingHoursWorkerStatusMeanWorkingHoursReorganisationMeasureEmploymentPromotionRetiredApprenticeshipRemunMethodPositionCodeTenthOrTwelfthOccupationUserReferenceDaysJustificationActivityCodeLocalUnitIDSubsidizedMeanWorkingHoursOccupationInformationsSecondPillarInformationServiceRemunOccupationPublicServiceDataReorgMeasureInformationOccupationDeduction
used by
element  WorkerRecord
annotation
documentation
90196
source <xs:element name="NOSSLPAOccupation">
 
<xs:annotation>
   
<xs:documentation>90196</xs:documentation>
 
</xs:annotation>
 
<xs:complexType>
   
<xs:complexContent>
     
<xs:extension base="NOSSLPAOccupationType">
       
<xs:sequence>
         
<xs:element ref="OccupationInformations" minOccurs="0"/>
         
<xs:element ref="SecondPillarInformation" minOccurs="0"/>
         
<xs:element ref="Service" minOccurs="0" maxOccurs="unbounded"/>
         
<xs:element ref="Remun" minOccurs="0" maxOccurs="unbounded"/>
         
<xs:element ref="OccupationPublicServiceData" minOccurs="0" maxOccurs="99"/>
         
<xs:element ref="ReorgMeasureInformation" minOccurs="0" maxOccurs="2"/>
         
<xs:element ref="OccupationDeduction" minOccurs="0" maxOccurs="unbounded"/>
       
</xs:sequence>
     
</xs:extension>
   
</xs:complexContent>
 
</xs:complexType>
</xs:element>

element NOSSLPARegistrationNbr
diagram DMFAPPLOriginal_20214_p95.png
type restriction of xs:integer
properties
content  simple
used by
complexType  NOSSLPAEmployerDeclarationType
facets
Kind  Value  Annotation
minInclusive  0
maxInclusive  99999926
totalDigits  8
annotation
documentation
00109
appinfo
NossAPL_conversion1
appinfo
xs:nossLpaRegistrationNbr
source <xs:element name="NOSSLPARegistrationNbr">
 
<xs:annotation>
   
<xs:documentation>00109</xs:documentation>
   
<xs:appinfo source="ConversionID">NossAPL_conversion1</xs:appinfo>
   
<xs:appinfo source="TDOType">xs:nossLpaRegistrationNbr</xs:appinfo>
 
</xs:annotation>
 
<xs:simpleType>
   
<xs:restriction base="xs:integer">
     
<xs:minInclusive value="0"/>
     
<xs:maxInclusive value="99999926"/>
     
<xs:totalDigits value="8"/>
   
</xs:restriction>
 
</xs:simpleType>
</xs:element>

element NOSSLPASocialMaribel
diagram DMFAPPLOriginal_20214_p96.png
type restriction of xs:integer
properties
content  simple
used by
complexType  OccupationInformationsType
facets
Kind  Value  Annotation
totalDigits  2
enumeration  1
enumeration  2
enumeration  3
enumeration  4
enumeration  5
enumeration  6
enumeration  8
enumeration  9
enumeration  10
enumeration  11
annotation
documentation
00794
source <xs:element name="NOSSLPASocialMaribel">
 
<xs:annotation>
   
<xs:documentation>00794</xs:documentation>
 
</xs:annotation>
 
<xs:simpleType>
   
<xs:restriction base="xs:integer">
     
<xs:totalDigits value="2"/>
     
<xs:enumeration value="1"/>
     
<xs:enumeration value="2"/>
     
<xs:enumeration value="3"/>
     
<xs:enumeration value="4"/>
     
<xs:enumeration value="5"/>
     
<xs:enumeration value="6"/>
     
<xs:enumeration value="8"/>
     
<xs:enumeration value="9"/>
     
<xs:enumeration value="10"/>
     
<xs:enumeration value="11"/>
   
</xs:restriction>
 
</xs:simpleType>
</xs:element>

element NOSSQuarterEndingDate
diagram DMFAPPLOriginal_20214_p97.png
type restriction of xs:date
properties
content  simple
used by
complexType  WorkerRecordType
facets
Kind  Value  Annotation
pattern  \d{4}-\d{2}-\d{2}
annotation
documentation
00039
appinfo
Date_conversion1
source <xs:element name="NOSSQuarterEndingDate">
 
<xs:annotation>
   
<xs:documentation>00039</xs:documentation>
   
<xs:appinfo source="ConversionID">Date_conversion1</xs:appinfo>
 
</xs:annotation>
 
<xs:simpleType>
   
<xs:restriction base="xs:date">
     
<xs:pattern value="\d{4}-\d{2}-\d{2}"/>
   
</xs:restriction>
 
</xs:simpleType>
</xs:element>

element NOSSQuarterStartingDate
diagram DMFAPPLOriginal_20214_p98.png
type restriction of xs:date
properties
content  simple
used by
complexType  WorkerRecordType
facets
Kind  Value  Annotation
pattern  \d{4}-\d{2}-\d{2}
annotation
documentation
00038
appinfo
Date_conversion1
source <xs:element name="NOSSQuarterStartingDate">
 
<xs:annotation>
   
<xs:documentation>00038</xs:documentation>
   
<xs:appinfo source="ConversionID">Date_conversion1</xs:appinfo>
 
</xs:annotation>
 
<xs:simpleType>
   
<xs:restriction base="xs:date">
     
<xs:pattern value="\d{4}-\d{2}-\d{2}"/>
   
</xs:restriction>
 
</xs:simpleType>
</xs:element>

element NoticeDate
diagram DMFAPPLOriginal_20214_p99.png
type restriction of xs:date
properties
content  simple
used by
complexType  ComplementaryIndemnityType
facets
Kind  Value  Annotation
minInclusive  1990-01-01
pattern  \d{4}-\d{2}-\d{2}
annotation
documentation
00951
source <xs:element name="NoticeDate">
 
<xs:annotation>
   
<xs:documentation>00951</xs:documentation>
 
</xs:annotation>
 
<xs:simpleType>
   
<xs:restriction base="xs:date">
     
<xs:minInclusive value="1990-01-01"/>
     
<xs:pattern value="\d{4}-\d{2}-\d{2}"/>
   
</xs:restriction>
 
</xs:simpleType>
</xs:element>

element ObligationControlInformation
diagram DMFAPPLOriginal_20214_p100.png
type restriction of xs:string
properties
content  simple
used by
complexType  OccupationInformationsType
facets
Kind  Value  Annotation
maxLength  3
enumeration  FWT
annotation
documentation
01063
source <xs:element name="ObligationControlInformation">
 
<xs:annotation>
   
<xs:documentation>01063</xs:documentation>
 
</xs:annotation>
 
<xs:simpleType>
   
<xs:restriction base="xs:string">
     
<xs:maxLength value="3"/>
     
<xs:enumeration value="FWT"/>
   
</xs:restriction>
 
</xs:simpleType>
</xs:element>

element OccupationDeduction
diagram DMFAPPLOriginal_20214_p101.png
type OccupationDeductionType
properties
content  complex
children DeductionCodeDeductionCalculationBasisDeductionAmountDeductionRightStartingDateManagementCostNbrMonthsReplacedINSSApplicantINSSCertificateOrigin
used by
element  NOSSLPAOccupation
annotation
documentation
90109
source <xs:element name="OccupationDeduction" type="OccupationDeductionType">
 
<xs:annotation>
   
<xs:documentation>90109</xs:documentation>
 
</xs:annotation>
</xs:element>

element OccupationEndingDate
diagram DMFAPPLOriginal_20214_p102.png
type restriction of xs:date
properties
content  simple
used by
complexType  NOSSLPAOccupationType
facets
Kind  Value  Annotation
pattern  \d{4}-\d{2}-\d{2}
annotation
documentation
00045
appinfo
Date_conversion1
source <xs:element name="OccupationEndingDate">
 
<xs:annotation>
   
<xs:documentation>00045</xs:documentation>
   
<xs:appinfo source="ConversionID">Date_conversion1</xs:appinfo>
 
</xs:annotation>
 
<xs:simpleType>
   
<xs:restriction base="xs:date">
     
<xs:pattern value="\d{4}-\d{2}-\d{2}"/>
   
</xs:restriction>
 
</xs:simpleType>
</xs:element>

element OccupationInformations
diagram DMFAPPLOriginal_20214_p103.png
type OccupationInformationsType
properties
content  complex
children HorecaExtraPostedWorkerNOSSLPASocialMaribelHourRemunHourRemunInThousandthOfEuroSixMonthsIllnessDateFirstWeekGuaranteedSalaryNbrDaysIllnessGrossRemunAmountPSDDclExemptionSupplPensionContributionExemptionObligationControlInformationDefinitiveNominationDateNewMaribelEmploymentDatePSPContribCalcBasisDerogationCareerMeasureServiceExemptionNotionHolidayDaysNumberSectorDetailMobilityBudgetFlemishTrainingHolidayHoursNbrRegionalAidMeasure
used by
element  NOSSLPAOccupation
annotation
documentation
90313
source <xs:element name="OccupationInformations" type="OccupationInformationsType">
 
<xs:annotation>
   
<xs:documentation>90313</xs:documentation>
 
</xs:annotation>
</xs:element>

element OccupationPSDEndDate
diagram DMFAPPLOriginal_20214_p104.png
type restriction of xs:date
properties
content  simple
used by
complexType  OccupationPublicServiceDataType
facets
Kind  Value  Annotation
pattern  \d{4}-\d{2}-\d{2}
annotation
documentation
00965
source <xs:element name="OccupationPSDEndDate">
 
<xs:annotation>
   
<xs:documentation>00965</xs:documentation>
 
</xs:annotation>
 
<xs:simpleType>
   
<xs:restriction base="xs:date">
     
<xs:pattern value="\d{4}-\d{2}-\d{2}"/>
   
</xs:restriction>
 
</xs:simpleType>
</xs:element>

element OccupationPSDStartDate
diagram DMFAPPLOriginal_20214_p105.png
type restriction of xs:date
properties
content  simple
used by
complexType  OccupationPublicServiceDataType
facets
Kind  Value  Annotation
pattern  \d{4}-\d{2}-\d{2}
annotation
documentation
00964
source <xs:element name="OccupationPSDStartDate">
 
<xs:annotation>
   
<xs:documentation>00964</xs:documentation>
 
</xs:annotation>
 
<xs:simpleType>
   
<xs:restriction base="xs:date">
     
<xs:pattern value="\d{4}-\d{2}-\d{2}"/>
   
</xs:restriction>
 
</xs:simpleType>
</xs:element>

element OccupationPublicServiceData
diagram DMFAPPLOriginal_20214_p106.png
type extension of OccupationPublicServiceDataType
properties
content  complex
children OccupationPSDStartDateOccupationPSDEndDatePublicSectorInstitutionTypePublicSectorPersonnelCategoryGradeOrFunctionOfficialLanguageAssignmentTypeFunctionNatureStatutoryRelationEndReasonScaleSalary
used by
element  NOSSLPAOccupation
annotation
documentation
90411
source <xs:element name="OccupationPublicServiceData">
 
<xs:annotation>
   
<xs:documentation>90411</xs:documentation>
 
</xs:annotation>
 
<xs:complexType>
   
<xs:complexContent>
     
<xs:extension base="OccupationPublicServiceDataType">
       
<xs:sequence>
         
<xs:element ref="ScaleSalary" maxOccurs="99"/>
       
</xs:sequence>
     
</xs:extension>
   
</xs:complexContent>
 
</xs:complexType>
</xs:element>

element OccupationSequenceNbr
diagram DMFAPPLOriginal_20214_p107.png
type restriction of xs:integer
properties
content  simple
used by
complexType  NOSSLPAOccupationType
facets
Kind  Value  Annotation
minInclusive  1
maxInclusive  99
totalDigits  2
annotation
documentation
00043
source <xs:element name="OccupationSequenceNbr">
 
<xs:annotation>
   
<xs:documentation>00043</xs:documentation>
 
</xs:annotation>
 
<xs:simpleType>
   
<xs:restriction base="xs:integer">
     
<xs:minInclusive value="1"/>
     
<xs:maxInclusive value="99"/>
     
<xs:totalDigits value="2"/>
   
</xs:restriction>
 
</xs:simpleType>
</xs:element>

element OccupationStartingDate
diagram DMFAPPLOriginal_20214_p108.png
type restriction of xs:date
properties
content  simple
used by
complexType  NOSSLPAOccupationType
facets
Kind  Value  Annotation
pattern  \d{4}-\d{2}-\d{2}
annotation
documentation
00044
appinfo
Date_conversion1
source <xs:element name="OccupationStartingDate">
 
<xs:annotation>
   
<xs:documentation>00044</xs:documentation>
   
<xs:appinfo source="ConversionID">Date_conversion1</xs:appinfo>
 
</xs:annotation>
 
<xs:simpleType>
   
<xs:restriction base="xs:date">
     
<xs:pattern value="\d{4}-\d{2}-\d{2}"/>
   
</xs:restriction>
 
</xs:simpleType>
</xs:element>

element OccupationUserReference
diagram DMFAPPLOriginal_20214_p109.png
type restriction of xs:string
properties
content  simple
used by
complexType  NOSSLPAOccupationType
facets
Kind  Value  Annotation
maxLength  20
annotation
documentation
00617
source <xs:element name="OccupationUserReference">
 
<xs:annotation>
   
<xs:documentation>00617</xs:documentation>
 
</xs:annotation>
 
<xs:simpleType>
   
<xs:restriction base="xs:string">
     
<xs:maxLength value="20"/>
   
</xs:restriction>
 
</xs:simpleType>
</xs:element>

element OfficialLanguage
diagram DMFAPPLOriginal_20214_p110.png
type restriction of xs:integer
properties
content  simple
used by
complexTypes  OccupationPublicServiceDataTypeSecondPillarInformationType
facets
Kind  Value  Annotation
minInclusive  1
maxInclusive  3
totalDigits  1
annotation
documentation
00966
source <xs:element name="OfficialLanguage">
 
<xs:annotation>
   
<xs:documentation>00966</xs:documentation>
 
</xs:annotation>
 
<xs:simpleType>
   
<xs:restriction base="xs:integer">
     
<xs:minInclusive value="1"/>
     
<xs:maxInclusive value="3"/>
     
<xs:totalDigits value="1"/>
   
</xs:restriction>
 
</xs:simpleType>
</xs:element>

element PecuniarySeniorityStartDate
diagram DMFAPPLOriginal_20214_p111.png
type restriction of xs:gYearMonth
properties
content  simple
used by
complexType  ScaleSalaryType
facets
Kind  Value  Annotation
pattern  \d{4}-\d{2}
annotation
documentation
00972
source <xs:element name="PecuniarySeniorityStartDate">
 
<xs:annotation>
   
<xs:documentation>00972</xs:documentation>
 
</xs:annotation>
 
<xs:simpleType>
   
<xs:restriction base="xs:gYearMonth">
     
<xs:pattern value="\d{4}-\d{2}"/>
   
</xs:restriction>
 
</xs:simpleType>
</xs:element>

element PercentagePaid
diagram DMFAPPLOriginal_20214_p112.png
type restriction of xs:integer
properties
content  simple
used by
complexType  RemunType
facets
Kind  Value  Annotation
minInclusive  10000
maxInclusive  15000
totalDigits  5
annotation
documentation
00069
source <xs:element name="PercentagePaid">
 
<xs:annotation>
   
<xs:documentation>00069</xs:documentation>
 
</xs:annotation>
 
<xs:simpleType>
   
<xs:restriction base="xs:integer">
     
<xs:minInclusive value="10000"/>
     
<xs:maxInclusive value="15000"/>
     
<xs:totalDigits value="5"/>
   
</xs:restriction>
 
</xs:simpleType>
</xs:element>

element PositionCode
diagram DMFAPPLOriginal_20214_p113.png
type restriction of xs:integer
properties
content  simple
used by
complexType  NOSSLPAOccupationType
facets
Kind  Value  Annotation
totalDigits  2
enumeration  20
enumeration  21
enumeration  23
enumeration  24
enumeration  25
enumeration  26
enumeration  27
enumeration  29
enumeration  32
enumeration  33
enumeration  34
enumeration  35
enumeration  36
enumeration  37
enumeration  38
enumeration  39
enumeration  40
enumeration  41
enumeration  43
enumeration  44
enumeration  45
enumeration  46
enumeration  47
enumeration  48
enumeration  49
enumeration  50
enumeration  51
enumeration  52
annotation
documentation
00057
source <xs:element name="PositionCode">
 
<xs:annotation>
   
<xs:documentation>00057</xs:documentation>
 
</xs:annotation>
 
<xs:simpleType>
   
<xs:restriction base="xs:integer">
     
<xs:totalDigits value="2"/>
     
<xs:enumeration value="20"/>
     
<xs:enumeration value="21"/>
     
<xs:enumeration value="23"/>
     
<xs:enumeration value="24"/>
     
<xs:enumeration value="25"/>
     
<xs:enumeration value="26"/>
     
<xs:enumeration value="27"/>
     
<xs:enumeration value="29"/>
     
<xs:enumeration value="32"/>
     
<xs:enumeration value="33"/>
     
<xs:enumeration value="34"/>
     
<xs:enumeration value="35"/>
     
<xs:enumeration value="36"/>
     
<xs:enumeration value="37"/>
     
<xs:enumeration value="38"/>
     
<xs:enumeration value="39"/>
     
<xs:enumeration value="40"/>
     
<xs:enumeration value="41"/>
     
<xs:enumeration value="43"/>
     
<xs:enumeration value="44"/>
     
<xs:enumeration value="45"/>
     
<xs:enumeration value="46"/>
     
<xs:enumeration value="47"/>
     
<xs:enumeration value="48"/>
     
<xs:enumeration value="49"/>
     
<xs:enumeration value="50"/>
     
<xs:enumeration value="51"/>
     
<xs:enumeration value="52"/>
   
</xs:restriction>
 
</xs:simpleType>
</xs:element>

element PostedWorker
diagram DMFAPPLOriginal_20214_p114.png
type restriction of xs:string
properties
content  simple
used by
complexType  OccupationInformationsType
facets
Kind  Value  Annotation
maxLength  1
enumeration  1
enumeration  2
annotation
documentation
00893
source <xs:element name="PostedWorker">
 
<xs:annotation>
   
<xs:documentation>00893</xs:documentation>
 
</xs:annotation>
 
<xs:simpleType>
   
<xs:restriction base="xs:string">
     
<xs:maxLength value="1"/>
     
<xs:enumeration value="1"/>
     
<xs:enumeration value="2"/>
   
</xs:restriction>
 
</xs:simpleType>
</xs:element>

element PSDDclExemption
diagram DMFAPPLOriginal_20214_p115.png
type restriction of xs:string
properties
content  simple
used by
complexType  OccupationInformationsType
facets
Kind  Value  Annotation
maxLength  1
enumeration  1
annotation
documentation
01012
source <xs:element name="PSDDclExemption">
 
<xs:annotation>
   
<xs:documentation>01012</xs:documentation>
 
</xs:annotation>
 
<xs:simpleType>
   
<xs:restriction base="xs:string">
     
<xs:maxLength value="1"/>
     
<xs:enumeration value="1"/>
   
</xs:restriction>
 
</xs:simpleType>
</xs:element>

element PSPContribCalcBasisDerogation
diagram DMFAPPLOriginal_20214_p116.png
type restriction of xs:string
properties
content  simple
used by
complexType  OccupationInformationsType
facets
Kind  Value  Annotation
maxLength  1
enumeration  1
enumeration  2
annotation
documentation
01176
source <xs:element name="PSPContribCalcBasisDerogation">
 
<xs:annotation>
   
<xs:documentation>01176</xs:documentation>
 
</xs:annotation>
 
<xs:simpleType>
   
<xs:restriction base="xs:string">
     
<xs:maxLength value="1"/>
     
<xs:enumeration value="1"/>
     
<xs:enumeration value="2"/>
   
</xs:restriction>
 
</xs:simpleType>
</xs:element>

element PublicSectorInstitutionType
diagram DMFAPPLOriginal_20214_p117.png
type restriction of xs:integer
properties
content  simple
used by
complexType  OccupationPublicServiceDataType
facets
Kind  Value  Annotation
totalDigits  2
enumeration  1
enumeration  2
enumeration  3
enumeration  4
enumeration  5
enumeration  6
enumeration  7
enumeration  8
enumeration  9
enumeration  17
enumeration  20
enumeration  21
enumeration  22
enumeration  23
enumeration  24
enumeration  25
enumeration  26
enumeration  27
enumeration  28
enumeration  30
enumeration  31
enumeration  32
enumeration  33
enumeration  34
enumeration  35
enumeration  40
enumeration  41
enumeration  42
enumeration  43
enumeration  44
enumeration  50
enumeration  51
enumeration  52
enumeration  53
enumeration  54
enumeration  60
enumeration  61
enumeration  62
enumeration  63
enumeration  64
enumeration  65
enumeration  66
enumeration  67
annotation
documentation
00961
source <xs:element name="PublicSectorInstitutionType">
 
<xs:annotation>
   
<xs:documentation>00961</xs:documentation>
 
</xs:annotation>
 
<xs:simpleType>
   
<xs:restriction base="xs:integer">
     
<xs:totalDigits value="2"/>
     
<xs:enumeration value="1"/>
     
<xs:enumeration value="2"/>
     
<xs:enumeration value="3"/>
     
<xs:enumeration value="4"/>
     
<xs:enumeration value="5"/>
     
<xs:enumeration value="6"/>
     
<xs:enumeration value="7"/>
     
<xs:enumeration value="8"/>
     
<xs:enumeration value="9"/>
     
<xs:enumeration value="17"/>
     
<xs:enumeration value="20"/>
     
<xs:enumeration value="21"/>
     
<xs:enumeration value="22"/>
     
<xs:enumeration value="23"/>
     
<xs:enumeration value="24"/>
     
<xs:enumeration value="25"/>
     
<xs:enumeration value="26"/>
     
<xs:enumeration value="27"/>
     
<xs:enumeration value="28"/>
     
<xs:enumeration value="30"/>
     
<xs:enumeration value="31"/>
     
<xs:enumeration value="32"/>
     
<xs:enumeration value="33"/>
     
<xs:enumeration value="34"/>
     
<xs:enumeration value="35"/>
     
<xs:enumeration value="40"/>
     
<xs:enumeration value="41"/>
     
<xs:enumeration value="42"/>
     
<xs:enumeration value="43"/>
     
<xs:enumeration value="44"/>
     
<xs:enumeration value="50"/>
     
<xs:enumeration value="51"/>
     
<xs:enumeration value="52"/>
     
<xs:enumeration value="53"/>
     
<xs:enumeration value="54"/>
     
<xs:enumeration value="60"/>
     
<xs:enumeration value="61"/>
     
<xs:enumeration value="62"/>
     
<xs:enumeration value="63"/>
     
<xs:enumeration value="64"/>
     
<xs:enumeration value="65"/>
     
<xs:enumeration value="66"/>
     
<xs:enumeration value="67"/>
   
</xs:restriction>
 
</xs:simpleType>
</xs:element>

element PublicSectorPersonnelCategory
diagram DMFAPPLOriginal_20214_p118.png
type restriction of xs:integer
properties
content  simple
used by
complexType  OccupationPublicServiceDataType
facets
Kind  Value  Annotation
totalDigits  2
enumeration  1
enumeration  2
enumeration  3
enumeration  4
enumeration  5
enumeration  6
enumeration  7
enumeration  8
enumeration  9
enumeration  10
enumeration  11
enumeration  12
enumeration  13
enumeration  14
enumeration  15
enumeration  16
enumeration  17
enumeration  18
enumeration  19
enumeration  20
enumeration  21
enumeration  22
enumeration  23
annotation
documentation
00962
source <xs:element name="PublicSectorPersonnelCategory">
 
<xs:annotation>
   
<xs:documentation>00962</xs:documentation>
 
</xs:annotation>
 
<xs:simpleType>
   
<xs:restriction base="xs:integer">
     
<xs:totalDigits value="2"/>
     
<xs:enumeration value="1"/>
     
<xs:enumeration value="2"/>
     
<xs:enumeration value="3"/>
     
<xs:enumeration value="4"/>
     
<xs:enumeration value="5"/>
     
<xs:enumeration value="6"/>
     
<xs:enumeration value="7"/>
     
<xs:enumeration value="8"/>
     
<xs:enumeration value="9"/>
     
<xs:enumeration value="10"/>
     
<xs:enumeration value="11"/>
     
<xs:enumeration value="12"/>
     
<xs:enumeration value="13"/>
     
<xs:enumeration value="14"/>
     
<xs:enumeration value="15"/>
     
<xs:enumeration value="16"/>
     
<xs:enumeration value="17"/>
     
<xs:enumeration value="18"/>
     
<xs:enumeration value="19"/>
     
<xs:enumeration value="20"/>
     
<xs:enumeration value="21"/>
     
<xs:enumeration value="22"/>
     
<xs:enumeration value="23"/>
   
</xs:restriction>
 
</xs:simpleType>
</xs:element>

element Quarter
diagram DMFAPPLOriginal_20214_p119.png
type restriction of xs:integer
properties
content  simple
used by
complexType  NOSSLPAEmployerDeclarationType
facets
Kind  Value  Annotation
minInclusive  20051
totalDigits  5
pattern  \d{4}(1|2|3|4)
annotation
documentation
00013
appinfo
xs:yearQuarter
source <xs:element name="Quarter">
 
<xs:annotation>
   
<xs:documentation>00013</xs:documentation>
   
<xs:appinfo source="TDOType">xs:yearQuarter</xs:appinfo>
 
</xs:annotation>
 
<xs:simpleType>
   
<xs:restriction base="xs:integer">
     
<xs:minInclusive value="20051"/>
     
<xs:totalDigits value="5"/>
     
<xs:pattern value="\d{4}(1|2|3|4)"/>
   
</xs:restriction>
 
</xs:simpleType>
</xs:element>

element ReducedScaleSalaryNotion
diagram DMFAPPLOriginal_20214_p120.png
type restriction of xs:string
properties
content  simple
used by
complexType  ScaleSalaryType
facets
Kind  Value  Annotation
maxLength  1
enumeration  1
annotation
documentation
01235
source <xs:element name="ReducedScaleSalaryNotion">
 
<xs:annotation>
   
<xs:documentation>01235</xs:documentation>
 
</xs:annotation>
 
<xs:simpleType>
   
<xs:restriction base="xs:string">
     
<xs:maxLength value="1"/>
     
<xs:enumeration value="1"/>
   
</xs:restriction>
 
</xs:simpleType>
</xs:element>

element Reference
diagram DMFAPPLOriginal_20214_p121.png
type ReferenceType
properties
content  complex
children ReferenceTypeReferenceOriginReferenceNbr
used by
element  Form
annotation
documentation
90082
source <xs:element name="Reference" type="ReferenceType">
 
<xs:annotation>
   
<xs:documentation>90082</xs:documentation>
 
</xs:annotation>
</xs:element>

element ReferenceNbr
diagram DMFAPPLOriginal_20214_p122.png
type restriction of xs:string
properties
content  simple
used by
complexType  ReferenceType
facets
Kind  Value  Annotation
minLength  1
maxLength  20
annotation
documentation
00222
appinfo
TicketNumber_conversion1
source <xs:element name="ReferenceNbr">
 
<xs:annotation>
   
<xs:documentation>00222</xs:documentation>
   
<xs:appinfo source="ConversionID">TicketNumber_conversion1</xs:appinfo>
 
</xs:annotation>
 
<xs:simpleType>
   
<xs:restriction base="xs:string">
     
<xs:minLength value="1"/>
     
<xs:maxLength value="20"/>
   
</xs:restriction>
 
</xs:simpleType>
</xs:element>

element ReferenceOrigin
diagram DMFAPPLOriginal_20214_p123.png
type restriction of xs:integer
properties
content  simple
used by
complexType  ReferenceType
facets
Kind  Value  Annotation
totalDigits  1
enumeration  1
annotation
documentation
00298
source <xs:element name="ReferenceOrigin">
 
<xs:annotation>
   
<xs:documentation>00298</xs:documentation>
 
</xs:annotation>
 
<xs:simpleType>
   
<xs:restriction base="xs:integer">
     
<xs:totalDigits value="1"/>
     
<xs:enumeration value="1"/>
   
</xs:restriction>
 
</xs:simpleType>
</xs:element>

element ReferenceType
diagram DMFAPPLOriginal_20214_p124.png
type restriction of xs:integer
properties
content  simple
used by
complexType  ReferenceType
facets
Kind  Value  Annotation
totalDigits  1
enumeration  1
annotation
documentation
00221
source <xs:element name="ReferenceType">
 
<xs:annotation>
   
<xs:documentation>00221</xs:documentation>
 
</xs:annotation>
 
<xs:simpleType>
   
<xs:restriction base="xs:integer">
     
<xs:totalDigits value="1"/>
     
<xs:enumeration value="1"/>
   
</xs:restriction>
 
</xs:simpleType>
</xs:element>

element ReferenceYearMonth
diagram DMFAPPLOriginal_20214_p125.png
type restriction of xs:string
properties
content  simple
used by
complexType  SecondPillarInformationType
facets
Kind  Value  Annotation
maxLength  7
annotation
documentation
01219
source <xs:element name="ReferenceYearMonth">
 
<xs:annotation>
   
<xs:documentation>01219</xs:documentation>
 
</xs:annotation>
 
<xs:simpleType>
   
<xs:restriction base="xs:string">
     
<xs:maxLength value="7"/>
   
</xs:restriction>
 
</xs:simpleType>
</xs:element>

element RefMeanWorkingHours
diagram DMFAPPLOriginal_20214_p126.png
type restriction of xs:integer
properties
content  simple
used by
complexType  NOSSLPAOccupationType
facets
Kind  Value  Annotation
minInclusive  1
maxInclusive  6000
totalDigits  4
annotation
documentation
00049
appinfo
HoursCount_conversion1
source <xs:element name="RefMeanWorkingHours">
 
<xs:annotation>
   
<xs:documentation>00049</xs:documentation>
   
<xs:appinfo source="ConversionID">HoursCount_conversion1</xs:appinfo>
 
</xs:annotation>
 
<xs:simpleType>
   
<xs:restriction base="xs:integer">
     
<xs:minInclusive value="1"/>
     
<xs:maxInclusive value="6000"/>
     
<xs:totalDigits value="4"/>
   
</xs:restriction>
 
</xs:simpleType>
</xs:element>

element RefNbrDays
diagram DMFAPPLOriginal_20214_p127.png
type restriction of xs:integer
properties
content  simple
used by
complexType  DismissedStatutoryWorkerContributionType
facets
Kind  Value  Annotation
minInclusive  1
maxInclusive  624
totalDigits  3
annotation
documentation
00073
source <xs:element name="RefNbrDays">
 
<xs:annotation>
   
<xs:documentation>00073</xs:documentation>
 
</xs:annotation>
 
<xs:simpleType>
   
<xs:restriction base="xs:integer">
     
<xs:minInclusive value="1"/>
     
<xs:maxInclusive value="624"/>
     
<xs:totalDigits value="3"/>
   
</xs:restriction>
 
</xs:simpleType>
</xs:element>

element RegionalAidMeasure
diagram DMFAPPLOriginal_20214_p128.png
type restriction of xs:string
properties
content  simple
used by
complexType  OccupationInformationsType
facets
Kind  Value  Annotation
maxLength  2
enumeration  B
annotation
documentation
01237
source <xs:element name="RegionalAidMeasure">
 
<xs:annotation>
   
<xs:documentation>01237</xs:documentation>
 
</xs:annotation>
 
<xs:simpleType>
   
<xs:restriction base="xs:string">
     
<xs:maxLength value="2"/>
     
<xs:enumeration value="B"/>
   
</xs:restriction>
 
</xs:simpleType>
</xs:element>

element Remun
diagram DMFAPPLOriginal_20214_p129.png
type RemunType
properties
content  complex
children RemunSequenceNbrRemunCodeBonusPaymentFrequencyPercentagePaidRemunAmount
used by
element  NOSSLPAOccupation
annotation
documentation
90019
source <xs:element name="Remun" type="RemunType">
 
<xs:annotation>
   
<xs:documentation>90019</xs:documentation>
 
</xs:annotation>
</xs:element>

element RemunAmount
diagram DMFAPPLOriginal_20214_p130.png
type restriction of xs:integer
properties
content  simple
used by
complexType  RemunType
facets
Kind  Value  Annotation
minInclusive  0
maxInclusive  99999999999
totalDigits  11
annotation
documentation
00070
source <xs:element name="RemunAmount">
 
<xs:annotation>
   
<xs:documentation>00070</xs:documentation>
 
</xs:annotation>
 
<xs:simpleType>
   
<xs:restriction base="xs:integer">
     
<xs:minInclusive value="0"/>
     
<xs:maxInclusive value="99999999999"/>
     
<xs:totalDigits value="11"/>
   
</xs:restriction>
 
</xs:simpleType>
</xs:element>

element RemunCode
diagram DMFAPPLOriginal_20214_p131.png
type restriction of xs:integer
properties
content  simple
used by
complexType  RemunType
facets
Kind  Value  Annotation
totalDigits  3
annotation
documentation
00067
source <xs:element name="RemunCode">
 
<xs:annotation>
   
<xs:documentation>00067</xs:documentation>
 
</xs:annotation>
 
<xs:simpleType>
   
<xs:restriction base="xs:integer">
     
<xs:totalDigits value="3"/>
   
</xs:restriction>
 
</xs:simpleType>
</xs:element>

element RemunMethod
diagram DMFAPPLOriginal_20214_p132.png
type restriction of xs:integer
properties
content  simple
used by
complexType  NOSSLPAOccupationType
facets
Kind  Value  Annotation
minInclusive  1
maxInclusive  3
totalDigits  1
annotation
documentation
00056
source <xs:element name="RemunMethod">
 
<xs:annotation>
   
<xs:documentation>00056</xs:documentation>
 
</xs:annotation>
 
<xs:simpleType>
   
<xs:restriction base="xs:integer">
     
<xs:minInclusive value="1"/>
     
<xs:maxInclusive value="3"/>
     
<xs:totalDigits value="1"/>
   
</xs:restriction>
 
</xs:simpleType>
</xs:element>

element RemunSequenceNbr
diagram DMFAPPLOriginal_20214_p133.png
type restriction of xs:integer
properties
content  simple
used by
complexType  RemunType
facets
Kind  Value  Annotation
minInclusive  1
maxInclusive  99
totalDigits  2
annotation
documentation
00066
source <xs:element name="RemunSequenceNbr">
 
<xs:annotation>
   
<xs:documentation>00066</xs:documentation>
 
</xs:annotation>
 
<xs:simpleType>
   
<xs:restriction base="xs:integer">
     
<xs:minInclusive value="1"/>
     
<xs:maxInclusive value="99"/>
     
<xs:totalDigits value="2"/>
   
</xs:restriction>
 
</xs:simpleType>
</xs:element>

element ReorganisationMeasure
diagram DMFAPPLOriginal_20214_p134.png
type restriction of xs:integer
properties
content  simple
used by
complexTypes  NOSSLPAOccupationTypeReorgMeasureInformationType
facets
Kind  Value  Annotation
totalDigits  3
enumeration  1
enumeration  3
enumeration  4
enumeration  5
enumeration  7
enumeration  8
enumeration  107
enumeration  501
enumeration  502
enumeration  503
enumeration  504
enumeration  505
enumeration  506
enumeration  507
enumeration  508
enumeration  509
enumeration  510
enumeration  511
enumeration  512
enumeration  513
enumeration  514
enumeration  516
enumeration  531
enumeration  599
annotation
documentation
00051
source <xs:element name="ReorganisationMeasure">
 
<xs:annotation>
   
<xs:documentation>00051</xs:documentation>
 
</xs:annotation>
 
<xs:simpleType>
   
<xs:restriction base="xs:integer">
     
<xs:totalDigits value="3"/>
     
<xs:enumeration value="1"/>
     
<xs:enumeration value="3"/>
     
<xs:enumeration value="4"/>
     
<xs:enumeration value="5"/>
     
<xs:enumeration value="7"/>
     
<xs:enumeration value="8"/>
     
<xs:enumeration value="107"/>
     
<xs:enumeration value="501"/>
     
<xs:enumeration value="502"/>
     
<xs:enumeration value="503"/>
     
<xs:enumeration value="504"/>
     
<xs:enumeration value="505"/>
     
<xs:enumeration value="506"/>
     
<xs:enumeration value="507"/>
     
<xs:enumeration value="508"/>
     
<xs:enumeration value="509"/>
     
<xs:enumeration value="510"/>
     
<xs:enumeration value="511"/>
     
<xs:enumeration value="512"/>
     
<xs:enumeration value="513"/>
     
<xs:enumeration value="514"/>
     
<xs:enumeration value="516"/>
     
<xs:enumeration value="531"/>
     
<xs:enumeration value="599"/>
   
</xs:restriction>
 
</xs:simpleType>
</xs:element>

element ReorganisationMeasurePercentage
diagram DMFAPPLOriginal_20214_p135.png
type restriction of xs:integer
properties
content  simple
used by
complexType  ReorgMeasureInformationType
facets
Kind  Value  Annotation
minInclusive  1
maxInclusive  9999
totalDigits  4
annotation
documentation
01030
source <xs:element name="ReorganisationMeasurePercentage">
 
<xs:annotation>
   
<xs:documentation>01030</xs:documentation>
 
</xs:annotation>
 
<xs:simpleType>
   
<xs:restriction base="xs:integer">
     
<xs:minInclusive value="1"/>
     
<xs:maxInclusive value="9999"/>
     
<xs:totalDigits value="4"/>
   
</xs:restriction>
 
</xs:simpleType>
</xs:element>

element ReorgMeasureInformation
diagram DMFAPPLOriginal_20214_p136.png
type ReorgMeasureInformationType
properties
content  complex
children ReorganisationMeasureReorganisationMeasurePercentage
used by
element  NOSSLPAOccupation
annotation
documentation
90438
source <xs:element name="ReorgMeasureInformation" type="ReorgMeasureInformationType">
 
<xs:annotation>
   
<xs:documentation>90438</xs:documentation>
 
</xs:annotation>
</xs:element>

element ReplacedINSS
diagram DMFAPPLOriginal_20214_p137.png
type restriction of xs:integer
properties
content  simple
used by
complexTypes  OccupationDeductionTypeWorkerDeductionType
facets
Kind  Value  Annotation
totalDigits  11
pattern  [0]|\d{11}
annotation
documentation
00092
appinfo
xs:inss
source <xs:element name="ReplacedINSS">
 
<xs:annotation>
   
<xs:documentation>00092</xs:documentation>
   
<xs:appinfo source="TDOType">xs:inss</xs:appinfo>
 
</xs:annotation>
 
<xs:simpleType>
   
<xs:restriction base="xs:integer">
     
<xs:totalDigits value="11"/>
     
<xs:pattern value="[0]|\d{11}"/>
   
</xs:restriction>
 
</xs:simpleType>
</xs:element>

element ReplacementAccordanceWCCNotion
diagram DMFAPPLOriginal_20214_p138.png
type restriction of xs:string
properties
content  simple
used by
complexType  ComplementaryIndemnityType
facets
Kind  Value  Annotation
maxLength  1
enumeration  9
annotation
documentation
00827
source <xs:element name="ReplacementAccordanceWCCNotion">
 
<xs:annotation>
   
<xs:documentation>00827</xs:documentation>
 
</xs:annotation>
 
<xs:simpleType>
   
<xs:restriction base="xs:string">
     
<xs:maxLength value="1"/>
     
<xs:enumeration value="9"/>
   
</xs:restriction>
 
</xs:simpleType>
</xs:element>

element ResumptionOfWorkMeasure
diagram DMFAPPLOriginal_20214_p139.png
type restriction of xs:string
properties
content  simple
used by
complexType  ComplementaryIndemnityType
facets
Kind  Value  Annotation
maxLength  1
enumeration  0
enumeration  1
enumeration  9
annotation
documentation
00853
source <xs:element name="ResumptionOfWorkMeasure">
 
<xs:annotation>
   
<xs:documentation>00853</xs:documentation>
 
</xs:annotation>
 
<xs:simpleType>
   
<xs:restriction base="xs:string">
     
<xs:maxLength value="1"/>
     
<xs:enumeration value="0"/>
     
<xs:enumeration value="1"/>
     
<xs:enumeration value="9"/>
   
</xs:restriction>
 
</xs:simpleType>
</xs:element>

element Retired
diagram DMFAPPLOriginal_20214_p140.png
type restriction of xs:integer
properties
content  simple
used by
complexType  NOSSLPAOccupationType
facets
Kind  Value  Annotation
minInclusive  0
maxInclusive  1
totalDigits  1
annotation
documentation
00054
source <xs:element name="Retired">
 
<xs:annotation>
   
<xs:documentation>00054</xs:documentation>
 
</xs:annotation>
 
<xs:simpleType>
   
<xs:restriction base="xs:integer">
     
<xs:minInclusive value="0"/>
     
<xs:maxInclusive value="1"/>
     
<xs:totalDigits value="1"/>
   
</xs:restriction>
 
</xs:simpleType>
</xs:element>

element SalaryScaleReference
diagram DMFAPPLOriginal_20214_p141.png
type restriction of xs:integer
properties
content  simple
used by
complexType  ScaleSalaryType
facets
Kind  Value  Annotation
minInclusive  1
maxInclusive  999999999999
totalDigits  12
annotation
documentation
00973
source <xs:element name="SalaryScaleReference">
 
<xs:annotation>
   
<xs:documentation>00973</xs:documentation>
 
</xs:annotation>
 
<xs:simpleType>
   
<xs:restriction base="xs:integer">
     
<xs:minInclusive value="1"/>
     
<xs:maxInclusive value="999999999999"/>
     
<xs:totalDigits value="12"/>
   
</xs:restriction>
 
</xs:simpleType>
</xs:element>

element ScaleSalary
diagram DMFAPPLOriginal_20214_p142.png
type extension of ScaleSalaryType
properties
content  complex
children ScaleSalaryStartDateScaleSalaryEndDatePecuniarySeniorityStartDateSalaryScaleReferenceScaleSalaryAmountWeekHoursNbrScaleSalaryWeekHoursNbrReducedScaleSalaryNotionAdditionalScaleSalary
used by
element  OccupationPublicServiceData
annotation
documentation
90412
source <xs:element name="ScaleSalary">
 
<xs:annotation>
   
<xs:documentation>90412</xs:documentation>
 
</xs:annotation>
 
<xs:complexType>
   
<xs:complexContent>
     
<xs:extension base="ScaleSalaryType">
       
<xs:sequence>
         
<xs:element ref="AdditionalScaleSalary" minOccurs="0" maxOccurs="99"/>
       
</xs:sequence>
     
</xs:extension>
   
</xs:complexContent>
 
</xs:complexType>
</xs:element>

element ScaleSalaryAmount
diagram DMFAPPLOriginal_20214_p143.png
type restriction of xs:integer
properties
content  simple
used by
complexType  ScaleSalaryType
facets
Kind  Value  Annotation
minInclusive  1
maxInclusive  99999999999
totalDigits  11
annotation
documentation
00974
source <xs:element name="ScaleSalaryAmount">
 
<xs:annotation>
   
<xs:documentation>00974</xs:documentation>
 
</xs:annotation>
 
<xs:simpleType>
   
<xs:restriction base="xs:integer">
     
<xs:minInclusive value="1"/>
     
<xs:maxInclusive value="99999999999"/>
     
<xs:totalDigits value="11"/>
   
</xs:restriction>
 
</xs:simpleType>
</xs:element>

element ScaleSalaryEndDate
diagram DMFAPPLOriginal_20214_p144.png
type restriction of xs:date
properties
content  simple
used by
complexType  ScaleSalaryType
facets
Kind  Value  Annotation
pattern  \d{4}-\d{2}-\d{2}
annotation
documentation
00971
source <xs:element name="ScaleSalaryEndDate">
 
<xs:annotation>
   
<xs:documentation>00971</xs:documentation>
 
</xs:annotation>
 
<xs:simpleType>
   
<xs:restriction base="xs:date">
     
<xs:pattern value="\d{4}-\d{2}-\d{2}"/>
   
</xs:restriction>
 
</xs:simpleType>
</xs:element>

element ScaleSalaryStartDate
diagram DMFAPPLOriginal_20214_p145.png
type restriction of xs:date
properties
content  simple
used by
complexType  ScaleSalaryType
facets
Kind  Value  Annotation
pattern  \d{4}-\d{2}-\d{2}
annotation
documentation
00970
source <xs:element name="ScaleSalaryStartDate">
 
<xs:annotation>
   
<xs:documentation>00970</xs:documentation>
 
</xs:annotation>
 
<xs:simpleType>
   
<xs:restriction base="xs:date">
     
<xs:pattern value="\d{4}-\d{2}-\d{2}"/>
   
</xs:restriction>
 
</xs:simpleType>
</xs:element>

element ScaleSalaryWeekHoursNbr
diagram DMFAPPLOriginal_20214_p146.png
type restriction of xs:integer
properties
content  simple
used by
complexType  ScaleSalaryType
facets
Kind  Value  Annotation
minInclusive  1
maxInclusive  4800
totalDigits  4
annotation
documentation
00976
source <xs:element name="ScaleSalaryWeekHoursNbr">
 
<xs:annotation>
   
<xs:documentation>00976</xs:documentation>
 
</xs:annotation>
 
<xs:simpleType>
   
<xs:restriction base="xs:integer">
     
<xs:minInclusive value="1"/>
     
<xs:maxInclusive value="4800"/>
     
<xs:totalDigits value="4"/>
   
</xs:restriction>
 
</xs:simpleType>
</xs:element>

element SecondPillarInformation
diagram DMFAPPLOriginal_20214_p147.png
type SecondPillarInformationType
properties
content  complex
children ReferenceYearMonthMonthlyScaleSalaryMonthlyAdditionalScaleSalaryMonthlyHomeIndemnityOfficialLanguage
used by
element  NOSSLPAOccupation
annotation
documentation
90172
source <xs:element name="SecondPillarInformation" type="SecondPillarInformationType">
 
<xs:annotation>
   
<xs:documentation>90172</xs:documentation>
 
</xs:annotation>
</xs:element>

element SectorDetail
diagram DMFAPPLOriginal_20214_p148.png
type restriction of xs:integer
properties
content  simple
used by
complexType  OccupationInformationsType
facets
Kind  Value  Annotation
totalDigits  4
annotation
documentation
01215
source <xs:element name="SectorDetail">
 
<xs:annotation>
   
<xs:documentation>01215</xs:documentation>
 
</xs:annotation>
 
<xs:simpleType>
   
<xs:restriction base="xs:integer">
     
<xs:totalDigits value="4"/>
   
</xs:restriction>
 
</xs:simpleType>
</xs:element>

element Service
diagram DMFAPPLOriginal_20214_p149.png
type ServiceType
properties
content  complex
children ServiceSequenceNbrServiceCodeServiceNbrDaysServiceNbrHoursFlightNbrMinutes
used by
element  NOSSLPAOccupation
annotation
documentation
90018
source <xs:element name="Service" type="ServiceType">
 
<xs:annotation>
   
<xs:documentation>90018</xs:documentation>
 
</xs:annotation>
</xs:element>

element ServiceCode
diagram DMFAPPLOriginal_20214_p150.png
type restriction of xs:integer
properties
content  simple
used by
complexType  ServiceType
facets
Kind  Value  Annotation
totalDigits  3
enumeration  1
enumeration  2
enumeration  10
enumeration  11
enumeration  13
enumeration  14
enumeration  21
enumeration  22
enumeration  23
enumeration  24
enumeration  25
enumeration  26
enumeration  30
enumeration  31
enumeration  32
enumeration  33
enumeration  41
enumeration  42
enumeration  50
enumeration  51
enumeration  52
enumeration  53
enumeration  60
enumeration  61
enumeration  70
enumeration  71
enumeration  72
enumeration  73
enumeration  74
enumeration  75
enumeration  77
enumeration  301
annotation
documentation
00062
source <xs:element name="ServiceCode">
 
<xs:annotation>
   
<xs:documentation>00062</xs:documentation>
 
</xs:annotation>
 
<xs:simpleType>
   
<xs:restriction base="xs:integer">
     
<xs:totalDigits value="3"/>
     
<xs:enumeration value="1"/>
     
<xs:enumeration value="2"/>
     
<xs:enumeration value="10"/>
     
<xs:enumeration value="11"/>
     
<xs:enumeration value="13"/>
     
<xs:enumeration value="14"/>
     
<xs:enumeration value="21"/>
     
<xs:enumeration value="22"/>
     
<xs:enumeration value="23"/>
     
<xs:enumeration value="24"/>
     
<xs:enumeration value="25"/>
     
<xs:enumeration value="26"/>
     
<xs:enumeration value="30"/>
     
<xs:enumeration value="31"/>
     
<xs:enumeration value="32"/>
     
<xs:enumeration value="33"/>
     
<xs:enumeration value="41"/>
     
<xs:enumeration value="42"/>
     
<xs:enumeration value="50"/>
     
<xs:enumeration value="51"/>
     
<xs:enumeration value="52"/>
     
<xs:enumeration value="53"/>
     
<xs:enumeration value="60"/>
     
<xs:enumeration value="61"/>
     
<xs:enumeration value="70"/>
     
<xs:enumeration value="71"/>
     
<xs:enumeration value="72"/>
     
<xs:enumeration value="73"/>
     
<xs:enumeration value="74"/>
     
<xs:enumeration value="75"/>
     
<xs:enumeration value="77"/>
     
<xs:enumeration value="301"/>
   
</xs:restriction>
 
</xs:simpleType>
</xs:element>

element ServiceExemptionNotion
diagram DMFAPPLOriginal_20214_p151.png
type restriction of xs:string
properties
content  simple
used by
complexTypes  ComplementaryIndemnityTypeOccupationInformationsType
facets
Kind  Value  Annotation
maxLength  1
enumeration  9
annotation
documentation
00826
source <xs:element name="ServiceExemptionNotion">
 
<xs:annotation>
   
<xs:documentation>00826</xs:documentation>
 
</xs:annotation>
 
<xs:simpleType>
   
<xs:restriction base="xs:string">
     
<xs:maxLength value="1"/>
     
<xs:enumeration value="9"/>
   
</xs:restriction>
 
</xs:simpleType>
</xs:element>

element ServiceNbrDays
diagram DMFAPPLOriginal_20214_p152.png
type restriction of xs:integer
properties
content  simple
used by
complexType  ServiceType
facets
Kind  Value  Annotation
minInclusive  1
maxInclusive  36600
totalDigits  5
annotation
documentation
00063
source <xs:element name="ServiceNbrDays">
 
<xs:annotation>
   
<xs:documentation>00063</xs:documentation>
 
</xs:annotation>
 
<xs:simpleType>
   
<xs:restriction base="xs:integer">
     
<xs:minInclusive value="1"/>
     
<xs:maxInclusive value="36600"/>
     
<xs:totalDigits value="5"/>
   
</xs:restriction>
 
</xs:simpleType>
</xs:element>

element ServiceNbrHours
diagram DMFAPPLOriginal_20214_p153.png
type restriction of xs:integer
properties
content  simple
used by
complexType  ServiceType
facets
Kind  Value  Annotation
minInclusive  1
maxInclusive  9999999
totalDigits  7
annotation
documentation
00064
source <xs:element name="ServiceNbrHours">
 
<xs:annotation>
   
<xs:documentation>00064</xs:documentation>
 
</xs:annotation>
 
<xs:simpleType>
   
<xs:restriction base="xs:integer">
     
<xs:minInclusive value="1"/>
     
<xs:maxInclusive value="9999999"/>
     
<xs:totalDigits value="7"/>
   
</xs:restriction>
 
</xs:simpleType>
</xs:element>

element ServiceSequenceNbr
diagram DMFAPPLOriginal_20214_p154.png
type restriction of xs:integer
properties
content  simple
used by
complexType  ServiceType
facets
Kind  Value  Annotation
minInclusive  1
maxInclusive  99
totalDigits  2
annotation
documentation
00061
source <xs:element name="ServiceSequenceNbr">
 
<xs:annotation>
   
<xs:documentation>00061</xs:documentation>
 
</xs:annotation>
 
<xs:simpleType>
   
<xs:restriction base="xs:integer">
     
<xs:minInclusive value="1"/>
     
<xs:maxInclusive value="99"/>
     
<xs:totalDigits value="2"/>
   
</xs:restriction>
 
</xs:simpleType>
</xs:element>

element SIS
diagram DMFAPPLOriginal_20214_p155.png
type restriction of xs:integer
properties
content  simple
used by
complexType  NaturalPersonType
facets
Kind  Value  Annotation
minInclusive  0
maxInclusive  9999999999
totalDigits  10
annotation
documentation
00167
source <xs:element name="SIS">
 
<xs:annotation>
   
<xs:documentation>00167</xs:documentation>
 
</xs:annotation>
 
<xs:simpleType>
   
<xs:restriction base="xs:integer">
     
<xs:minInclusive value="0"/>
     
<xs:maxInclusive value="9999999999"/>
     
<xs:totalDigits value="10"/>
   
</xs:restriction>
 
</xs:simpleType>
</xs:element>

element SixMonthsIllnessDate
diagram DMFAPPLOriginal_20214_p156.png
type restriction of xs:date
properties
content  simple
used by
complexType  OccupationInformationsType
facets
Kind  Value  Annotation
pattern  \d{4}-\d{2}-\d{2}
annotation
documentation
00728
source <xs:element name="SixMonthsIllnessDate">
 
<xs:annotation>
   
<xs:documentation>00728</xs:documentation>
 
</xs:annotation>
 
<xs:simpleType>
   
<xs:restriction base="xs:date">
     
<xs:pattern value="\d{4}-\d{2}-\d{2}"/>
   
</xs:restriction>
 
</xs:simpleType>
</xs:element>

element StatutoryRelationEndReason
diagram DMFAPPLOriginal_20214_p157.png
type restriction of xs:integer
properties
content  simple
used by
complexType  OccupationPublicServiceDataType
facets
Kind  Value  Annotation
minInclusive  1
maxInclusive  7
totalDigits  2
annotation
documentation
00969
source <xs:element name="StatutoryRelationEndReason">
 
<xs:annotation>
   
<xs:documentation>00969</xs:documentation>
 
</xs:annotation>
 
<xs:simpleType>
   
<xs:restriction base="xs:integer">
     
<xs:minInclusive value="1"/>
     
<xs:maxInclusive value="7"/>
     
<xs:totalDigits value="2"/>
   
</xs:restriction>
 
</xs:simpleType>
</xs:element>

element StudentContribution
diagram DMFAPPLOriginal_20214_p158.png
type StudentContributionType
properties
content  complex
children StudentRemunAmountStudentContributionAmountStudentNbrDaysStudentHoursNbrLocalUnitID
used by
element  WorkerRecord
annotation
documentation
90003
source <xs:element name="StudentContribution" type="StudentContributionType">
 
<xs:annotation>
   
<xs:documentation>90003</xs:documentation>
 
</xs:annotation>
</xs:element>

element StudentContributionAmount
diagram DMFAPPLOriginal_20214_p159.png
type restriction of xs:integer
properties
content  simple
used by
complexType  StudentContributionType
facets
Kind  Value  Annotation
minInclusive  0
maxInclusive  999999999
totalDigits  9
annotation
documentation
00077
source <xs:element name="StudentContributionAmount">
 
<xs:annotation>
   
<xs:documentation>00077</xs:documentation>
 
</xs:annotation>
 
<xs:simpleType>
   
<xs:restriction base="xs:integer">
     
<xs:minInclusive value="0"/>
     
<xs:maxInclusive value="999999999"/>
     
<xs:totalDigits value="9"/>
   
</xs:restriction>
 
</xs:simpleType>
</xs:element>

element StudentHoursNbr
diagram DMFAPPLOriginal_20214_p160.png
type restriction of xs:integer
properties
content  simple
used by
complexType  StudentContributionType
facets
Kind  Value  Annotation
minInclusive  0
maxInclusive  999
totalDigits  3
annotation
documentation
01158
source <xs:element name="StudentHoursNbr">
 
<xs:annotation>
   
<xs:documentation>01158</xs:documentation>
 
</xs:annotation>
 
<xs:simpleType>
   
<xs:restriction base="xs:integer">
     
<xs:minInclusive value="0"/>
     
<xs:maxInclusive value="999"/>
     
<xs:totalDigits value="3"/>
   
</xs:restriction>
 
</xs:simpleType>
</xs:element>

element StudentNbrDays
diagram DMFAPPLOriginal_20214_p161.png
type restriction of xs:integer
properties
content  simple
used by
complexType  StudentContributionType
facets
Kind  Value  Annotation
minInclusive  0
maxInclusive  50
totalDigits  2
annotation
documentation
00078
source <xs:element name="StudentNbrDays">
 
<xs:annotation>
   
<xs:documentation>00078</xs:documentation>
 
</xs:annotation>
 
<xs:simpleType>
   
<xs:restriction base="xs:integer">
     
<xs:minInclusive value="0"/>
     
<xs:maxInclusive value="50"/>
     
<xs:totalDigits value="2"/>
   
</xs:restriction>
 
</xs:simpleType>
</xs:element>

element StudentRemunAmount
diagram DMFAPPLOriginal_20214_p162.png
type restriction of xs:integer
properties
content  simple
used by
complexType  StudentContributionType
facets
Kind  Value  Annotation
minInclusive  0
maxInclusive  999999999
totalDigits  9
annotation
documentation
00076
source <xs:element name="StudentRemunAmount">
 
<xs:annotation>
   
<xs:documentation>00076</xs:documentation>
 
</xs:annotation>
 
<xs:simpleType>
   
<xs:restriction base="xs:integer">
     
<xs:minInclusive value="0"/>
     
<xs:maxInclusive value="999999999"/>
     
<xs:totalDigits value="9"/>
   
</xs:restriction>
 
</xs:simpleType>
</xs:element>

element SubjectionEndingDate
diagram DMFAPPLOriginal_20214_p163.png
type restriction of xs:date
properties
content  simple
used by
complexType  DismissedStatutoryWorkerContributionType
facets
Kind  Value  Annotation
pattern  \d{4}-\d{2}-\d{2}
annotation
documentation
00129
source <xs:element name="SubjectionEndingDate">
 
<xs:annotation>
   
<xs:documentation>00129</xs:documentation>
 
</xs:annotation>
 
<xs:simpleType>
   
<xs:restriction base="xs:date">
     
<xs:pattern value="\d{4}-\d{2}-\d{2}"/>
   
</xs:restriction>
 
</xs:simpleType>
</xs:element>

element SubjectionStartingDate
diagram DMFAPPLOriginal_20214_p164.png
type restriction of xs:date
properties
content  simple
used by
complexType  DismissedStatutoryWorkerContributionType
facets
Kind  Value  Annotation
pattern  \d{4}-\d{2}-\d{2}
annotation
documentation
00127
source <xs:element name="SubjectionStartingDate">
 
<xs:annotation>
   
<xs:documentation>00127</xs:documentation>
 
</xs:annotation>
 
<xs:simpleType>
   
<xs:restriction base="xs:date">
     
<xs:pattern value="\d{4}-\d{2}-\d{2}"/>
   
</xs:restriction>
 
</xs:simpleType>
</xs:element>

element SubsidizedMeanWorkingHours
diagram DMFAPPLOriginal_20214_p165.png
type restriction of xs:integer
properties
content  simple
used by
complexType  NOSSLPAOccupationType
facets
Kind  Value  Annotation
totalDigits  4
annotation
documentation
01203
source <xs:element name="SubsidizedMeanWorkingHours">
 
<xs:annotation>
   
<xs:documentation>01203</xs:documentation>
 
</xs:annotation>
 
<xs:simpleType>
   
<xs:restriction base="xs:integer">
     
<xs:totalDigits value="4"/>
   
</xs:restriction>
 
</xs:simpleType>
</xs:element>

element SubstituteINSS
diagram DMFAPPLOriginal_20214_p166.png
type restriction of xs:integer
properties
content  simple
used by
complexType  ComplementaryIndemnityType
facets
Kind  Value  Annotation
totalDigits  11
pattern  [0]|\d{11}
annotation
documentation
00749
appinfo
xs:inss
source <xs:element name="SubstituteINSS">
 
<xs:annotation>
   
<xs:documentation>00749</xs:documentation>
   
<xs:appinfo source="TDOType">xs:inss</xs:appinfo>
 
</xs:annotation>
 
<xs:simpleType>
   
<xs:restriction base="xs:integer">
     
<xs:totalDigits value="11"/>
     
<xs:pattern value="[0]|\d{11}"/>
   
</xs:restriction>
 
</xs:simpleType>
</xs:element>

element SupplPensionContributionExemption
diagram DMFAPPLOriginal_20214_p167.png
type restriction of xs:string
properties
content  simple
used by
complexType  OccupationInformationsType
facets
Kind  Value  Annotation
maxLength  1
enumeration  1
enumeration  2
annotation
documentation
01013
source <xs:element name="SupplPensionContributionExemption">
 
<xs:annotation>
   
<xs:documentation>01013</xs:documentation>
 
</xs:annotation>
 
<xs:simpleType>
   
<xs:restriction base="xs:string">
     
<xs:maxLength value="1"/>
     
<xs:enumeration value="1"/>
     
<xs:enumeration value="2"/>
   
</xs:restriction>
 
</xs:simpleType>
</xs:element>

element TenthOrTwelfth
diagram DMFAPPLOriginal_20214_p168.png
type restriction of xs:integer
properties
content  simple
used by
complexType  NOSSLPAOccupationType
facets
Kind  Value  Annotation
totalDigits  2
enumeration  10
enumeration  12
annotation
documentation
00060
source <xs:element name="TenthOrTwelfth">
 
<xs:annotation>
   
<xs:documentation>00060</xs:documentation>
 
</xs:annotation>
 
<xs:simpleType>
   
<xs:restriction base="xs:integer">
     
<xs:totalDigits value="2"/>
     
<xs:enumeration value="10"/>
     
<xs:enumeration value="12"/>
   
</xs:restriction>
 
</xs:simpleType>
</xs:element>

element TypeForm
diagram DMFAPPLOriginal_20214_p169.png
type restriction of xs:string
properties
content  simple
used by
complexType  FormType
facets
Kind  Value  Annotation
maxLength  2
enumeration  SU
annotation
documentation
00297
source <xs:element name="TypeForm">
 
<xs:annotation>
   
<xs:documentation>00297</xs:documentation>
 
</xs:annotation>
 
<xs:simpleType>
   
<xs:restriction base="xs:string">
     
<xs:maxLength value="2"/>
     
<xs:enumeration value="SU"/>
   
</xs:restriction>
 
</xs:simpleType>
</xs:element>

element UnrelatedAmount
diagram DMFAPPLOriginal_20214_p170.png
type restriction of xs:integer
properties
content  simple
used by
complexType  ContributionUnrelatedToNPType
facets
Kind  Value  Annotation
minInclusive  0
maxInclusive  9999999999999
totalDigits  13
annotation
documentation
00022
source <xs:element name="UnrelatedAmount">
 
<xs:annotation>
   
<xs:documentation>00022</xs:documentation>
 
</xs:annotation>
 
<xs:simpleType>
   
<xs:restriction base="xs:integer">
     
<xs:minInclusive value="0"/>
     
<xs:maxInclusive value="9999999999999"/>
     
<xs:totalDigits value="13"/>
   
</xs:restriction>
 
</xs:simpleType>
</xs:element>

element UnrelatedCalculationBasis
diagram DMFAPPLOriginal_20214_p171.png
type restriction of xs:integer
properties
content  simple
used by
complexType  ContributionUnrelatedToNPType
facets
Kind  Value  Annotation
minInclusive  0
maxInclusive  9999999999999
totalDigits  13
annotation
documentation
00021
source <xs:element name="UnrelatedCalculationBasis">
 
<xs:annotation>
   
<xs:documentation>00021</xs:documentation>
 
</xs:annotation>
 
<xs:simpleType>
   
<xs:restriction base="xs:integer">
     
<xs:minInclusive value="0"/>
     
<xs:maxInclusive value="9999999999999"/>
     
<xs:totalDigits value="13"/>
   
</xs:restriction>
 
</xs:simpleType>
</xs:element>

element UnrelatedEmployerClass
diagram DMFAPPLOriginal_20214_p172.png
type restriction of xs:integer
properties
content  simple
used by
complexType  ContributionUnrelatedToNPType
facets
Kind  Value  Annotation
totalDigits  3
pattern  \d{3}
enumeration  951
enumeration  952
enumeration  953
enumeration  954
enumeration  955
enumeration  956
enumeration  957
enumeration  958
enumeration  959
enumeration  971
enumeration  972
enumeration  973
enumeration  974
enumeration  975
enumeration  976
enumeration  977
enumeration  978
enumeration  981
enumeration  982
annotation
documentation
00019
source <xs:element name="UnrelatedEmployerClass">
 
<xs:annotation>
   
<xs:documentation>00019</xs:documentation>
 
</xs:annotation>
 
<xs:simpleType>
   
<xs:restriction base="xs:integer">
     
<xs:totalDigits value="3"/>
     
<xs:pattern value="\d{3}"/>
     
<xs:enumeration value="951"/>
     
<xs:enumeration value="952"/>
     
<xs:enumeration value="953"/>
     
<xs:enumeration value="954"/>
     
<xs:enumeration value="955"/>
     
<xs:enumeration value="956"/>
     
<xs:enumeration value="957"/>
     
<xs:enumeration value="958"/>
     
<xs:enumeration value="959"/>
     
<xs:enumeration value="971"/>
     
<xs:enumeration value="972"/>
     
<xs:enumeration value="973"/>
     
<xs:enumeration value="974"/>
     
<xs:enumeration value="975"/>
     
<xs:enumeration value="976"/>
     
<xs:enumeration value="977"/>
     
<xs:enumeration value="978"/>
     
<xs:enumeration value="981"/>
     
<xs:enumeration value="982"/>
   
</xs:restriction>
 
</xs:simpleType>
</xs:element>

element UnrelatedWorkerCode
diagram DMFAPPLOriginal_20214_p173.png
type restriction of xs:integer
properties
content  simple
used by
complexType  ContributionUnrelatedToNPType
facets
Kind  Value  Annotation
totalDigits  3
pattern  \d{3}
enumeration  801
enumeration  851
enumeration  861
enumeration  862
enumeration  864
enumeration  865
enumeration  867
enumeration  870
enumeration  871
annotation
documentation
00020
source <xs:element name="UnrelatedWorkerCode">
 
<xs:annotation>
   
<xs:documentation>00020</xs:documentation>
 
</xs:annotation>
 
<xs:simpleType>
   
<xs:restriction base="xs:integer">
     
<xs:totalDigits value="3"/>
     
<xs:pattern value="\d{3}"/>
     
<xs:enumeration value="801"/>
     
<xs:enumeration value="851"/>
     
<xs:enumeration value="861"/>
     
<xs:enumeration value="862"/>
     
<xs:enumeration value="864"/>
     
<xs:enumeration value="865"/>
     
<xs:enumeration value="867"/>
     
<xs:enumeration value="870"/>
     
<xs:enumeration value="871"/>
   
</xs:restriction>
 
</xs:simpleType>
</xs:element>

element WeekHoursNbr
diagram DMFAPPLOriginal_20214_p174.png
type restriction of xs:integer
properties
content  simple
used by
complexType  ScaleSalaryType
facets
Kind  Value  Annotation
minInclusive  0
maxInclusive  4800
totalDigits  4
annotation
documentation
00975
source <xs:element name="WeekHoursNbr">
 
<xs:annotation>
   
<xs:documentation>00975</xs:documentation>
 
</xs:annotation>
 
<xs:simpleType>
   
<xs:restriction base="xs:integer">
     
<xs:minInclusive value="0"/>
     
<xs:maxInclusive value="4800"/>
     
<xs:totalDigits value="4"/>
   
</xs:restriction>
 
</xs:simpleType>
</xs:element>

element WelfareBenefitTheoreticalAmount
diagram DMFAPPLOriginal_20214_p175.png
type restriction of xs:integer
properties
content  simple
used by
complexType  ComplIndemnityContributionType
facets
Kind  Value  Annotation
minInclusive  0
maxInclusive  999999999
totalDigits  9
annotation
documentation
00956
source <xs:element name="WelfareBenefitTheoreticalAmount">
 
<xs:annotation>
   
<xs:documentation>00956</xs:documentation>
 
</xs:annotation>
 
<xs:simpleType>
   
<xs:restriction base="xs:integer">
     
<xs:minInclusive value="0"/>
     
<xs:maxInclusive value="999999999"/>
     
<xs:totalDigits value="9"/>
   
</xs:restriction>
 
</xs:simpleType>
</xs:element>

element WorkerBirthdate
diagram DMFAPPLOriginal_20214_p176.png
type restriction of xs:string
properties
content  simple
used by
complexType  NaturalPersonType
facets
Kind  Value  Annotation
length  10
pattern  \d{4}-\d{2}-\d{2}
annotation
documentation
00028
appinfo
Date_conversion2
source <xs:element name="WorkerBirthdate">
 
<xs:annotation>
   
<xs:documentation>00028</xs:documentation>
   
<xs:appinfo source="ConversionID">Date_conversion2</xs:appinfo>
 
</xs:annotation>
 
<xs:simpleType>
   
<xs:restriction base="xs:string">
     
<xs:length value="10"/>
     
<xs:pattern value="\d{4}-\d{2}-\d{2}"/>
   
</xs:restriction>
 
</xs:simpleType>
</xs:element>

element WorkerBirthplace
diagram DMFAPPLOriginal_20214_p177.png
type restriction of xs:string
properties
content  simple
used by
complexType  NaturalPersonType
facets
Kind  Value  Annotation
maxLength  40
pattern  [\s\S]*\S[\s\S]*
annotation
documentation
00168
source <xs:element name="WorkerBirthplace">
 
<xs:annotation>
   
<xs:documentation>00168</xs:documentation>
 
</xs:annotation>
 
<xs:simpleType>
   
<xs:restriction base="xs:string">
     
<xs:maxLength value="40"/>
     
<xs:pattern value="[\s\S]*\S[\s\S]*"/>
   
</xs:restriction>
 
</xs:simpleType>
</xs:element>

element WorkerBirthplaceCountry
diagram DMFAPPLOriginal_20214_p178.png
type restriction of xs:integer
properties
content  simple
used by
complexType  NaturalPersonType
facets
Kind  Value  Annotation
minInclusive  0
maxInclusive  99999
totalDigits  5
annotation
documentation
00169
source <xs:element name="WorkerBirthplaceCountry">
 
<xs:annotation>
   
<xs:documentation>00169</xs:documentation>
 
</xs:annotation>
 
<xs:simpleType>
   
<xs:restriction base="xs:integer">
     
<xs:minInclusive value="0"/>
     
<xs:maxInclusive value="99999"/>
     
<xs:totalDigits value="5"/>
   
</xs:restriction>
 
</xs:simpleType>
</xs:element>

element WorkerCity
diagram DMFAPPLOriginal_20214_p179.png
type restriction of xs:string
properties
content  simple
used by
complexType  NaturalPersonType
facets
Kind  Value  Annotation
maxLength  40
annotation
documentation
00034
source <xs:element name="WorkerCity">
 
<xs:annotation>
   
<xs:documentation>00034</xs:documentation>
 
</xs:annotation>
 
<xs:simpleType>
   
<xs:restriction base="xs:string">
     
<xs:maxLength value="40"/>
   
</xs:restriction>
 
</xs:simpleType>
</xs:element>

element WorkerCode
diagram DMFAPPLOriginal_20214_p180.png
type restriction of xs:integer
properties
content  simple
used by
complexType  WorkerRecordType
facets
Kind  Value  Annotation
totalDigits  3
pattern  \d{3}
enumeration  101
enumeration  102
enumeration  103
enumeration  104
enumeration  109
enumeration  111
enumeration  112
enumeration  113
enumeration  114
enumeration  121
enumeration  131
enumeration  132
enumeration  133
enumeration  201
enumeration  202
enumeration  203
enumeration  204
enumeration  209
enumeration  211
enumeration  212
enumeration  213
enumeration  214
enumeration  221
enumeration  231
enumeration  232
enumeration  233
enumeration  251
enumeration  252
enumeration  601
enumeration  602
enumeration  603
enumeration  604
enumeration  608
enumeration  609
enumeration  642
enumeration  651
enumeration  652
enumeration  671
enumeration  672
enumeration  701
enumeration  702
enumeration  711
enumeration  721
enumeration  722
enumeration  731
enumeration  732
enumeration  741
enumeration  761
enumeration  771
annotation
documentation
00037
source <xs:element name="WorkerCode">
 
<xs:annotation>
   
<xs:documentation>00037</xs:documentation>
 
</xs:annotation>
 
<xs:simpleType>
   
<xs:restriction base="xs:integer">
     
<xs:totalDigits value="3"/>
     
<xs:pattern value="\d{3}"/>
     
<xs:enumeration value="101"/>
     
<xs:enumeration value="102"/>
     
<xs:enumeration value="103"/>
     
<xs:enumeration value="104"/>
     
<xs:enumeration value="109"/>
     
<xs:enumeration value="111"/>
     
<xs:enumeration value="112"/>
     
<xs:enumeration value="113"/>
     
<xs:enumeration value="114"/>
     
<xs:enumeration value="121"/>
     
<xs:enumeration value="131"/>
     
<xs:enumeration value="132"/>
     
<xs:enumeration value="133"/>
     
<xs:enumeration value="201"/>
     
<xs:enumeration value="202"/>
     
<xs:enumeration value="203"/>
     
<xs:enumeration value="204"/>
     
<xs:enumeration value="209"/>
     
<xs:enumeration value="211"/>
     
<xs:enumeration value="212"/>
     
<xs:enumeration value="213"/>
     
<xs:enumeration value="214"/>
     
<xs:enumeration value="221"/>
     
<xs:enumeration value="231"/>
     
<xs:enumeration value="232"/>
     
<xs:enumeration value="233"/>
     
<xs:enumeration value="251"/>
     
<xs:enumeration value="252"/>
     
<xs:enumeration value="601"/>
     
<xs:enumeration value="602"/>
     
<xs:enumeration value="603"/>
     
<xs:enumeration value="604"/>
     
<xs:enumeration value="608"/>
     
<xs:enumeration value="609"/>
     
<xs:enumeration value="642"/>
     
<xs:enumeration value="651"/>
     
<xs:enumeration value="652"/>
     
<xs:enumeration value="671"/>
     
<xs:enumeration value="672"/>
     
<xs:enumeration value="701"/>
     
<xs:enumeration value="702"/>
     
<xs:enumeration value="711"/>
     
<xs:enumeration value="721"/>
     
<xs:enumeration value="722"/>
     
<xs:enumeration value="731"/>
     
<xs:enumeration value="732"/>
     
<xs:enumeration value="741"/>
     
<xs:enumeration value="761"/>
     
<xs:enumeration value="771"/>
   
</xs:restriction>
 
</xs:simpleType>
</xs:element>

element WorkerContribution
diagram DMFAPPLOriginal_20214_p181.png
type WorkerContributionType
properties
content  complex
children ContributionWorkerCodeContributionTypeContributionCalculationBasisContributionAmountFirstHiringDate
used by
element  WorkerRecord
annotation
documentation
90001
source <xs:element name="WorkerContribution" type="WorkerContributionType">
 
<xs:annotation>
   
<xs:documentation>90001</xs:documentation>
 
</xs:annotation>
</xs:element>

element WorkerCountry
diagram DMFAPPLOriginal_20214_p182.png
type restriction of xs:integer
properties
content  simple
used by
complexType  NaturalPersonType
facets
Kind  Value  Annotation
minInclusive  0
maxInclusive  99999
totalDigits  5
annotation
documentation
00035
source <xs:element name="WorkerCountry">
 
<xs:annotation>
   
<xs:documentation>00035</xs:documentation>
 
</xs:annotation>
 
<xs:simpleType>
   
<xs:restriction base="xs:integer">
     
<xs:minInclusive value="0"/>
     
<xs:maxInclusive value="99999"/>
     
<xs:totalDigits value="5"/>
   
</xs:restriction>
 
</xs:simpleType>
</xs:element>

element WorkerDeduction
diagram DMFAPPLOriginal_20214_p183.png
type WorkerDeductionType
properties
content  complex
children DeductionCodeDeductionCalculationBasisDeductionAmountDeductionRightStartingDateManagementCostNbrMonthsReplacedINSSApplicantINSSCertificateOrigin
used by
element  WorkerRecord
annotation
documentation
90110
source <xs:element name="WorkerDeduction" type="WorkerDeductionType">
 
<xs:annotation>
   
<xs:documentation>90110</xs:documentation>
 
</xs:annotation>
</xs:element>

element WorkerFirstName
diagram DMFAPPLOriginal_20214_p184.png
type restriction of xs:string
properties
content  simple
used by
complexType  NaturalPersonType
facets
Kind  Value  Annotation
minLength  1
maxLength  24
annotation
documentation
00026
source <xs:element name="WorkerFirstName">
 
<xs:annotation>
   
<xs:documentation>00026</xs:documentation>
 
</xs:annotation>
 
<xs:simpleType>
   
<xs:restriction base="xs:string">
     
<xs:minLength value="1"/>
     
<xs:maxLength value="24"/>
   
</xs:restriction>
 
</xs:simpleType>
</xs:element>

element WorkerHouseNbr
diagram DMFAPPLOriginal_20214_p185.png
type restriction of xs:string
properties
content  simple
used by
complexType  NaturalPersonType
facets
Kind  Value  Annotation
maxLength  10
annotation
documentation
00031
source <xs:element name="WorkerHouseNbr">
 
<xs:annotation>
   
<xs:documentation>00031</xs:documentation>
 
</xs:annotation>
 
<xs:simpleType>
   
<xs:restriction base="xs:string">
     
<xs:maxLength value="10"/>
   
</xs:restriction>
 
</xs:simpleType>
</xs:element>

element WorkerInitial
diagram DMFAPPLOriginal_20214_p186.png
type restriction of xs:string
properties
content  simple
used by
complexType  NaturalPersonType
facets
Kind  Value  Annotation
length  1
pattern  \p{L}
annotation
documentation
00027
source <xs:element name="WorkerInitial">
 
<xs:annotation>
   
<xs:documentation>00027</xs:documentation>
 
</xs:annotation>
 
<xs:simpleType>
   
<xs:restriction base="xs:string">
     
<xs:length value="1"/>
     
<xs:pattern value="\p{L}"/>
   
</xs:restriction>
 
</xs:simpleType>
</xs:element>

element WorkerName
diagram DMFAPPLOriginal_20214_p187.png
type restriction of xs:string
properties
content  simple
used by
complexType  NaturalPersonType
facets
Kind  Value  Annotation
minLength  1
maxLength  48
annotation
documentation
00025
source <xs:element name="WorkerName">
 
<xs:annotation>
   
<xs:documentation>00025</xs:documentation>
 
</xs:annotation>
 
<xs:simpleType>
   
<xs:restriction base="xs:string">
     
<xs:minLength value="1"/>
     
<xs:maxLength value="48"/>
   
</xs:restriction>
 
</xs:simpleType>
</xs:element>

element WorkerPostBox
diagram DMFAPPLOriginal_20214_p188.png
type restriction of xs:string
properties
content  simple
used by
complexType  NaturalPersonType
facets
Kind  Value  Annotation
maxLength  4
annotation
documentation
00032
source <xs:element name="WorkerPostBox">
 
<xs:annotation>
   
<xs:documentation>00032</xs:documentation>
 
</xs:annotation>
 
<xs:simpleType>
   
<xs:restriction base="xs:string">
     
<xs:maxLength value="4"/>
   
</xs:restriction>
 
</xs:simpleType>
</xs:element>

element WorkerRecord
diagram DMFAPPLOriginal_20214_p189.png
type extension of WorkerRecordType
properties
content  complex
children EmployerClassWorkerCodeNOSSQuarterStartingDateNOSSQuarterEndingDateBorderActivityWithRiskLocalUnitIDWorkerRecordUserReferenceNOSSLPAOccupationWorkerContributionWorkerDeductionDismissedStatutoryWorkerContributionStudentContributionComplementaryIndemnity
used by
element  NaturalPerson
annotation
documentation
90012
source <xs:element name="WorkerRecord">
 
<xs:annotation>
   
<xs:documentation>90012</xs:documentation>
 
</xs:annotation>
 
<xs:complexType>
   
<xs:complexContent>
     
<xs:extension base="WorkerRecordType">
       
<xs:choice>
         
<xs:sequence>
           
<xs:element ref="NOSSLPAOccupation" maxOccurs="unbounded"/>
           
<xs:element ref="WorkerContribution" minOccurs="0" maxOccurs="unbounded"/>
           
<xs:element ref="WorkerDeduction" minOccurs="0" maxOccurs="unbounded"/>
         
</xs:sequence>
         
<xs:element ref="DismissedStatutoryWorkerContribution"/>
         
<xs:sequence>
           
<xs:element ref="StudentContribution"/>
           
<xs:element ref="WorkerContribution" minOccurs="0"/>
         
</xs:sequence>
         
<xs:element ref="ComplementaryIndemnity" maxOccurs="unbounded"/>
       
</xs:choice>
     
</xs:extension>
   
</xs:complexContent>
 
</xs:complexType>
</xs:element>

element WorkerRecordUserReference
diagram DMFAPPLOriginal_20214_p190.png
type restriction of xs:string
properties
content  simple
used by
complexType  WorkerRecordType
facets
Kind  Value  Annotation
maxLength  20
annotation
documentation
00616
source <xs:element name="WorkerRecordUserReference">
 
<xs:annotation>
   
<xs:documentation>00616</xs:documentation>
 
</xs:annotation>
 
<xs:simpleType>
   
<xs:restriction base="xs:string">
     
<xs:maxLength value="20"/>
   
</xs:restriction>
 
</xs:simpleType>
</xs:element>

element WorkerSex
diagram DMFAPPLOriginal_20214_p191.png
type restriction of xs:integer
properties
content  simple
used by
complexType  NaturalPersonType
facets
Kind  Value  Annotation
minInclusive  1
maxInclusive  2
totalDigits  1
annotation
documentation
00029
source <xs:element name="WorkerSex">
 
<xs:annotation>
   
<xs:documentation>00029</xs:documentation>
 
</xs:annotation>
 
<xs:simpleType>
   
<xs:restriction base="xs:integer">
     
<xs:minInclusive value="1"/>
     
<xs:maxInclusive value="2"/>
     
<xs:totalDigits value="1"/>
   
</xs:restriction>
 
</xs:simpleType>
</xs:element>

element WorkerStatus
diagram DMFAPPLOriginal_20214_p192.png
type restriction of xs:string
properties
content  simple
used by
complexType  NOSSLPAOccupationType
facets
Kind  Value  Annotation
maxLength  2
enumeration  B
enumeration  C
enumeration  D1
enumeration  D2
enumeration  E
enumeration  ET
enumeration  LP
enumeration  M
enumeration  O
enumeration  P
enumeration  PC
enumeration  PJ
enumeration  S
enumeration  SA
enumeration  SP
enumeration  T
enumeration  TW
enumeration  V
enumeration  VA
enumeration  VF
enumeration  WF
annotation
documentation
00053
source <xs:element name="WorkerStatus">
 
<xs:annotation>
   
<xs:documentation>00053</xs:documentation>
 
</xs:annotation>
 
<xs:simpleType>
   
<xs:restriction base="xs:string">
     
<xs:maxLength value="2"/>
     
<xs:enumeration value="B"/>
     
<xs:enumeration value="C"/>
     
<xs:enumeration value="D1"/>
     
<xs:enumeration value="D2"/>
     
<xs:enumeration value="E"/>
     
<xs:enumeration value="ET"/>
     
<xs:enumeration value="LP"/>
     
<xs:enumeration value="M"/>
     
<xs:enumeration value="O"/>
     
<xs:enumeration value="P"/>
     
<xs:enumeration value="PC"/>
     
<xs:enumeration value="PJ"/>
     
<xs:enumeration value="S"/>
     
<xs:enumeration value="SA"/>
     
<xs:enumeration value="SP"/>
     
<xs:enumeration value="T"/>
     
<xs:enumeration value="TW"/>
     
<xs:enumeration value="V"/>
     
<xs:enumeration value="VA"/>
     
<xs:enumeration value="VF"/>
     
<xs:enumeration value="WF"/>
   
</xs:restriction>
 
</xs:simpleType>
</xs:element>

element WorkerStreet
diagram DMFAPPLOriginal_20214_p193.png
type restriction of xs:string
properties
content  simple
used by
complexType  NaturalPersonType
facets
Kind  Value  Annotation
maxLength  35
annotation
documentation
00030
source <xs:element name="WorkerStreet">
 
<xs:annotation>
   
<xs:documentation>00030</xs:documentation>
 
</xs:annotation>
 
<xs:simpleType>
   
<xs:restriction base="xs:string">
     
<xs:maxLength value="35"/>
   
</xs:restriction>
 
</xs:simpleType>
</xs:element>

element WorkerZIPCode
diagram DMFAPPLOriginal_20214_p194.png
type restriction of xs:string
properties
content  simple
used by
complexType  NaturalPersonType
facets
Kind  Value  Annotation
maxLength  9
annotation
documentation
00033
source <xs:element name="WorkerZIPCode">
 
<xs:annotation>
   
<xs:documentation>00033</xs:documentation>
 
</xs:annotation>
 
<xs:simpleType>
   
<xs:restriction base="xs:string">
     
<xs:maxLength value="9"/>
   
</xs:restriction>
 
</xs:simpleType>
</xs:element>

element WorkingDaysSystem
diagram DMFAPPLOriginal_20214_p195.png
type restriction of xs:integer
properties
content  simple
used by
complexType  NOSSLPAOccupationType
facets
Kind  Value  Annotation
minInclusive  0
maxInclusive  700
totalDigits  3
annotation
documentation
00047
appinfo
DaysCount_conversion1
source <xs:element name="WorkingDaysSystem">
 
<xs:annotation>
   
<xs:documentation>00047</xs:documentation>
   
<xs:appinfo source="ConversionID">DaysCount_conversion1</xs:appinfo>
 
</xs:annotation>
 
<xs:simpleType>
   
<xs:restriction base="xs:integer">
     
<xs:minInclusive value="0"/>
     
<xs:maxInclusive value="700"/>
     
<xs:totalDigits value="3"/>
   
</xs:restriction>
 
</xs:simpleType>
</xs:element>

complexType AdditionalScaleSalaryType
diagram DMFAPPLOriginal_20214_p196.png
children AdditionalScaleSalaryStartDateAdditionalScaleSalaryEndDateAdditionalScaleSalaryReferenceAdditionalScaleSalaryBasisAmountAdditionalScaleSalaryPercentageNbrHoursOrServicesAdditionalScaleSalaryAmount
used by
element  AdditionalScaleSalary
source <xs:complexType name="AdditionalScaleSalaryType">
 
<xs:sequence>
   
<xs:element ref="AdditionalScaleSalaryStartDate"/>
   
<xs:element ref="AdditionalScaleSalaryEndDate" minOccurs="0"/>
   
<xs:element ref="AdditionalScaleSalaryReference"/>
   
<xs:element ref="AdditionalScaleSalaryBasisAmount" minOccurs="0"/>
   
<xs:element ref="AdditionalScaleSalaryPercentage" minOccurs="0"/>
   
<xs:element ref="NbrHoursOrServices" minOccurs="0"/>
   
<xs:element ref="AdditionalScaleSalaryAmount"/>
 
</xs:sequence>
</xs:complexType>

complexType CompanyVehicleType
diagram DMFAPPLOriginal_20214_p197.png
children CompanyVehicleSequenceNbrLicensePlateEcoVehicle
used by
element  CompanyVehicle
source <xs:complexType name="CompanyVehicleType">
 
<xs:sequence>
   
<xs:element ref="CompanyVehicleSequenceNbr"/>
   
<xs:element ref="LicensePlate"/>
   
<xs:element ref="EcoVehicle" minOccurs="0"/>
 
</xs:sequence>
</xs:complexType>

complexType ComplementaryIndemnityType
diagram DMFAPPLOriginal_20214_p198.png
children EmployerNotionJointCommissionNbrActivityCodeDebtorTypeFirstComplIndemnityDateComplIndemnityAgreementNotionHalfTimeCareerInterruptionNotionServiceExemptionNotionReplacementAccordanceWCCNotionSubstituteINSSResumptionOfWorkMeasureComplIndemnityNbrOfPartsNoticeDateAilingOrReorgCompanyNotionAcknowledgementStartDateAcknowledgementEndDate
used by
element  ComplementaryIndemnity
source <xs:complexType name="ComplementaryIndemnityType">
 
<xs:sequence>
   
<xs:element ref="EmployerNotion"/>
   
<xs:element ref="JointCommissionNbr"/>
   
<xs:element ref="ActivityCode"/>
   
<xs:element ref="DebtorType"/>
   
<xs:element ref="FirstComplIndemnityDate"/>
   
<xs:element ref="ComplIndemnityAgreementNotion"/>
   
<xs:element ref="HalfTimeCareerInterruptionNotion"/>
   
<xs:element ref="ServiceExemptionNotion" minOccurs="1" maxOccurs="1"/>
   
<xs:element ref="ReplacementAccordanceWCCNotion"/>
   
<xs:element ref="SubstituteINSS" minOccurs="0"/>
   
<xs:element ref="ResumptionOfWorkMeasure" minOccurs="0"/>
   
<xs:element ref="ComplIndemnityNbrOfParts" minOccurs="0"/>
   
<xs:element ref="NoticeDate" minOccurs="0"/>
   
<xs:element ref="AilingOrReorgCompanyNotion" minOccurs="0"/>
   
<xs:element ref="AcknowledgementStartDate" minOccurs="0"/>
   
<xs:element ref="AcknowledgementEndDate" minOccurs="0"/>
 
</xs:sequence>
</xs:complexType>

complexType ComplIndemnityContributionType
diagram DMFAPPLOriginal_20214_p199.png
children ContributionWorkerCodeContributionTypeIndemnityContributionPeriodCodeComplIndemnityAmountAdjustNotionContributionSequenceNbrComplIndemnityAmountCapitalizationNotionWelfareBenefitTheoreticalAmountComplIndemnityNbrMonthsNbrMonthsDecimalsIncompleteMonthNbrDaysIncompleteMonthReasonFloorApplicationNotionContributionAmount
used by
element  ComplIndemnityContribution
source <xs:complexType name="ComplIndemnityContributionType">
 
<xs:sequence>
   
<xs:element ref="ContributionWorkerCode"/>
   
<xs:element ref="ContributionType"/>
   
<xs:element ref="IndemnityContributionPeriodCode" minOccurs="0"/>
   
<xs:element ref="ComplIndemnityAmountAdjustNotion"/>
   
<xs:element ref="ContributionSequenceNbr"/>
   
<xs:element ref="ComplIndemnityAmount"/>
   
<xs:element ref="CapitalizationNotion" minOccurs="0"/>
   
<xs:element ref="WelfareBenefitTheoreticalAmount" minOccurs="0"/>
   
<xs:element ref="ComplIndemnityNbrMonths"/>
   
<xs:element ref="NbrMonthsDecimals" minOccurs="0"/>
   
<xs:element ref="IncompleteMonthNbrDays" minOccurs="0"/>
   
<xs:element ref="IncompleteMonthReason" minOccurs="0"/>
   
<xs:element ref="FloorApplicationNotion" minOccurs="0"/>
   
<xs:element ref="ContributionAmount" minOccurs="0"/>
 
</xs:sequence>
</xs:complexType>

complexType ContributionUnrelatedToNPType
diagram DMFAPPLOriginal_20214_p200.png
children UnrelatedEmployerClassUnrelatedWorkerCodeUnrelatedCalculationBasisUnrelatedAmount
used by
element  ContributionUnrelatedToNP
source <xs:complexType name="ContributionUnrelatedToNPType">
 
<xs:sequence>
   
<xs:element ref="UnrelatedEmployerClass"/>
   
<xs:element ref="UnrelatedWorkerCode"/>
   
<xs:element ref="UnrelatedCalculationBasis" minOccurs="0"/>
   
<xs:element ref="UnrelatedAmount"/>
 
</xs:sequence>
</xs:complexType>

complexType DismissedStatutoryWorkerContributionType
diagram DMFAPPLOriginal_20214_p201.png
children GrossRefRemunAmountGrossRefRemunContributionAmountRefNbrDaysSubjectionStartingDateSubjectionEndingDate
used by
element  DismissedStatutoryWorkerContribution
source <xs:complexType name="DismissedStatutoryWorkerContributionType">
 
<xs:sequence>
   
<xs:element ref="GrossRefRemunAmount"/>
   
<xs:element ref="GrossRefRemunContributionAmount"/>
   
<xs:element ref="RefNbrDays"/>
   
<xs:element ref="SubjectionStartingDate"/>
   
<xs:element ref="SubjectionEndingDate"/>
 
</xs:sequence>
</xs:complexType>

complexType FormType
diagram DMFAPPLOriginal_20214_p202.png
children IdentificationFormCreationDateFormCreationHourAttestationStatusTypeForm
used by
element  Form
source <xs:complexType name="FormType">
 
<xs:sequence>
   
<xs:element ref="Identification"/>
   
<xs:element ref="FormCreationDate"/>
   
<xs:element ref="FormCreationHour"/>
   
<xs:element ref="AttestationStatus"/>
   
<xs:element ref="TypeForm"/>
 
</xs:sequence>
</xs:complexType>

complexType NaturalPersonType
diagram DMFAPPLOriginal_20214_p203.png
children NaturalPersonSequenceNbrINSSSISWorkerNameWorkerFirstNameWorkerInitialWorkerBirthdateWorkerBirthplaceWorkerBirthplaceCountryWorkerSexWorkerStreetWorkerHouseNbrWorkerPostBoxWorkerZIPCodeWorkerCityWorkerCountryNationalityNaturalPersonUserReference
used by
element  NaturalPerson
source <xs:complexType name="NaturalPersonType">
 
<xs:sequence>
   
<xs:element ref="NaturalPersonSequenceNbr"/>
   
<xs:element ref="INSS"/>
   
<xs:element ref="SIS" minOccurs="0" maxOccurs="0"/>
   
<xs:element ref="WorkerName" minOccurs="0" maxOccurs="0"/>
   
<xs:element ref="WorkerFirstName" minOccurs="0" maxOccurs="0"/>
   
<xs:element ref="WorkerInitial" minOccurs="0" maxOccurs="0"/>
   
<xs:element ref="WorkerBirthdate" minOccurs="0" maxOccurs="0"/>
   
<xs:element ref="WorkerBirthplace" minOccurs="0" maxOccurs="0"/>
   
<xs:element ref="WorkerBirthplaceCountry" minOccurs="0" maxOccurs="0"/>
   
<xs:element ref="WorkerSex" minOccurs="0" maxOccurs="0"/>
   
<xs:element ref="WorkerStreet" minOccurs="0" maxOccurs="0"/>
   
<xs:element ref="WorkerHouseNbr" minOccurs="0" maxOccurs="0"/>
   
<xs:element ref="WorkerPostBox" minOccurs="0" maxOccurs="0"/>
   
<xs:element ref="WorkerZIPCode" minOccurs="0" maxOccurs="0"/>
   
<xs:element ref="WorkerCity" minOccurs="0" maxOccurs="0"/>
   
<xs:element ref="WorkerCountry" minOccurs="0" maxOccurs="0"/>
   
<xs:element ref="Nationality" minOccurs="0" maxOccurs="0"/>
   
<xs:element ref="NaturalPersonUserReference" minOccurs="0"/>
 
</xs:sequence>
</xs:complexType>

complexType NOSSLPAEmployerDeclarationType
diagram DMFAPPLOriginal_20214_p204.png
children QuarterNOSSLPARegistrationNbrCompanyIDNetOwedAmount
used by
element  NOSSLPAEmployerDeclaration
source <xs:complexType name="NOSSLPAEmployerDeclarationType">
 
<xs:sequence>
   
<xs:element ref="Quarter"/>
   
<xs:element ref="NOSSLPARegistrationNbr"/>
   
<xs:element ref="CompanyID"/>
   
<xs:element ref="NetOwedAmount" minOccurs="0"/>
 
</xs:sequence>
</xs:complexType>

complexType NOSSLPAOccupationType
diagram DMFAPPLOriginal_20214_p205.png
children OccupationSequenceNbrOccupationStartingDateOccupationEndingDateWorkingDaysSystemContractTypeRefMeanWorkingHoursWorkerStatusMeanWorkingHoursReorganisationMeasureEmploymentPromotionRetiredApprenticeshipRemunMethodPositionCodeTenthOrTwelfthOccupationUserReferenceDaysJustificationActivityCodeLocalUnitIDSubsidizedMeanWorkingHours
used by
element  NOSSLPAOccupation
source <xs:complexType name="NOSSLPAOccupationType">
 
<xs:sequence>
   
<xs:element ref="OccupationSequenceNbr"/>
   
<xs:element ref="OccupationStartingDate"/>
   
<xs:element ref="OccupationEndingDate" minOccurs="0"/>
   
<xs:element ref="WorkingDaysSystem"/>
   
<xs:element ref="ContractType"/>
   
<xs:element ref="RefMeanWorkingHours"/>
   
<xs:element ref="WorkerStatus" minOccurs="0"/>
   
<xs:element ref="MeanWorkingHours"/>
   
<xs:element ref="ReorganisationMeasure" minOccurs="0"/>
   
<xs:element ref="EmploymentPromotion" minOccurs="0"/>
   
<xs:element ref="Retired"/>
   
<xs:element ref="Apprenticeship" minOccurs="0"/>
   
<xs:element ref="RemunMethod" minOccurs="0"/>
   
<xs:element ref="PositionCode" minOccurs="0"/>
   
<xs:element ref="TenthOrTwelfth" minOccurs="0"/>
   
<xs:element ref="OccupationUserReference" minOccurs="0"/>
   
<xs:element ref="DaysJustification" minOccurs="0"/>
   
<xs:element ref="ActivityCode"/>
   
<xs:element ref="LocalUnitID" minOccurs="0"/>
   
<xs:element ref="SubsidizedMeanWorkingHours" minOccurs="0"/>
 
</xs:sequence>
</xs:complexType>

complexType OccupationDeductionType
diagram DMFAPPLOriginal_20214_p206.png
children DeductionCodeDeductionCalculationBasisDeductionAmountDeductionRightStartingDateManagementCostNbrMonthsReplacedINSSApplicantINSSCertificateOrigin
used by
element  OccupationDeduction
source <xs:complexType name="OccupationDeductionType">
 
<xs:sequence>
   
<xs:element ref="DeductionCode"/>
   
<xs:element ref="DeductionCalculationBasis" minOccurs="0"/>
   
<xs:element ref="DeductionAmount" minOccurs="0"/>
   
<xs:element ref="DeductionRightStartingDate" minOccurs="0"/>
   
<xs:element ref="ManagementCostNbrMonths" minOccurs="0"/>
   
<xs:element ref="ReplacedINSS" minOccurs="0"/>
   
<xs:element ref="ApplicantINSS" minOccurs="0"/>
   
<xs:element ref="CertificateOrigin" minOccurs="0"/>
 
</xs:sequence>
</xs:complexType>

complexType OccupationInformationsType
diagram DMFAPPLOriginal_20214_p207.png
children HorecaExtraPostedWorkerNOSSLPASocialMaribelHourRemunHourRemunInThousandthOfEuroSixMonthsIllnessDateFirstWeekGuaranteedSalaryNbrDaysIllnessGrossRemunAmountPSDDclExemptionSupplPensionContributionExemptionObligationControlInformationDefinitiveNominationDateNewMaribelEmploymentDatePSPContribCalcBasisDerogationCareerMeasureServiceExemptionNotionHolidayDaysNumberSectorDetailMobilityBudgetFlemishTrainingHolidayHoursNbrRegionalAidMeasure
used by
element  OccupationInformations
source <xs:complexType name="OccupationInformationsType">
 
<xs:sequence>
   
<xs:element ref="HorecaExtra" minOccurs="0"/>
   
<xs:element ref="PostedWorker" minOccurs="0"/>
   
<xs:element ref="NOSSLPASocialMaribel" minOccurs="0"/>
   
<xs:element ref="HourRemun" minOccurs="0"/>
   
<xs:element ref="HourRemunInThousandthOfEuro" minOccurs="0"/>
   
<xs:element ref="SixMonthsIllnessDate" minOccurs="0"/>
   
<xs:element ref="FirstWeekGuaranteedSalaryNbrDays" minOccurs="0"/>
   
<xs:element ref="IllnessGrossRemunAmount" minOccurs="0"/>
   
<xs:element ref="PSDDclExemption" minOccurs="0"/>
   
<xs:element ref="SupplPensionContributionExemption" minOccurs="0"/>
   
<xs:element ref="ObligationControlInformation" minOccurs="0"/>
   
<xs:element ref="DefinitiveNominationDate" minOccurs="0"/>
   
<xs:element ref="NewMaribelEmploymentDate" minOccurs="0"/>
   
<xs:element ref="PSPContribCalcBasisDerogation" minOccurs="0" maxOccurs="0"/>
   
<xs:element ref="CareerMeasure" minOccurs="0"/>
   
<xs:element ref="ServiceExemptionNotion" minOccurs="0" maxOccurs="0"/>
   
<xs:element ref="HolidayDaysNumber" minOccurs="0" maxOccurs="0"/>
   
<xs:element ref="SectorDetail" minOccurs="0"/>
   
<xs:element ref="MobilityBudget" minOccurs="0"/>
   
<xs:element ref="FlemishTrainingHolidayHoursNbr" minOccurs="0" maxOccurs="0"/>
   
<xs:element ref="RegionalAidMeasure" minOccurs="0"/>
 
</xs:sequence>
</xs:complexType>

complexType OccupationPublicServiceDataType
diagram DMFAPPLOriginal_20214_p208.png
children OccupationPSDStartDateOccupationPSDEndDatePublicSectorInstitutionTypePublicSectorPersonnelCategoryGradeOrFunctionOfficialLanguageAssignmentTypeFunctionNatureStatutoryRelationEndReason
used by
element  OccupationPublicServiceData
source <xs:complexType name="OccupationPublicServiceDataType">
 
<xs:sequence>
   
<xs:element ref="OccupationPSDStartDate"/>
   
<xs:element ref="OccupationPSDEndDate" minOccurs="0"/>
   
<xs:element ref="PublicSectorInstitutionType"/>
   
<xs:element ref="PublicSectorPersonnelCategory"/>
   
<xs:element ref="GradeOrFunction"/>
   
<xs:element ref="OfficialLanguage"/>
   
<xs:element ref="AssignmentType"/>
   
<xs:element ref="FunctionNature"/>
   
<xs:element ref="StatutoryRelationEndReason" minOccurs="0"/>
 
</xs:sequence>
</xs:complexType>

complexType ReferenceType
diagram DMFAPPLOriginal_20214_p209.png
children ReferenceTypeReferenceOriginReferenceNbr
used by
element  Reference
source <xs:complexType name="ReferenceType">
 
<xs:sequence>
   
<xs:element ref="ReferenceType"/>
   
<xs:element ref="ReferenceOrigin"/>
   
<xs:element ref="ReferenceNbr"/>
 
</xs:sequence>
</xs:complexType>

complexType RemunType
diagram DMFAPPLOriginal_20214_p210.png
children RemunSequenceNbrRemunCodeBonusPaymentFrequencyPercentagePaidRemunAmount
used by
element  Remun
source <xs:complexType name="RemunType">
 
<xs:sequence>
   
<xs:element ref="RemunSequenceNbr"/>
   
<xs:element ref="RemunCode"/>
   
<xs:element ref="BonusPaymentFrequency" minOccurs="0"/>
   
<xs:element ref="PercentagePaid" minOccurs="0"/>
   
<xs:element ref="RemunAmount"/>
 
</xs:sequence>
</xs:complexType>

complexType ReorgMeasureInformationType
diagram DMFAPPLOriginal_20214_p211.png
children ReorganisationMeasureReorganisationMeasurePercentage
used by
element  ReorgMeasureInformation
source <xs:complexType name="ReorgMeasureInformationType">
 
<xs:sequence>
   
<xs:element ref="ReorganisationMeasure"/>
   
<xs:element ref="ReorganisationMeasurePercentage"/>
 
</xs:sequence>
</xs:complexType>

complexType ScaleSalaryType
diagram DMFAPPLOriginal_20214_p212.png
children ScaleSalaryStartDateScaleSalaryEndDatePecuniarySeniorityStartDateSalaryScaleReferenceScaleSalaryAmountWeekHoursNbrScaleSalaryWeekHoursNbrReducedScaleSalaryNotion
used by
element  ScaleSalary
source <xs:complexType name="ScaleSalaryType">
 
<xs:sequence>
   
<xs:element ref="ScaleSalaryStartDate"/>
   
<xs:element ref="ScaleSalaryEndDate" minOccurs="0"/>
   
<xs:element ref="PecuniarySeniorityStartDate"/>
   
<xs:element ref="SalaryScaleReference"/>
   
<xs:element ref="ScaleSalaryAmount"/>
   
<xs:element ref="WeekHoursNbr" minOccurs="0"/>
   
<xs:element ref="ScaleSalaryWeekHoursNbr" minOccurs="0"/>
   
<xs:element ref="ReducedScaleSalaryNotion" minOccurs="0" maxOccurs="0"/>
 
</xs:sequence>
</xs:complexType>

complexType SecondPillarInformationType
diagram DMFAPPLOriginal_20214_p213.png
children ReferenceYearMonthMonthlyScaleSalaryMonthlyAdditionalScaleSalaryMonthlyHomeIndemnityOfficialLanguage
used by
element  SecondPillarInformation
source <xs:complexType name="SecondPillarInformationType">
 
<xs:sequence>
   
<xs:element ref="ReferenceYearMonth"/>
   
<xs:element ref="MonthlyScaleSalary"/>
   
<xs:element ref="MonthlyAdditionalScaleSalary" minOccurs="0"/>
   
<xs:element ref="MonthlyHomeIndemnity" minOccurs="0"/>
   
<xs:element ref="OfficialLanguage" minOccurs="0"/>
 
</xs:sequence>
</xs:complexType>

complexType ServiceType
diagram DMFAPPLOriginal_20214_p214.png
children ServiceSequenceNbrServiceCodeServiceNbrDaysServiceNbrHoursFlightNbrMinutes
used by
element  Service
source <xs:complexType name="ServiceType">
 
<xs:sequence>
   
<xs:element ref="ServiceSequenceNbr"/>
   
<xs:element ref="ServiceCode"/>
   
<xs:element ref="ServiceNbrDays"/>
   
<xs:element ref="ServiceNbrHours"/>
   
<xs:element ref="FlightNbrMinutes" minOccurs="0"/>
 
</xs:sequence>
</xs:complexType>

complexType StudentContributionType
diagram DMFAPPLOriginal_20214_p215.png
children StudentRemunAmountStudentContributionAmountStudentNbrDaysStudentHoursNbrLocalUnitID
used by
element  StudentContribution
source <xs:complexType name="StudentContributionType">
 
<xs:sequence>
   
<xs:element ref="StudentRemunAmount"/>
   
<xs:element ref="StudentContributionAmount"/>
   
<xs:choice>
     
<xs:element ref="StudentNbrDays"/>
     
<xs:element ref="StudentHoursNbr"/>
   
</xs:choice>
   
<xs:element ref="LocalUnitID" minOccurs="0" maxOccurs="0"/>
 
</xs:sequence>
</xs:complexType>

complexType WorkerContributionType
diagram DMFAPPLOriginal_20214_p216.png
children ContributionWorkerCodeContributionTypeContributionCalculationBasisContributionAmountFirstHiringDate
used by
element  WorkerContribution
source <xs:complexType name="WorkerContributionType">
 
<xs:sequence>
   
<xs:element ref="ContributionWorkerCode"/>
   
<xs:element ref="ContributionType"/>
   
<xs:element ref="ContributionCalculationBasis" minOccurs="0"/>
   
<xs:element ref="ContributionAmount" minOccurs="0"/>
   
<xs:element ref="FirstHiringDate" minOccurs="0"/>
 
</xs:sequence>
</xs:complexType>

complexType WorkerDeductionType
diagram DMFAPPLOriginal_20214_p217.png
children DeductionCodeDeductionCalculationBasisDeductionAmountDeductionRightStartingDateManagementCostNbrMonthsReplacedINSSApplicantINSSCertificateOrigin
used by
element  WorkerDeduction
source <xs:complexType name="WorkerDeductionType">
 
<xs:sequence>
   
<xs:element ref="DeductionCode"/>
   
<xs:element ref="DeductionCalculationBasis" minOccurs="0"/>
   
<xs:element ref="DeductionAmount"/>
   
<xs:element ref="DeductionRightStartingDate" minOccurs="0"/>
   
<xs:element ref="ManagementCostNbrMonths" minOccurs="0"/>
   
<xs:element ref="ReplacedINSS" minOccurs="0"/>
   
<xs:element ref="ApplicantINSS" minOccurs="0"/>
   
<xs:element ref="CertificateOrigin" minOccurs="0"/>
 
</xs:sequence>
</xs:complexType>

complexType WorkerRecordType
diagram DMFAPPLOriginal_20214_p218.png
children EmployerClassWorkerCodeNOSSQuarterStartingDateNOSSQuarterEndingDateBorderActivityWithRiskLocalUnitIDWorkerRecordUserReference
used by
element  WorkerRecord
source <xs:complexType name="WorkerRecordType">
 
<xs:sequence>
   
<xs:element ref="EmployerClass"/>
   
<xs:element ref="WorkerCode"/>
   
<xs:element ref="NOSSQuarterStartingDate"/>
   
<xs:element ref="NOSSQuarterEndingDate"/>
   
<xs:element ref="Border"/>
   
<xs:element ref="ActivityWithRisk" minOccurs="0"/>
   
<xs:element ref="LocalUnitID" minOccurs="0"/>
   
<xs:element ref="WorkerRecordUserReference" minOccurs="0"/>
 
</xs:sequence>
</xs:complexType>


XML Schema documentation generated by XMLSpy Schema Editor http://www.altova.com/xmlspy