Structuur van het XML-bestand
Cardinaliteiten op de sequenties en de keuzes
De cardinaliteiten kunnen ook geplaatst worden op het niveau van de sequenties en de keuzes.
Figuur 6 - Cardinaliteiten 2

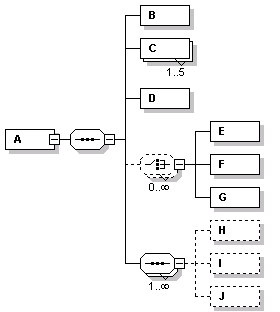
In de vorige figuur is element A samengesteld uit één enkele onmisbare sequentie die het volgende bevat :
- De elementen B, C en D, met hun respectievelijke cardinaliteiten.
- Een keuze tussen de elementen E, F, G. De keuze is optioneel en kan herhaald worden zonder maximale grens. Aangezien de keuze optioneel is, kan het zijn dat geen enkel van deze elementen in het XML-bestand zit.
- Een sequentie van de elementen H, I, J. Elk element is optioneel. Het is dus mogelijk dat er geen enkel element H, I of J is, hoewel de minimale cardinaliteit van de sequentie 1 is.
| XML geldig | XML geldig | XML geldig | XML niet geldig Element E geplaatst na een element H. |
|---|---|---|---|
|
|
|
|